电脑桌面
添加盘古文库-分享文档发现价值到电脑桌面
安装后可以在桌面快捷访问

2013年高考历史试卷(北京)(空白卷)

2013年高考历史试卷(北京)(空白卷)_第1页
1/7
2013年高考历史试卷(北京)(空白卷)_第2页
2/7
2013年高考历史试卷(北京)(空白卷)_第3页
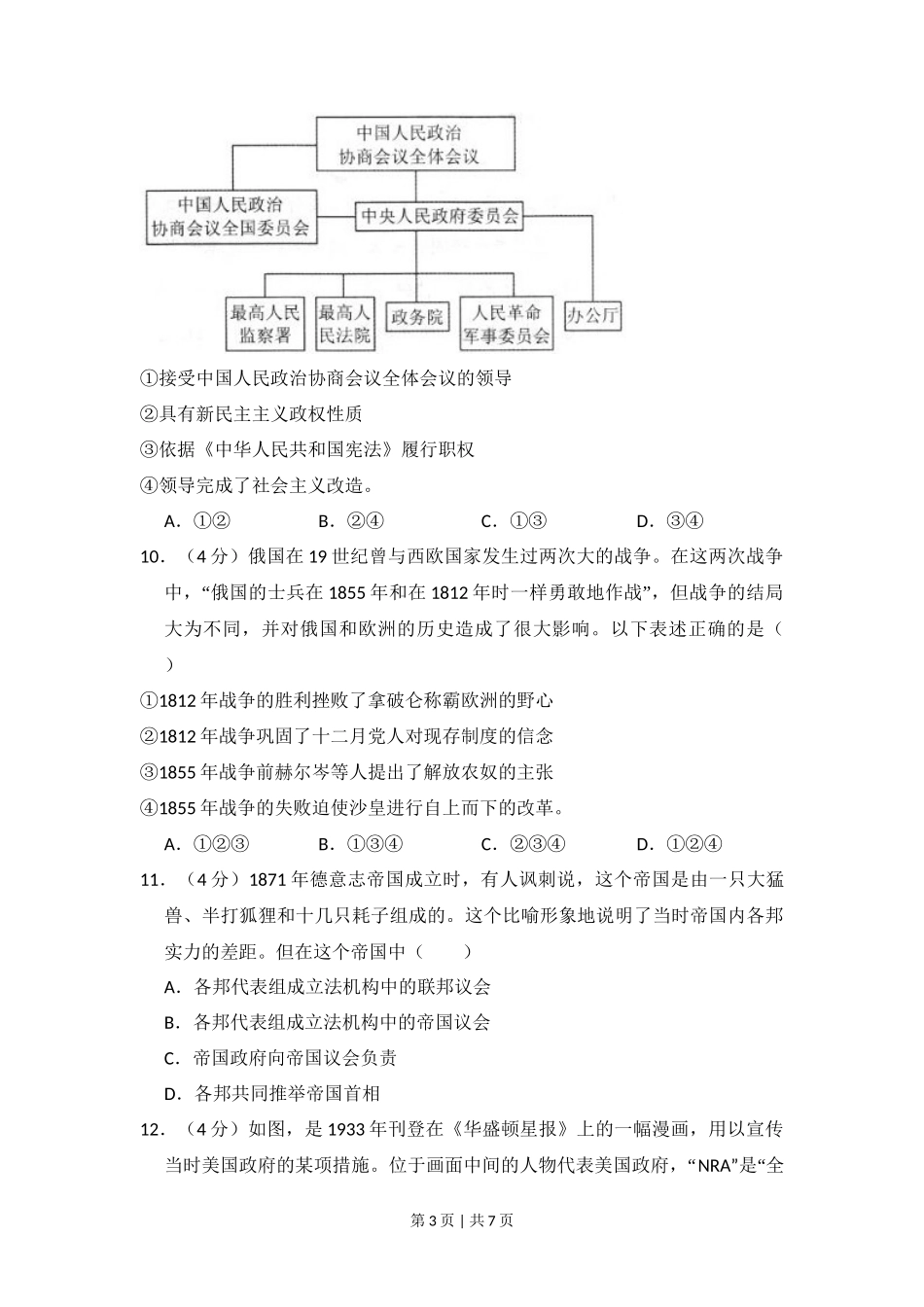
3/7
2013 年北京市高考历史试卷一、选择题1.(4 分)四川省博物馆藏有一块文字残缺的《九域守令图》石碑,其中一段“□碑文是: 至于 国,天下分而为七。□□□并四海,变易古制,始为 县,更 、□□”“分裂,至 灭陈,天下方合为一。□” 处缺失的文字应该是()A.周B.秦C.汉D.唐2.(4 分)如图,判断下列各项表述正确的是()A.汉武帝在②颁布推恩令B.北魏孝文帝从③迁都到②C.②和④先后是两宋的都城D.明太祖在①废除了丞相制度3.(4 分)1985 年,一艘荷兰东印度公司的沉船被发现,船上载有景德镇生产 的青花瓷。该船沉没的时间最早应为()A.北宋中期B.元末明初C.明末清初D.鸦片战争时期4.(4 分)秦汉以来儒家思想不断发展。下列属于吸收外来文化因素、阐释儒 家思想的著作是()①《春秋繁露》②《四书章句集注》③《儒林外史》④《孔子改制考》A.①②B.②④C.①③D.③④5.(4 分)下列各项史实与结论之间逻辑关系正确的是() 史实结论A宋代发明了活字印刷术宋代以后雕版印制技术基本不第 1 页 | 共 7 页 再使用B考古发现唐长安城中的坊建有坊墙唐代城市中普遍实行坊市制C19 世纪中期,英国生活资料及生产原料进口占其进口总额的 95%,约 50%的工业产品销往国外英国已经成为典型的外向型经济国家D1951~1955 年,苏联对农业的投资由年均200 亿卢布增长到 409 亿卢布苏联工农业发展失衡的局面得以改变A.AB.BC.CD.D6.(4“分)一位美国学者指出,第二次鸦片战争期间,美国只是 给予联军以”道义上的支持和合作 ,却在战后获得了很多权益。其中一项权益是 ()A.获得军费赔偿B.进驻北京使馆区(界)C.在华开设工厂D.在沿江口岸自由航行7.(4 分)1893“年,有位官员上奏朝廷说: 近来体察沿海各口商务情形,洋纱一项进口日多,较洋布行销尤广。江、皖、川、楚等省,或有难销洋布之” 区,更无不用洋纱之地。 由此可以得出的结论是()A.洋纱洋布主要在通商口岸使用B.进口洋布在中国销售市场萎缩C.长江流域传统织布业逐渐消失D.民族织布业大量使用进口洋纱8.(4“”“分)中国共产党曾提出 赞助建立全中国统一的民主共和国 。当 全中国统一的民主共和国建立之时,苏维埃区域即可成为全中国统一的民主共和国的一个组成部分,苏区人民的代表,将参加全中国的国会,并在苏区实行与” 全中国一样的民主制度。 中国共产党提出这一主张有利于()A.推动国民革命不断深入B.创立苏维埃革命根据地C.建立抗日民族统一战线D.夺取解放战争最后胜利9.(4 分)如图,是中华人民共和国某时期政权组织结构示意图。中央人民政 府委员会()第 2 页 | 共 7 页 ①接受中国人民政治协商会议全体会议的领导 ②具有新民主主义政权性质③依据《中华人民共和国宪法》履行职权 ④领导完成了社会主义改造。A.①②B.②④C.①③D.③④10.(4 分)俄国在 19 世纪曾与西欧国家发生过两次大的战争。在这两次战争“中, 俄国的士兵在 1855 年和在 1812”年时一样勇敢地作战 ,但战争的结局大为不同,并对俄国和欧洲的历史造成了很大影响。以下表述正确的是( )①1812 年战争的胜利挫败了拿破仑称霸欧洲的野心②1812 年战争巩固了十二月党人对现存制度的信念③1855 年战争前赫尔岑等人提出了解放农奴的主张④1855 年战争的失败迫使沙皇进行自上而下的改革。A.①②③B.①③④C.②③④D.①②④11.(4 分)1871 年德意志帝国成立时,有人讽刺说,这个帝国是由一只大猛兽、半打狐狸和十几只耗子组成的。这个比喻形象地说明了当时帝国内各邦 实力的差距。但在这个帝国中()A.各邦代表组成立法机构中的联邦议会B.各邦代表组成立法机构中的帝国议会C.帝国政府向帝国议会负责D.各邦共同推举帝国首相12.(4 分)如图,是 1933 年刊登在《华盛顿星报》上的一幅漫画,用以宣传“当时美国政府的某项措施。位于画面中间的人物代表美国政府, NRA”“是 全第 3 页 | 共 7 页 ”国复兴管理局 的缩写。这项措施旨在 ()A.恢复银行信誉 B.鼓励建立工会C.加强社会保障D.调整劳...

1、盘古文库是"C2C"交易模式,即卖家上传的文档直接由买家下载,本站只是中间服务平台,本站所有文档下载的收益归上传人(卖家)所有,作为网络服务商,若您的权利被侵害请及时联系右侧客服。

2、本站默认下载后的格式为 docx,pptx ,xlsx,pdf,zippsd等源文件。office等工具即可编辑!源码类文件除外。

3、如您看到网页展示的内容中含有'"133KU.COM"等水印,是因预览和防盗链技术需要对页面进行转换和压缩成图片所生成,文档下载后不会有该内容标识.

4、本站所有内容均由合作方上传,本站不对文档的完整性、权威性及其观点立场正确性做任何保证或承诺,文档内容仅供研究参考,付费前请自行鉴别。如您付费,意味着您自己接受本站规则且自行承担风险,本站不退款、不进行额外附加服务。

在点击下载本文档时,弹出的对话框中,选择“使用浏览器下载”不支持下载工具多线程下载!

部分浏览图可能存在变形的情况,下载后为高清文件,可直接编辑。

2013年高考历史试卷(北京)(空白卷)

漫步者+ 关注
机构认证
内容提供者

该用户很懒,什么也没介绍

确认删除?
回到顶部