电脑桌面
添加盘古文库-分享文档发现价值到电脑桌面
安装后可以在桌面快捷访问

2011年高考历史试卷(天津)(空白卷)

2011年高考历史试卷(天津)(空白卷)_第1页
1/7
2011年高考历史试卷(天津)(空白卷)_第2页
2/7
2011年高考历史试卷(天津)(空白卷)_第3页
3/7
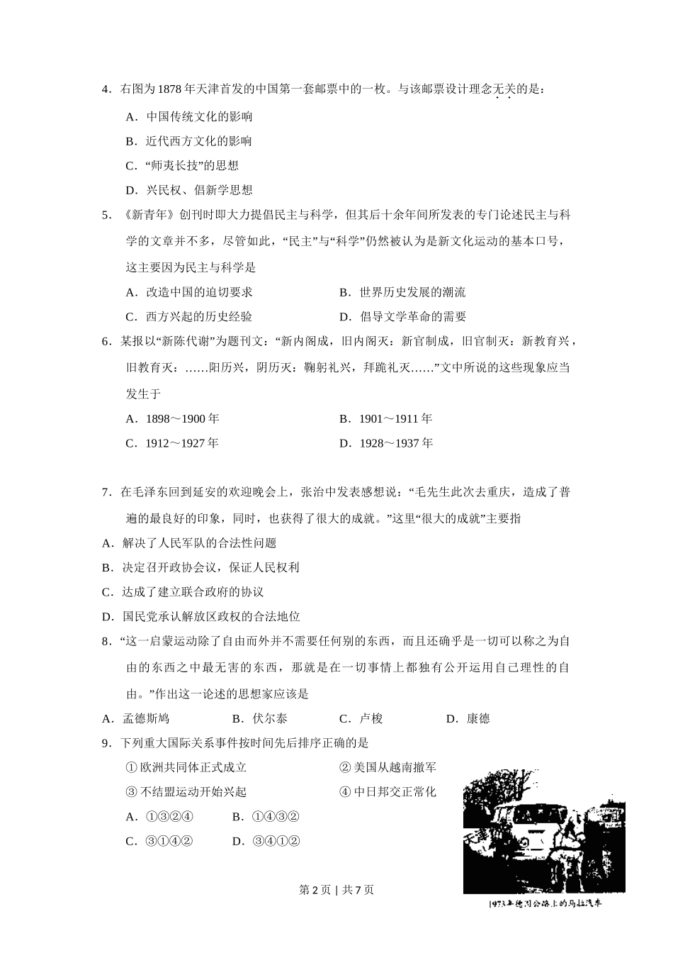
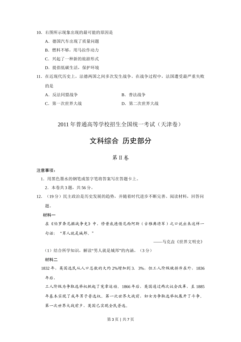
2011 年普通高等学校招生全国统一考试(天津卷)文科综合 历史部分文科综合共 300 分,考试时间 150 分钟。历史试卷为第Ⅰ卷(选择题)和第Ⅱ卷(非选择题)两部分,共 100 分。答卷前。考生务必将自己的姓名、准考证号填写在答题卡上,并在规定位置粘贴考试用条码,答卷时,考生务必将答案涂写在答题卡上,答在试卷上的无效。考试结束后,将本试卷和答题卡一并交回。祝各位考生考试顺利!第Ⅰ卷注意事项:1.每题选出答案后,用铅笔将答题卡上对应题目的答案标号涂黑,如需改动,用橡皮擦干净后,再选涂其他答案标号。2.本卷共 11 题,每题 4 分,共 44 分。在每题给出的四个选项中,只在一项是最符合题目要求的。1.下列各组古今地名对应正确的是① 大都-北京② 汴梁-开封③ 临安-苏州④ 益州-成都A .①②③B.①②④C .①③④D.②③④2“…….宋人诗云: 东家打麦声彭魄,西家缫丝雪能白。东家麦饭香扑扑,西家卖丝籴新”谷。 诗中反映了宋代A .产品商品化程度提高B.手工业仅在乡村发展C .开始出现独立的手工业家庭D.手工业者脱离农业生产3“.长期以来,儒学是一种士大夫之学。明代思想家李贽则提出要正视 世间惟下下人最”“”多 的现实,强调 我为下下人说,不为上上人说 。这说明李贽A .反对儒家的正统思想B.倡导只为下下人说C .批判地发展传统儒学D.抨击君主专制制度第 1 页 | 共 7 页 4.右图为 1878 年天津首发的中国第一套邮票中的一枚。与该邮票设计理念无关的是:A.中国传统文化的影响B.近代西方文化的影响C“”. 师夷长技 的思想D.兴民权、倡新学思想5.《新青年》创刊时即大力提倡民主与科学,但其后十余年间所发表的专门论述民主与科“”“”学的文章并不多,尽管如此, 民主 与 科学 仍然被认为是新文化运动的基本口号,这主要因为民主与科学是A.改造中国的迫切要求B.世界历史发展的潮流C.西方兴起的历史经验D.倡导文学革命的需要6“”“.某报以 新陈代谢 为题刊文: 新内阁成,旧内阁灭:新官制成,旧官制灭:新教育兴 ,…………”旧教育灭:阳历兴,阴历灭:鞠躬礼兴,拜跪礼灭文中所说的这些现象应当发生于A.1898~1900 年B.1901~1911 年C.1912~1927 年D.1928~1937 年7“.在毛泽东回到延安的欢迎晚会上,张治中发表感想说: 毛先生此次去重庆,造成了普”“”遍的最良好的印象,同时,也获得了很大的成就。 这里 很大的成就 主要指A.解决了人民军队的合法性问题B.决定召开政协会议,保证人民权利C.达成了建立联合政府的协议D.国民党承认解放区政权的合法地位8“. 这一启蒙运动除了自由而外并不需要任何别的东西,而且还确乎是一切可以称之为自由的东西之中最无害的东西,那就是在一切事情上都独有公开运用自己理性的自”由。 作出这一论述的思想家应该是A. 孟德斯鸠B.伏尔泰C. 卢梭D.康德9.下列重大国际关系事件按时间先后排序正确的是① 欧洲共同体正式成立② 美国从越南撤军③ 不结盟运动开始兴起④ 中日邦交正常化A .①③②④B.①④③②C .③①④②D.③④①②第 2 页 | 共 7 页 10.右图所示现象出现的最可能的原因是A.德国汽车出现了质量问题B.燃料不够,用马拉作动力C.兴起了一种新的旅游形式D.提倡低碳生活,保护环境11.在近现代历史上,法德两国之间多次发生战争。在战争过程中,法国遭受最严重失败的是A .反法同盟战争B.普法战争C .第一次世界大战D.第二次世界大战2011 年普通高等学校招生全国统一考试(天津卷)文科综合 历史部分第Ⅱ卷注意事项: 1.用黑色墨水的钢笔或签字笔将答案写在答题卡上。2.本卷共 3 题,共 56 分。12.(19 分)民主政治是历史发展的趋势,并随着时代进步不断完善。阅读材料,回答问题。材料一在《伯罗奔尼撒战争史》中,修昔底德借尼西阿斯(古雅典将军)之口说出来这样一句话:“男人就是城邦。” ——马克垚《世界文明史》(1“”)结合所学知识,解读 男人就是城邦 的内涵。(3 分)材料二 1832 年,英国选民从人口总数的大约 2%增加到 3.3%,但工人阶级...

1、盘古文库是"C2C"交易模式,即卖家上传的文档直接由买家下载,本站只是中间服务平台,本站所有文档下载的收益归上传人(卖家)所有,作为网络服务商,若您的权利被侵害请及时联系右侧客服。

2、本站默认下载后的格式为 docx,pptx ,xlsx,pdf,zippsd等源文件。office等工具即可编辑!源码类文件除外。

3、如您看到网页展示的内容中含有'"133KU.COM"等水印,是因预览和防盗链技术需要对页面进行转换和压缩成图片所生成,文档下载后不会有该内容标识.

4、本站所有内容均由合作方上传,本站不对文档的完整性、权威性及其观点立场正确性做任何保证或承诺,文档内容仅供研究参考,付费前请自行鉴别。如您付费,意味着您自己接受本站规则且自行承担风险,本站不退款、不进行额外附加服务。

在点击下载本文档时,弹出的对话框中,选择“使用浏览器下载”不支持下载工具多线程下载!

部分浏览图可能存在变形的情况,下载后为高清文件,可直接编辑。

2011年高考历史试卷(天津)(空白卷)

漫步者+ 关注
机构认证
内容提供者

该用户很懒,什么也没介绍

确认删除?
回到顶部