电脑桌面
添加盘古文库-分享文档发现价值到电脑桌面
安装后可以在桌面快捷访问

2010年高考历史试卷(广东)(空白卷)

2010年高考历史试卷(广东)(空白卷)_第1页
1/4
2010年高考历史试卷(广东)(空白卷)_第2页
2/4
2010年高考历史试卷(广东)(空白卷)_第3页
3/4
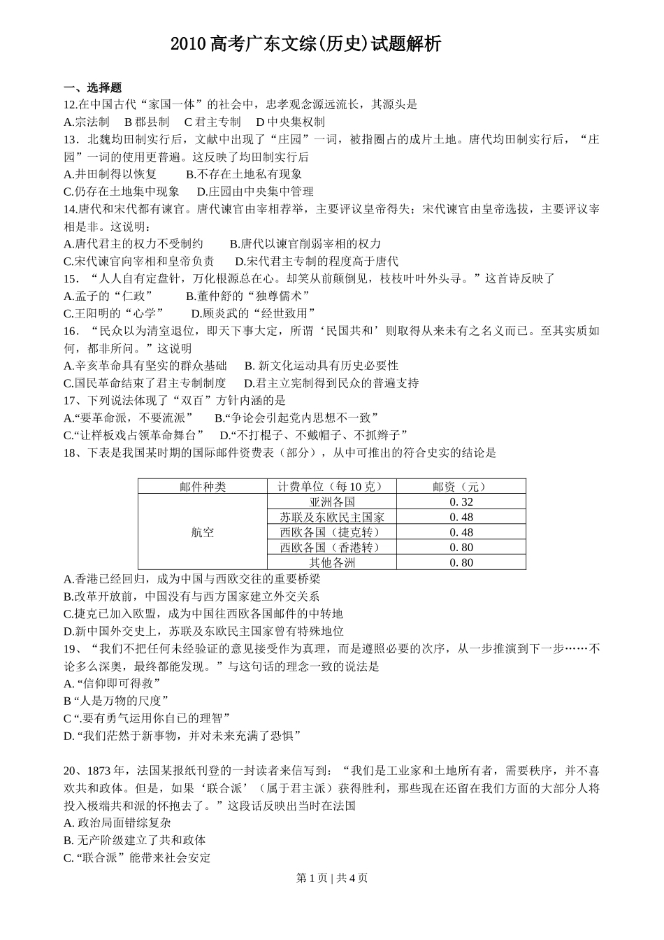
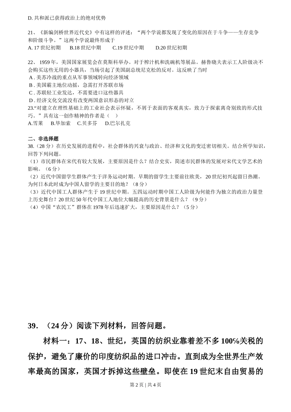
2010 高考广东文综(历史)试题解析一、选择题12.在中国古代“家国一体”的社会中,忠孝观念源远流长,其源头是A.宗法制 B 郡县制 C 君主专制 D 中央集权制13.北魏均田制实行后,文献中出现了“庄园”一词,被指圈占的成片土地。唐代均田制实行后,“庄园”一词的使用更普遍。这反映了均田制实行后A.井田制得以恢复 B.不存在土地私有现象C.仍存在土地集中现象 D.庄园由中央集中管理 14.唐代和宋代都有谏官。唐代谏官由宰相荐举,主要评议皇帝得失;宋代谏官由皇帝选拔,主要评议宰相是非。这说明:A.唐代君主的权力不受制约 B.唐代以谏官削弱宰相的权力C.宋代谏官向宰相和皇帝负责 D.宋代君主专制的程度高于唐代15.“人人自有定盘针,万化根源总在心。却笑从前颠倒见,枝枝叶叶外头寻。”这首诗反映了A.孟子的“仁政” B.董仲舒的“独尊儒术”C.王阳明的“心学” D.顾炎武的“经世致用”16.“民众以为清室退位,即天下事大定,所谓‘民国共和’则取得从来未有之名义而已。至其实质如何,都非所问。”这说明A.辛亥革命具有坚实的群众基础 B. 新文化运动具有历史必要性C.国民革命结束了君主专制制度 D.君主立宪制得到民众的普遍支持17、下列说法体现了“双百”方针内涵的是A.“要革命派,不要流派” B.“争论会引起党内思想不一致”C.“让样板戏占领革命舞台” D.“不打棍子、不戴帽子、不抓辫子”18、下表是我国某时期的国际邮件资费表(部分),从中可推出的符合史实的结论是邮件种类计费单位(每 10 克)邮资(元)航空亚洲各国0.32苏联及东欧民主国家0.48西欧各国(捷克转)0.48西欧各国(香港转)0.80其他各洲0.80A.香港已经回归,成为中国与西欧交往的重要桥梁B.改革开放前,中国没有与西方国家建立外交关系C.捷克已加入欧盟,成为中国往西欧各国邮件的中转地D.新中国外交史上,苏联及东欧民主国家曾有特殊地位19、“我们不把任何未经验证的意见接受作为真理,而是遵照必要的次序,从一步推演到下一步……不论多么深奥,最终都能发现。”与这句话的理念一致的说法是A. “信仰即可得救”B “人是万物的尺度”C “.要有勇气运用你自已的理智”D. “我们茫然于新事物,并对未来充满了恐惧”20、1873 年,法国某报纸刊登的一封读者来信写到:“我们是工业家和土地所有者,需要秩序,并不喜欢共和政体。但是,如果‘联合派’(属于君主派)获得胜利,那些现在还留在我们方面的大部分人将投入极端共和派的怀抱去了。”这段话反映出当时在法国A. 政治局面错综复杂B. 无产阶级建立了共和政体C. “联合派”能带来社会安定第 1 页 | 共 4 页 D. 共和派已获得政治上的绝对优势21、《新编剑桥世界近代史》中有这样的评述:“两个学说都发现了变化的原因在于斗争——生存竞争和阶级斗争。”这两个学说最终形成于A. 17 世纪初期 B.18 世纪中期 C.19 世纪中期 D.20 世纪初期22、 1959 年,美国国家展览会在莫斯科举办。对于榨汁机和洗碗机等展品。赫鲁晓夫表示工人阶级决不会购买这些无用的小器具,当场引起了美国副总统尼克松的反对。这反映了当时 A . 美苏冷战的重点从军事领域转向经济领域 B . 美国霸主地位动摇,急需打开苏联市场 C . 苏联轻工业发达,不需要进口这些器具 D . 经济文化交流没有改变两国意识形态的对立23.“对建立在理性基础上的工业社会表示怀疑,不屑于表面的客观真实,致力于探索离奇别致的形式技巧。”具有这一创作精神的作者是( )A.雪莱 B.毕加索 C.贝多芬 D.巴尔扎克二、非选择题38.(28 分)在历史发展的进程中,社会群体的兴衰与政治、经济和文化的变迁密切相关。结合所学知识,回答下列问题。(1)市民群体在宋代有较大发展,主要原因是什么?结合史实,简述市民群体的发展对宋代文学艺术的影响。(6 分)(2)近代中国留学生群体产生于洋务运动时期。早期的留学生主要前往欧美,20 世纪初兴起留日热潮。为何日本此时成为中国人留学的主要目的地?(8 分)(3)近代中国工人群体产生于 19 世纪中期。五四运动时期中国工人阶级为何能作为独立的政治力量登上历史舞台?20 世纪 50 年代...

1、盘古文库是"C2C"交易模式,即卖家上传的文档直接由买家下载,本站只是中间服务平台,本站所有文档下载的收益归上传人(卖家)所有,作为网络服务商,若您的权利被侵害请及时联系右侧客服。

2、本站默认下载后的格式为 docx,pptx ,xlsx,pdf,zippsd等源文件。office等工具即可编辑!源码类文件除外。

3、如您看到网页展示的内容中含有'"133KU.COM"等水印,是因预览和防盗链技术需要对页面进行转换和压缩成图片所生成,文档下载后不会有该内容标识.

4、本站所有内容均由合作方上传,本站不对文档的完整性、权威性及其观点立场正确性做任何保证或承诺,文档内容仅供研究参考,付费前请自行鉴别。如您付费,意味着您自己接受本站规则且自行承担风险,本站不退款、不进行额外附加服务。

在点击下载本文档时,弹出的对话框中,选择“使用浏览器下载”不支持下载工具多线程下载!

部分浏览图可能存在变形的情况,下载后为高清文件,可直接编辑。

2010年高考历史试卷(广东)(空白卷)

漫步者+ 关注
机构认证
内容提供者

该用户很懒,什么也没介绍

确认删除?
回到顶部