电脑桌面
添加盘古文库-分享文档发现价值到电脑桌面
安装后可以在桌面快捷访问

2010高考历史试卷(海南)(解析卷)

2010高考历史试卷(海南)(解析卷)_第1页
1/13
2010高考历史试卷(海南)(解析卷)_第2页
2/13
2010高考历史试卷(海南)(解析卷)_第3页
3/13
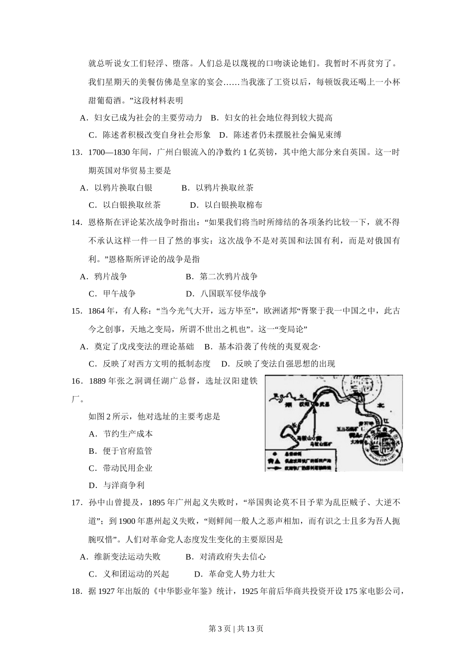
绝密★启用前2010 年普通高等学校招生全国统一考试(海南卷)历 史注意事项: 1.本试卷分第 I 卷(选择题)和第Ⅱ卷(非选择题)两部分。答卷前,考生务必将自 己的姓名、准考证号填写在答题卡上。2.回答第 I 卷时,选出每小题答案后,用铅笔把答题卡上对应题目的答案标号涂黑。如需改动,用橡皮擦干净后,再选涂其他答案标号。写在本试卷上无效。3.回答第Ⅱ卷时,将答案写在答题卡上。写在本试卷上无效。4.考试结束后,将本试卷和答题卡一并交回。第 I 卷本卷共 25 个小题,每小题 2 分,在每小题给出的四个选项中,只有一项是符合题目要求的。1“”. 欲求兴天下之利,除天下之害,当若繁为攻伐,此实天下之巨害也。 这一观点出自先 秦A .儒家B .法家C .墨家D.道家2.中国古代王朝更替的方式不尽相同。其中,在农民战争基础上创建的王朝是A .秦朝B .隋朝C .宋朝D .明朝3.北魏至唐前期实行均田制,宋代以后历朝都未实行统一的土地分配制度。上述变化主要是由于A .小农经济的发展B.租佃关系的盛行C .土地的高度集中D.农业生产水平提高4.唐代确立三省六部制,三省长官均号称宰相,共同承担政务,其主要目的是 A .提高行政效率B.强化君主集权 C .分割宰相权力D.利于集思广益5“.辛弃疾说: 北方之人,养生之具不求于人,是以无甚富甚贫之家。南方多末作以病农,”而兼并之患兴,贫富斯不侔矣, 这种现象表明当时第 1 页 | 共 13 页 A .北方农业比南方发达B.商业是贫富分化的根源 C .南方商业比北方发达D.北方社会比南方更稳定6“”“”. 遥知夷岛浮天际,未敢忘危负年华 , 封侯非我意,但愿海波平 。上述诗句反映了一位将领抵御外侮、维护国家安定的抱负。与此相符的历史事件是 A .靖难之役B.雅克萨之战 C .郑成功收复台湾D.戚继光抗倭7“”. 君子之为学也,以明道也,以救世也。 这一言论体现的观念是 A .格物致知B.尊崇道统C .心外无理D.经世致用8“”.明清时期,以 风流文采磨不尽,水墨自与诗争妍 为特征的文人画兴盛。图 1 是明清文人画的代表作之一。这类作品所表现的是A.个人的情感B.真实的景象 C.多彩的生活D.繁盛的社会9“.梭伦在一首诗中写道: 我拿着一只大盾,保护两方,不让任”何一方不公正地占据优势。 该诗反映的梭伦改革的基本原则是 A .维护多数公民利益B.兼顾不同公民群体利益C .关照少数公民利益D.重视男性公民群体利益10.1792“年《美利坚合众国宪法》第十条修正案规定: 宪法未授予合众国、也未禁止各”州行使的权利曾由各州或其人民保留之。 该宪法修正案确立的新体制是A .代议制B .分权制C .共和制D.联邦制11“.马克思曾经评论道: 由于俾斯麦的特别法令,先生已经以叛国罪被逮捕,其实这仅仅是因为他们敢于履行他们作为德国议员所承担的责任,即在联邦国会里抗议兼并亚尔萨斯和洛林,投票反对新的军事拨款,表示同情法兰西共和国,抨击想要把德国变成普鲁”士兵营的企图。 上述评论的历史背景是 A .普法战争B.拿破仑战争C .德意志帝国成立D.路易·波拿巴政变12.1909“年出版的《一个女工的青春》记录了当时一位英国女工的陈述: 当我星期天去教堂时,我不愿人们看出我是女工,因为我为自己的地位感到羞耻。我还当学徒时,第 2 页 | 共 13 页 就总听说女工们轻浮、堕落。人们总是以蔑视的口吻谈论她们。我暂时不再贫穷了。……我们星期天的美餐仿佛是皇家的宴会当我涨了工资以后,每顿饭我还喝上一小杯” 甜葡萄酒。 这段材料表明 A .妇女已成为社会的主要劳动力B.妇女的社会地位得到较大提高C .陈述者积极改变自身社会形象D.陈述者仍未摆脱社会偏见束缚13.1700—1830 年间,广州白银流入的净数约 1 亿英镑,其中绝大部分来自英国。这一时 期英国对华贸易主要是 A .以鸦片换取白银B .以鸦片换取丝茶C .以白银换取丝茶D.以白银换取棉布14“.恩格斯在评论某次战争时指出: 如果我们将当时所缔结的各项条约比较一下,就不得不承认这样一件一目了然的事实:这次战争不是对英国和法国...

1、盘古文库是"C2C"交易模式,即卖家上传的文档直接由买家下载,本站只是中间服务平台,本站所有文档下载的收益归上传人(卖家)所有,作为网络服务商,若您的权利被侵害请及时联系右侧客服。

2、本站默认下载后的格式为 docx,pptx ,xlsx,pdf,zippsd等源文件。office等工具即可编辑!源码类文件除外。

3、如您看到网页展示的内容中含有'"133KU.COM"等水印,是因预览和防盗链技术需要对页面进行转换和压缩成图片所生成,文档下载后不会有该内容标识.

4、本站所有内容均由合作方上传,本站不对文档的完整性、权威性及其观点立场正确性做任何保证或承诺,文档内容仅供研究参考,付费前请自行鉴别。如您付费,意味着您自己接受本站规则且自行承担风险,本站不退款、不进行额外附加服务。

在点击下载本文档时,弹出的对话框中,选择“使用浏览器下载”不支持下载工具多线程下载!

部分浏览图可能存在变形的情况,下载后为高清文件,可直接编辑。

2010高考历史试卷(海南)(解析卷)

漫步者+ 关注
机构认证
内容提供者

该用户很懒,什么也没介绍

确认删除?
回到顶部