电脑桌面
添加盘古文库-分享文档发现价值到电脑桌面
安装后可以在桌面快捷访问

第04讲 考场议论文写作(讲义)(解析版)

第04讲 考场议论文写作(讲义)(解析版)_第1页
1/38
第04讲 考场议论文写作(讲义)(解析版)_第2页
2/38
第04讲 考场议论文写作(讲义)(解析版)_第3页
3/38
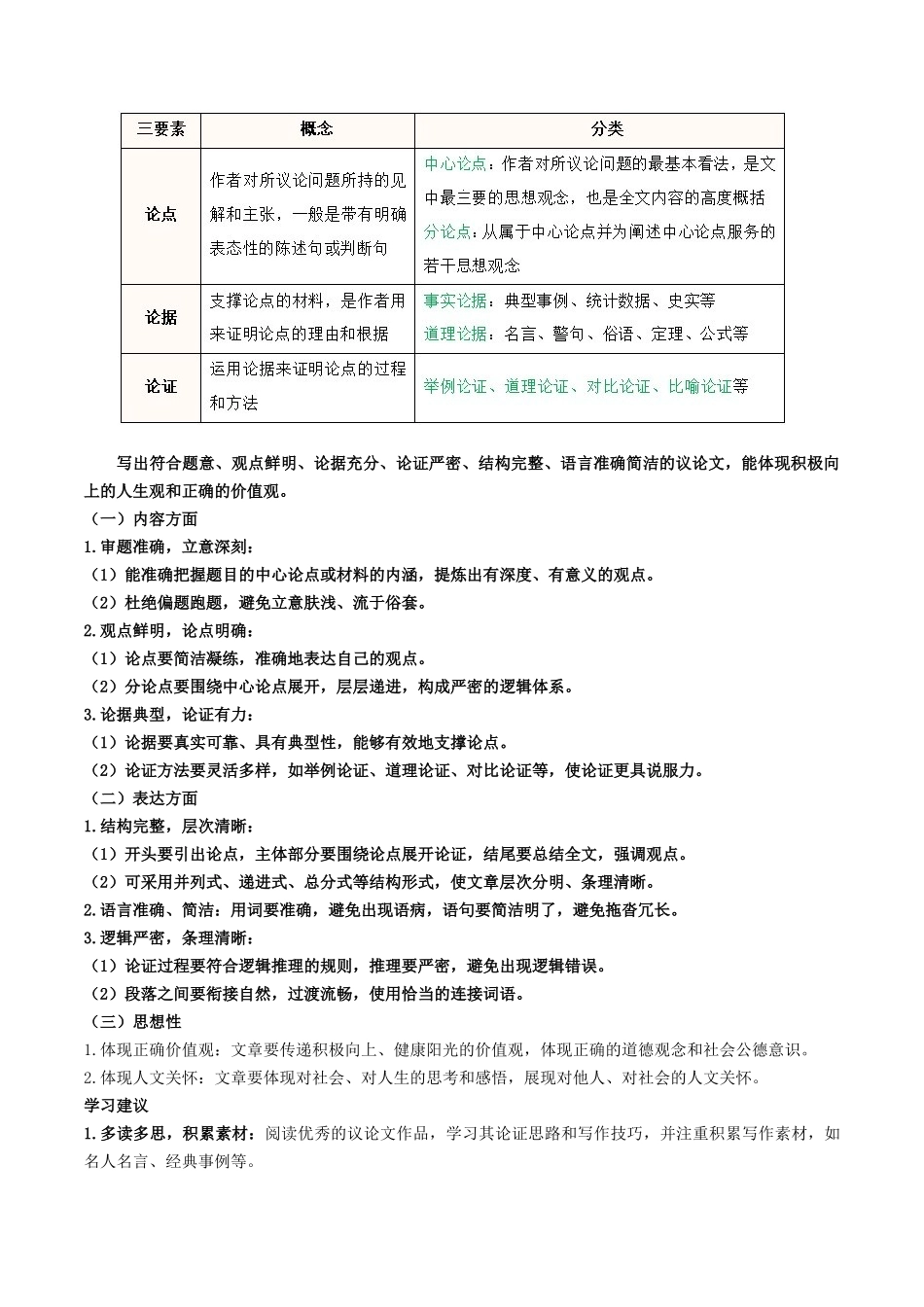
第 04 讲 考场议论文写作目 录01 考情分析·备考策略..................................................................................................................................................202 知识导图·思维引航..................................................................................................................................................303 考点突破·考法探究..................................................................................................................................................4考点一 信息的筛选与整合................................................................................................................................4考点二 信息的辨析............................................................................................................................................404 热考题型·解题策略..................................................................................................................................................405 真题感悟·命题洞见..................................................................................................................................................5《人民教育》2013 年第 6 期专设了“关注语文教学的文体意识” 的话题。“编者按”提出:“自觉的文体意识不是单纯地具备某种文体知识,它是一种综合性语文素养。文体意识的培养不仅要清楚文体知识,更重要的是在语文实践中与体验、感悟、理解等语文素养相互链接、交叉、渗透,这样形成的文体意识才能更好地帮助学生阅读、写作和表达交际。”这里,从语文素养的高度,提出了文体应在学生语文素养积累过程中发挥应用的价值。议论文体,主要是指依靠摆事实、讲道理或是逻辑论证等“议论”手段表述作者某种思想见解的文章。他不像记叙文体那样专门叙述、刻划具体的人、事、物的具体特征或发展变化过程,而是主要运用概念、判断、推理等抽象、概括的思维方式和语言形式揭示事物的本质意义或普遍规律。写出符合题意、观点鲜明、论据充分、论证严密、结构完整、语言准确简洁的议论文,能体现积极向上的人生观和正确的价值观。(一)内容方面1.审题准确,立意深刻:(1)能准确把握题目的中心论点或材料的内涵,提炼出有深度、有意义的观点。(2)杜绝偏题跑题,避免立意肤浅、流于俗套。2.观点鲜明,论点明确:(1)论点要简洁凝练,准确地表达自己的观点。(2)分论点要围绕中心论点展开,层层递进,构成严密的逻辑体系。3.论据典型,论证有力:(1)论据要真实可靠、具有典型性,能够有效地支撑论点。(2)论证方法要灵活多样,如举例论证、道理论证、对比论证等,使论证更具说服力。(二)表达方面1.结构完整,层次清晰:(1)开头要引出论点,主体部分要围绕论点展开论证,结尾要总结全文,强调观点。(2)可采用并列式、递进式、总分式等结构形式,使文章层次分明、条理清晰。2.语言准确、简洁:用词要准确,避免出现语病,语句要简洁明了,避免拖沓冗长。3.逻辑严密,条理清晰:(1)论证过程要符合逻辑推理的规则,推理要严密,避免出现逻辑错误。(2)段落之间要衔接自然,过渡流畅,使用恰当的连接词语。(三)思想性1.体现正确价值观:文章要传递积极向上、健康阳光的价值观,体现正确的道德观念和社会公德意识。2.体现人文关怀:文章要体现对社会、对人生的思考和感悟,展现对他人、对社会的人文关怀。学习建议1.多读多思,积累素材:阅读优秀的议论文作品,学习其论证思路和写作技巧,并注重积累写作素材,如名人名言、经典事例等。2.关注时事,思考生活:关注社会热点问题,思考生活中的现象,培养自己独立思考和分析问题的能力。3.勤于练笔,锤炼语言:多进行议论文写作练习,并尝试运用不同的论证方法和表达技巧,不断提高自己的写作水平。一、议论文表达主旨(论点)的方式议论文是用概念...

1、盘古文库是"C2C"交易模式,即卖家上传的文档直接由买家下载,本站只是中间服务平台,本站所有文档下载的收益归上传人(卖家)所有,作为网络服务商,若您的权利被侵害请及时联系右侧客服。

2、本站默认下载后的格式为 docx,pptx ,xlsx,pdf,zippsd等源文件。office等工具即可编辑!源码类文件除外。

3、如您看到网页展示的内容中含有'"133KU.COM"等水印,是因预览和防盗链技术需要对页面进行转换和压缩成图片所生成,文档下载后不会有该内容标识.

4、本站所有内容均由合作方上传,本站不对文档的完整性、权威性及其观点立场正确性做任何保证或承诺,文档内容仅供研究参考,付费前请自行鉴别。如您付费,意味着您自己接受本站规则且自行承担风险,本站不退款、不进行额外附加服务。

在点击下载本文档时,弹出的对话框中,选择“使用浏览器下载”不支持下载工具多线程下载!

部分浏览图可能存在变形的情况,下载后为高清文件,可直接编辑。

第04讲 考场议论文写作(讲义)(解析版)

漫步者+ 关注
机构认证
内容提供者

该用户很懒,什么也没介绍

确认删除?
回到顶部