电脑桌面
添加盘古文库-分享文档发现价值到电脑桌面
安装后可以在桌面快捷访问

2009年高考生物政治(山东)(空白卷)

2009年高考生物政治(山东)(空白卷)_第1页
1/4
2009年高考生物政治(山东)(空白卷)_第2页
2/4
2009年高考生物政治(山东)(空白卷)_第3页
3/4
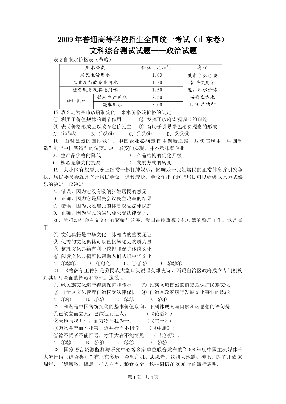
2009 年普通高等学校招生全国统一考试(山东卷)文科综合测试试题——政治试题表 2 自来水价格表(节略)用水分类价格(元/m3)备注居民生活用水1.03洗车点如已安装并使用装置,用水价格按每立方米1.50 元执行工业及行政事业用水1.30经营服务及其他用水1.50特种用水饮料生产用水2.50洗车用水5.0017.表 2 是为某市政府制定的自来水价格该价格的制定① 利用了价值规律的调节作用 ② 发挥了政府宏观调控的职能③ 表明价格形成应以政府定价为主 ④ 有助于引导绿色消费观念的形成A.①②③ B.①③④ C.①②④ D.②③④18. 面对激烈的国际竞争,中国企业必须走 自主创新之路,尽快实现由“中国制造”到“中国智造”的转变。这一转变的实现,并不意味着企业A.生产品价格的降低 B.产品结构的优化升级C.核心竞争力的提高 D.发展方式的转变19. 某小区有些居民晚上经常一起打牌娱乐,影响乐一张姓居民的正常休息并引发争执,居民委员会就此召开居民会议,通过表决,会议作出了这些居民可以继续以原方式娱乐的决定。该决定A. 错误,因为它没有吸纳张姓居民的意见D. 正确,因为它是居民会议民主决策的结果C. 错误,因为张姓居民的休息权受法律保护D. 正确,因为居民的娱乐要求受法律保护.20.为推动社会主义文化的繁荣与发展,我国高度重视文化典籍的整理工作。这是基于 ① 文化典籍是中华文化一脉相传的重要见证 ② 优秀的文化典籍可以直接转化为物质力量 ③ 整理文化典籍有利于挖掘和保护传统文化 ④ 阅读文化典籍可以帮助人们认识中华文化 A.①②④ B.①③④ C.①②③ D.②③④21. 《格萨尔王传》是藏民族大型口头说唱英雄史诗,西藏自治区政府成立专门机构对其进行全面的抢救和整理。这说明① 藏民族文化遗产得到保护和传承 ② 民族区域自治的前提是保护民族文化③ 自治区文化管理自治权受法律保护 ④ 自治区政府履行发展文化事业的职能A.①④ B.①③ C.②③ D.②④22.和谐是中国传统文化的基本价值取向。下列体现人与自然和谐思想的语句是①已欲立而立人,己欲达而达人。 (《论语》) ②天地与我并生,而万物与我为一。 (《庄子》) ③万物并育而不相害,道并行而不相悖。 (《中庸》)④德不忧者不能怀远,才不大者不能博见。 (《沦衡》)A.①② B. ③④ C.②④ D. ②③.23. 国家语言资源监测与研究中心等多家单位联合发布的"2008 年度中国主流媒体十大流行语(综合类)”有北京奥运、金融危机、志愿者、汶川大地震、神七、改革开放 30周年、三聚氰胺、降息、扩大内需、粮食安全。这些词语在 2008 年的流行表明.第 1 页 | 共 4 页 ①社会意识是对社会存在的反映②主观认识随着客观实际的变化而变化③价值观对人们改造客观世界具有导向作用④人们的价值选择应以价值判断为前提A.①④ B.①② C.②③ D.③④24. 2009 年是达尔文的《物种起源》发表 150 周年。下列与《物种起源》中“物种变异、逐步进化”蕴涵的哲理不一致的是A.量变与质变的辩证关系 B.肯定与否定的辩证关系C.实践与认识的辩证关系 D.运动与静止的辩证关系25.据报道,美国加州大学研究人员设计出一种能控制光线运行方向的材料,这项重大突破使长期存在于科幻小说中的“隐形衣”梦想有可能变为现实。这启示我们 ①意识不仅能反映现存事物,而目能正确预测未来 ②利学创造往往需要利学幻想的激发和推动 ③科学幻想向现实的转化离不开科学实验 ④发挥意识活动的创造性就能将科学幻想变为现实 A.①② B.③④ C. ①④ D.②③28.(25 分)近年来,党中央、国务院根据国内外经济形势的变化,审时度势,从容应对,对宏观调控政策进行了及时、灵活的调整。阅读材料,回答问题。 材料二:2008 年下半年以来,全球经济减速对我国的影响加深,我国财税政策进行了适 时调整,释放出“保增长、扩内需、调结构’的强烈信号,并逐步形成“结构性减税”的基调(结构性减税是针对特定税种、基于特定目的而实行的减税,是“有增有减,结构性调整”的一种税制改革方案)。(1)描述图 9 表明的变化,(2 分)并依据...

1、盘古文库是"C2C"交易模式,即卖家上传的文档直接由买家下载,本站只是中间服务平台,本站所有文档下载的收益归上传人(卖家)所有,作为网络服务商,若您的权利被侵害请及时联系右侧客服。

2、本站默认下载后的格式为 docx,pptx ,xlsx,pdf,zippsd等源文件。office等工具即可编辑!源码类文件除外。

3、如您看到网页展示的内容中含有'"133KU.COM"等水印,是因预览和防盗链技术需要对页面进行转换和压缩成图片所生成,文档下载后不会有该内容标识.

4、本站所有内容均由合作方上传,本站不对文档的完整性、权威性及其观点立场正确性做任何保证或承诺,文档内容仅供研究参考,付费前请自行鉴别。如您付费,意味着您自己接受本站规则且自行承担风险,本站不退款、不进行额外附加服务。

在点击下载本文档时,弹出的对话框中,选择“使用浏览器下载”不支持下载工具多线程下载!

部分浏览图可能存在变形的情况,下载后为高清文件,可直接编辑。

2009年高考生物政治(山东)(空白卷)

漫步者+ 关注
机构认证
内容提供者

该用户很懒,什么也没介绍

确认删除?
回到顶部