电脑桌面
添加盘古文库-分享文档发现价值到电脑桌面
安装后可以在桌面快捷访问

专题 新定义综合(数列新定义、函数新定义、集合新定义及其他新定义)(学生卷)- 十年(专题-专题)高考真题数学分项汇编(全国通用)

专题 新定义综合(数列新定义、函数新定义、集合新定义及其他新定义)(学生卷)- 十年(专题-专题)高考真题数学分项汇编(全国通用)_第1页
1/9
专题 新定义综合(数列新定义、函数新定义、集合新定义及其他新定义)(学生卷)- 十年(专题-专题)高考真题数学分项汇编(全国通用)_第2页
2/9
专题 新定义综合(数列新定义、函数新定义、集合新定义及其他新定义)(学生卷)- 十年(专题-专题)高考真题数学分项汇编(全国通用)_第3页
3/9
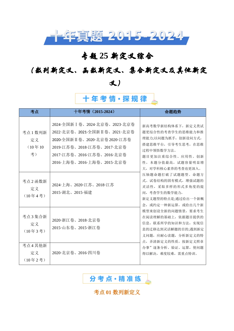
专题 25 新定义综合(数列新定义、函数新定义、集合新定义及其他新定义)考点十年考情(2015-2024)命题趋势考点 1 数列新定义(10 年 10考)2024·全国新Ⅰ卷、2024·北京卷、2023·北京卷2022·北京卷、2021·全国新Ⅱ卷、2021·北京卷2020·全国新Ⅱ卷、2020·北京卷 2020·江苏卷2019·江苏卷、2018·江苏卷、2017·北京卷2017·江苏卷、2016·江苏卷、2016·北京卷2016·上海卷、2016·上海卷、2015·北京卷新高考数学新结构体系下,新定义类试题更综合性的考查学生的思维能力和推理能力;以问题为抓手,创新设问方式,搭建思维平台,引导考生思考,在思维过程中领悟数学方法。题目更加注重综合性、应用性、创新性,本题分值最高,试题容量明显增大,对学科核心素养的考查也更深入。压轴题命题打破了试题题型、命题方式、试卷结构的固有模式,增强试题的灵活性,采取多样的形式多角度的提问,考查学生的数学能力,新定义题型的特点是;通过给出一个新概念,或约定一种新运算,或给出几个新模型来创设全新的问题情景,要求考生在阅读理解的基础上,依据题目提供的信息,联系所学的知识和方法,实现信息的迁移达到灵活解题的目的;遇到新定义问题,应耐心读题,分析新定义的特点,弄清新定义的性质,按新定义照章办事”逐条分析、验证、运算,使问题得以解决,难度较难,需重点特训。考点 2 函数新定义(10 年 4 考)2024·上海、2020·江苏、2018·江苏2015·湖北、2015·福建考点 3 集合新定义(10 年 3 考)2020·浙江卷、2018·北京卷2015·山东卷、2015·浙江卷考点 4 其他新定义(10 年 2 考)2020·北京卷、2016·四川卷考点 01 数列新定义一、小题1.(2021·全国新Ⅱ卷·高考真题)(多选)设正整数,其中,记.则( )A.B.C.D.2.(2020·全国新Ⅱ卷·高考真题)0-1 周期序列在通信技术中有着重要应用.若序列满足,且存在正整数,使得成立,则称其为 0-1 周期序列,并称满足的最小正整数为这个序列的周期.对于周期为的 0-1 序列,是描述其性质的重要指标,下列周期为 5 的 0-1 序列中,满足的序列是( )A.B.C.D.二、大题1.(2024·全国新Ⅰ卷·高考真题)设 m 为正整数,数列是公差不为 0 的等差数列,若从中删去两项和后剩余的项可被平均分为组,且每组的 4 个数都能构成等差数列,则称数列是可分数列.(1)写出所有的,,使数列是可分数列;(2)当时,证明:数列是可分数列;(3)从中一次任取两个数 和,记数列是可分数列的概率为,证明:.2.(2024·北京·高考真题)已知集合.给定数列,和序列,其中,对数列进行如下变换:将的第项均加 1,其余项不变,得到的数列记作;将的第项均加 1,其余项不变,得到数列记作;……;以此类推,得到,简记为.(1)给定数列和序列,写出;(2)是否存在序列,使得为,若存在,写出一个符合条件的;若不存在,请说明理由;(3)若数列的各项均为正整数,且为偶数,求证:“存在序列,使得的各项都相等”的充要条件为“”.3.(2023·北京·高考真题)已知数列的项数均为 m,且的前 n项和分别为,并规定.对于,定义,其中,表示数集 M 中最大的数. (1)若,求的值;(2)若,且,求;(3)证明:存在,满足 使得.4.(2022·北京·高考真题)已知为有穷整数数列.给定正整数 m,若对任意的,在 Q 中存在,使得,则称 Q 为连续可表数列.(1)判断是否为连续可表数列?是否为连续可表数列?说明理由;(2)若为连续可表数列,求证:k 的最小值为 4;(3)若为连续可表数列,且,求证:.5.(2021·北京·高考真题)设 p 为实数.若无穷数列满足如下三个性质,则称为数列: ①,且;②;③,.(1)如果数列的前 4 项为 2,-2,-2,-1,那么是否可能为数列?说明理由;(2)若数列是数列,求;(3)设数列的前项和为.是否存在数列,使得恒成立?如果存在,求出所有的 p;如果不存在,说明理由.6.(2020·北京·高考真题)已知是无穷数列.给出两个性质:①对于中任意两项,在中都存在一项,使;②对于中任意项,在中都存在两项.使得.( )Ⅰ 若,判断数列是否满足...

1、盘古文库是"C2C"交易模式,即卖家上传的文档直接由买家下载,本站只是中间服务平台,本站所有文档下载的收益归上传人(卖家)所有,作为网络服务商,若您的权利被侵害请及时联系右侧客服。

2、本站默认下载后的格式为 docx,pptx ,xlsx,pdf,zippsd等源文件。office等工具即可编辑!源码类文件除外。

3、如您看到网页展示的内容中含有'"133KU.COM"等水印,是因预览和防盗链技术需要对页面进行转换和压缩成图片所生成,文档下载后不会有该内容标识.

4、本站所有内容均由合作方上传,本站不对文档的完整性、权威性及其观点立场正确性做任何保证或承诺,文档内容仅供研究参考,付费前请自行鉴别。如您付费,意味着您自己接受本站规则且自行承担风险,本站不退款、不进行额外附加服务。

在点击下载本文档时,弹出的对话框中,选择“使用浏览器下载”不支持下载工具多线程下载!

部分浏览图可能存在变形的情况,下载后为高清文件,可直接编辑。

专题 新定义综合(数列新定义、函数新定义、集合新定义及其他新定义)(学生卷)- 十年(专题-专题)高考真题数学分项汇编(全国通用)

您可能关注的文档

漫步者+ 关注
机构认证
内容提供者

该用户很懒,什么也没介绍

确认删除?
回到顶部