关于资料员实习日记集合 8 篇关于资料员实习日记集合 8 篇很快一天又过去了,相信大家一定感触颇深吧,是时候用心地写一篇日记了。那么...
字体打包下载大全-常用字体打包下载-字体包免费下载
公路工程标书制作精华集合
十年(2014-2023)年高考真题分项汇编专题 01 集合目录题型一:集合的基本概念..............................................1题型二...
十年(2014-2023)年高考真题分项汇编—集合目录题型一:集合的基本概念..............................................1题型二:集合间...
十年(2014-2023)年高考真题分项汇编—集合目录题型一: 集合的概念与表示.............................................................
十年(2014-2023)年高考真题分项汇编—集合目录题型一: 集合的概念与表示.............................................................
专题 25 新定义综合(数列新定义、函数新定义、集合新定义及其他新定义)考点十年考情(2015-2024)命题趋势考点 1 数列新定义(10 年...
专题 25 新定义综合(数列新定义、函数新定义、集合新定义及其他新定义)考点十年考情(2015-2024)命题趋势考点 1 数列新定义(10 年...
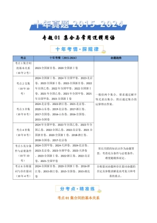
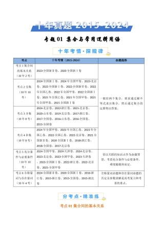
专题 01 集合与常用逻辑用语考点十年考情(2015-2024)命题趋势考点 1 集合间的基本关系(10 年 2 考)2023·全国新Ⅱ卷、2020 全...
专题 01 集合与常用逻辑用语考点十年考情(2015-2024)命题趋势考点 1 集合间的基本关系(10 年 2 考)2023·全国新Ⅱ卷、2020 全...
中国最美 30 家设计型民宿酒店集合民宿设计,不是设计一幢房子,而是设计一种有态度的生活方式。中国最美 30 家设计型民宿酒店集合莫干...
培训游戏培训游戏风中劲草 风中劲草 •形式: 8 人一组为最佳类型:建立团队中的信任时间: 15-20 分钟适用对象:全体学员活动目的:...
辽宁省数学中考试题和答案219
哔哩哔哩网红博主「佳能同学会」作品高质量备份打包833
红色中式升学宴手机海报邀请函海报694
全国各省高考地理(按省份分类)2008-2025真题和答案996
深度技术 Ghost XP SP3 全新系统下载2630页
63套森林防火宣传PPT模板打包下载7150页
辽宁省数学中考试题和答案2190页
哔哩哔哩网红博主「佳能同学会」作品高质量备份打包8330页
哔哩哔哩「糖果果Candy」作品高质量备份打包4720页
B站「阿猫」作品高质量备份打包5520页
