电脑桌面
添加盘古文库-分享文档发现价值到电脑桌面
安装后可以在桌面快捷访问

贸易公司商业企划书

贸易公司商业企划书_第1页
1/7
贸易公司商业企划书_第2页
2/7
贸易公司商业企划书_第3页
3/7
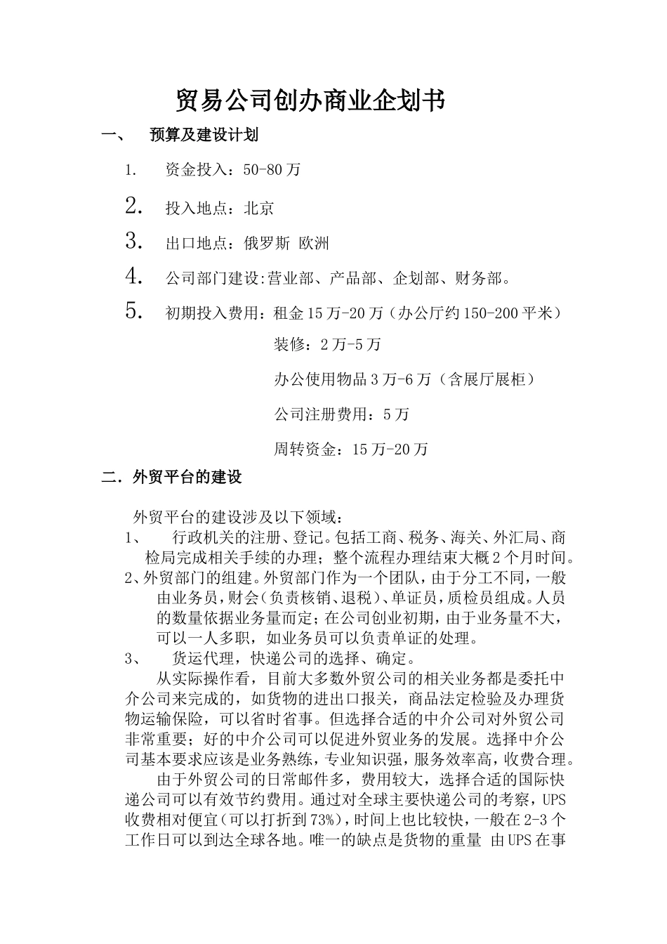
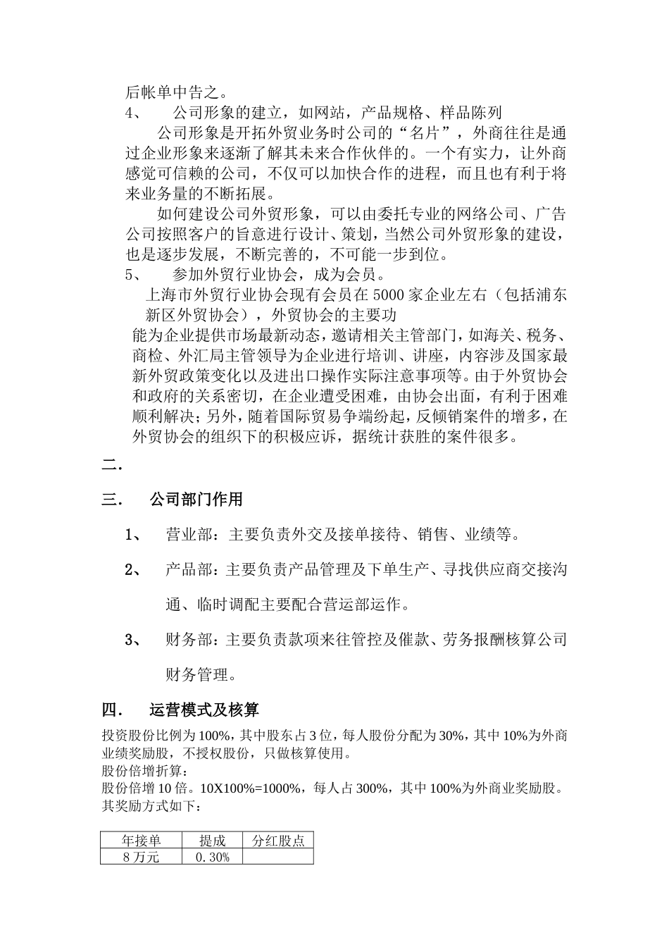
贸易公司创办商业企划书一、 预算及建设计划1.资金投入:50-80 万2.投入地点:北京3.出口地点:俄罗斯 欧洲4.公司部门建设:营业部、产品部、企划部、财务部。5.初期投入费用:租金 15 万-20 万(办公厅约 150-200 平米) 装修:2 万-5 万 办公使用物品 3 万-6 万(含展厅展柜) 公司注册费用:5 万 周转资金:15 万-20 万二.外贸平台的建设外贸平台的建设涉及以下领域:1、行政机关的注册、登记。包括工商、税务、海关、外汇局、商检局完成相关手续的办理;整个流程办理结束大概 2 个月时间。2、外贸部门的组建。外贸部门作为一个团队,由于分工不同,一般由业务员,财会(负责核销、退税)、单证员,质检员组成。人员的数量依据业务量而定;在公司创业初期,由于业务量不大,可以一人多职,如业务员可以负责单证的处理。3、货运代理,快递公司的选择、确定。从实际操作看,目前大多数外贸公司的相关业务都是委托中介公司来完成的,如货物的进出口报关,商品法定检验及办理货物运输保险,可以省时省事。但选择合适的中介公司对外贸公司非常重要;好的中介公司可以促进外贸业务的发展。选择中介公司基本要求应该是业务熟练,专业知识强,服务效率高,收费合理。由于外贸公司的日常邮件多,费用较大,选择合适的国际快递公司可以有效节约费用。通过对全球主要快递公司的考察,UPS收费相对便宜(可以打折到 73%),时间上也比较快,一般在 2-3 个工作日可以到达全球各地。唯一的缺点是货物的重量 由 UPS 在事后帐单中告之。4、公司形象的建立,如网站,产品规格、样品陈列公司形象是开拓外贸业务时公司的“名片”,外商往往是通过企业形象来逐渐了解其未来合作伙伴的。一个有实力,让外商感觉可信赖的公司,不仅可以加快合作的进程,而且也有利于将来业务量的不断拓展。如何建设公司外贸形象,可以由委托专业的网络公司、广告公司按照客户的旨意进行设计、策划,当然公司外贸形象的建设,也是逐步发展,不断完善的,不可能一步到位。5、参加外贸行业协会,成为会员。上海市外贸行业协会现有会员在 5000 家企业左右(包括浦东新区外贸协会),外贸协会的主要功能为企业提供市场最新动态,邀请相关主管部门,如海关、税务、商检、外汇局主管领导为企业进行培训、讲座,内容涉及国家最新外贸政策变化以及进出口操作实际注意事项等。由于外贸协会和政府的关系密切,在企业遭受困难,由协会出面,有利于困难顺利解决;另外,随着国际贸易争端纷起,反倾销案件的增多,在外贸协会的组织下的积极应诉,据统计获胜的案件很多。二.三.公司部门作用1、营业部:主要负责外交及接单接待、销售、业绩等。2、产品部:主要负责产品管理及下单生产、寻找供应商交接沟通、临时调配主要配合营运部运作。3、财务部:主要负责款项来往管控及催款、劳务报酬核算公司财务管理。四.运营模式及核算投资股份比例为 100%,其中股东占 3 位,每人股份分配为 30%,其中 10%为外商业绩奖励股,不授权股份,只做核算使用。股份倍增折算:股份倍增 10 倍。10X100%=1000%,每人占 300%,其中 100%为外商业奖励股。其奖励方式如下:年接单提成分红股点8 万元0.30% 13 万元0.60%0.10%25 万元0.90%0.20%50 万元1.20%0.40%83 万元1.50%0.70%105 万元1.80%1%150 万元2.10%1.50%180 万元2.50%2%累积倍增方式:你接单 8 万 开发 A、B、C、D 外商。其他 A、B、C、D 每人接单 8 万,8X5=40 万,你的利润:40 万 X0.9%=3 万 6 千—[ABCDX0.3=2400]X4=96003 万 6 千—9600=26400 是你真正的利润。加 0.2%分红=你的股份收入公司利润占比 3%基本收入+5%人员提成+2%分红预算=毛利净利=毛利—提成—公司费用如:借外力合作无达到预期工作,请见公司职员运营明细方案。五.公司销售产品 出口产品:钢材 、五金、六.出口流程报价、订货、付款方式、备货、包装、通关手续、装船、运输保险、提单、结汇。 一、报价 在国际贸易中一般是由产品的询价、报价作为贸易的开始。其中,对于出口产品的报价主要包括:产品的质量等级、产品的规格型号、产品是否有特...

1、盘古文库是"C2C"交易模式,即卖家上传的文档直接由买家下载,本站只是中间服务平台,本站所有文档下载的收益归上传人(卖家)所有,作为网络服务商,若您的权利被侵害请及时联系右侧客服。

2、本站默认下载后的格式为 docx,pptx ,xlsx,pdf,zippsd等源文件。office等工具即可编辑!源码类文件除外。

3、如您看到网页展示的内容中含有'"133KU.COM"等水印,是因预览和防盗链技术需要对页面进行转换和压缩成图片所生成,文档下载后不会有该内容标识.

4、本站所有内容均由合作方上传,本站不对文档的完整性、权威性及其观点立场正确性做任何保证或承诺,文档内容仅供研究参考,付费前请自行鉴别。如您付费,意味着您自己接受本站规则且自行承担风险,本站不退款、不进行额外附加服务。

在点击下载本文档时,弹出的对话框中,选择“使用浏览器下载”不支持下载工具多线程下载!

部分浏览图可能存在变形的情况,下载后为高清文件,可直接编辑。

贸易公司商业企划书

漫步者+ 关注
机构认证
内容提供者

该用户很懒,什么也没介绍

确认删除?
回到顶部