电脑桌面
添加盘古文库-分享文档发现价值到电脑桌面
安装后可以在桌面快捷访问

环境突发应急预案

环境突发应急预案_第1页
1/15
环境突发应急预案_第2页
2/15
环境突发应急预案_第3页
3/15
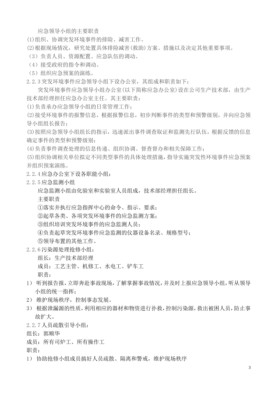
环 境 应 急 预 案 、总则 编制目的 为了对本公司突发环境事件作出迅速反应,及时有效地控制和减轻事件对公司和环境造成的危害,保障公司员工身体健康与生命安全,维护公司正常的社会秩序,根据《国务院有关部门和单位制定和修订突发公共事件应急预案指南》、国家环保总局《省(区、市)突发环境事件应急预案编制指南》和有关规定,结合本公司实际,制定本应急预案。 编制依据 依据《国务院有关部门和单位制定和修订突发公共事件应急预案指南》、《国家突发环境事件应急预案》、《国家环保总局处置核和辐射恐怖袭击事件应急实施方案》、《报告环境污染与破坏事件的暂行办法》、《省(区、市)突发环境事件应急预案编制指南》及有关法律、法规制定。 适用范围 本预案适用于本公司突发环境事件的应急处理工作。 事件分级按照突发事件严重性和紧急程度,突发环境事件分为特别重大环境事件(Ⅰ 级)、重大环境事件(Ⅱ 级)、较大环境事件(Ⅲ 级)和一般环境事件(Ⅳ 级)四级。()特别重大环境事件(Ⅰ 级)凡符合下列情形之一的,为特别重大环境事件:①发生 人以上死亡,或中毒(重伤) 人以上;②因环境事件需疏散、转移群众 万人以上,或直接经济损失 万元以上;③区域生态功能严重丧失或濒危物种生存环境受到严重污染;④因环境污染使当地正常的经济、社会活动受到严重影响;⑤利用放射性物质进行人为破坏事件,或 、 类放射源失控造成大范围严重辐射污染后果;⑥因环境污染造成重要城市主要水源地取水中断的污染事件;⑦因危险化学品(含剧毒品)生产和贮存中发生泄漏,严重影响人民群众生产、生活的污染事件。 ()重大环境事件(Ⅱ 级)凡符合下列情形之一的,为重大环境事件:①发生 人以上、 人以下死亡,或中毒(重伤) 人以上、 人以下;②区域生态功能部分丧失或濒危物种生存环境受到污染;③因环境污染使当地经济、社会活动受到较大影响,疏散转移群众 万人以上、 万人以下的;④、 类放射源丢失、被盗或失控;⑤因环境污染造成重要河流、湖泊及水库大面积污染,或市级以上城镇水源地取水中断的污染事件;()较大环境事件(Ⅲ 级)凡符合下列情形之一的,为较大环境事件:①发生 人以上、 人以下死亡,或中毒(重伤) 人以下;②因环境污染造成跨地级行政区域纠纷,使当地经济、社会活动受到影响;③ 类放射源丢失、被盗或失控。()一般环境事件(Ⅳ 级)凡符合下列情形之一的,为一般环境事件:①发生 人以下死亡;②因环境污染造成跨市级行政区域纠纷,引起一般群体性影响的;③、 类放射源丢失、被盗或失控。 工作原则 统一领导,分级管理;属地为主,综合协调;充分准备,快速反应;调查取证,监测先行;依靠科学,高效处置。 应急预案关系说明 明确应急预案与内部企业应急预案和外部其他应急预案的关系,并辅相应的关系图,表述预案之间的横向关联及上下衔接关系。、组织机构和职责 组织机构图 职责说明 设立公司突发环境事件应急处理领导小组及其办公室、各职能小组。突发环境事件应急处理领导小组的组成 公司突发环境事件应急领导小组(以下简称应急领导小组)由董事长任组长,总经理担任副组长。应急领导小组组长应急领导小组副组长应急领导小组办公室应急监测小组人员疏散引导小组污 染 源 处理 抢 修 小组安 全 防 护救护小组紧 急 物 品供 应 联 络组应急领导小组的主要职责()组织、协调突发环境事件的排险、减害工作。()根据现场情况,研究处置具体排险减害(救助)方案、措施以及决定其他重要事项。()负责人员、资源配置、应急队伍的调动。()接受政府的指令和调动。()组织应急预案的演练。 突发环境事件应急领导小组下设办公室,其组成和职责如下:突发环境事件应急领导小组办公室(以下简称应急办公室)设在公司生产技术部,由生产技术部经理担任应急办公室主任。其主要职责:()负责承办应急领导小组的日常管理工作;()接受环境事件的报警信息,根据报警信息,初步判断事件的类型和预警级别,并向应急领导

1、盘古文库是"C2C"交易模式,即卖家上传的文档直接由买家下载,本站只是中间服务平台,本站所有文档下载的收益归上传人(卖家)所有,作为网络服务商,若您的权利被侵害请及时联系右侧客服。

2、本站默认下载后的格式为 docx,pptx ,xlsx,pdf,zippsd等源文件。office等工具即可编辑!源码类文件除外。

3、如您看到网页展示的内容中含有'"133KU.COM"等水印,是因预览和防盗链技术需要对页面进行转换和压缩成图片所生成,文档下载后不会有该内容标识.

4、本站所有内容均由合作方上传,本站不对文档的完整性、权威性及其观点立场正确性做任何保证或承诺,文档内容仅供研究参考,付费前请自行鉴别。如您付费,意味着您自己接受本站规则且自行承担风险,本站不退款、不进行额外附加服务。

在点击下载本文档时,弹出的对话框中,选择“使用浏览器下载”不支持下载工具多线程下载!

部分浏览图可能存在变形的情况,下载后为高清文件,可直接编辑。

环境突发应急预案

漫步者+ 关注
机构认证
内容提供者

该用户很懒,什么也没介绍

确认删除?
回到顶部