电脑桌面
添加盘古文库-分享文档发现价值到电脑桌面
安装后可以在桌面快捷访问

员工劳动合同范本

员工劳动合同范本_第1页
1/4
员工劳动合同范本_第2页
2/4
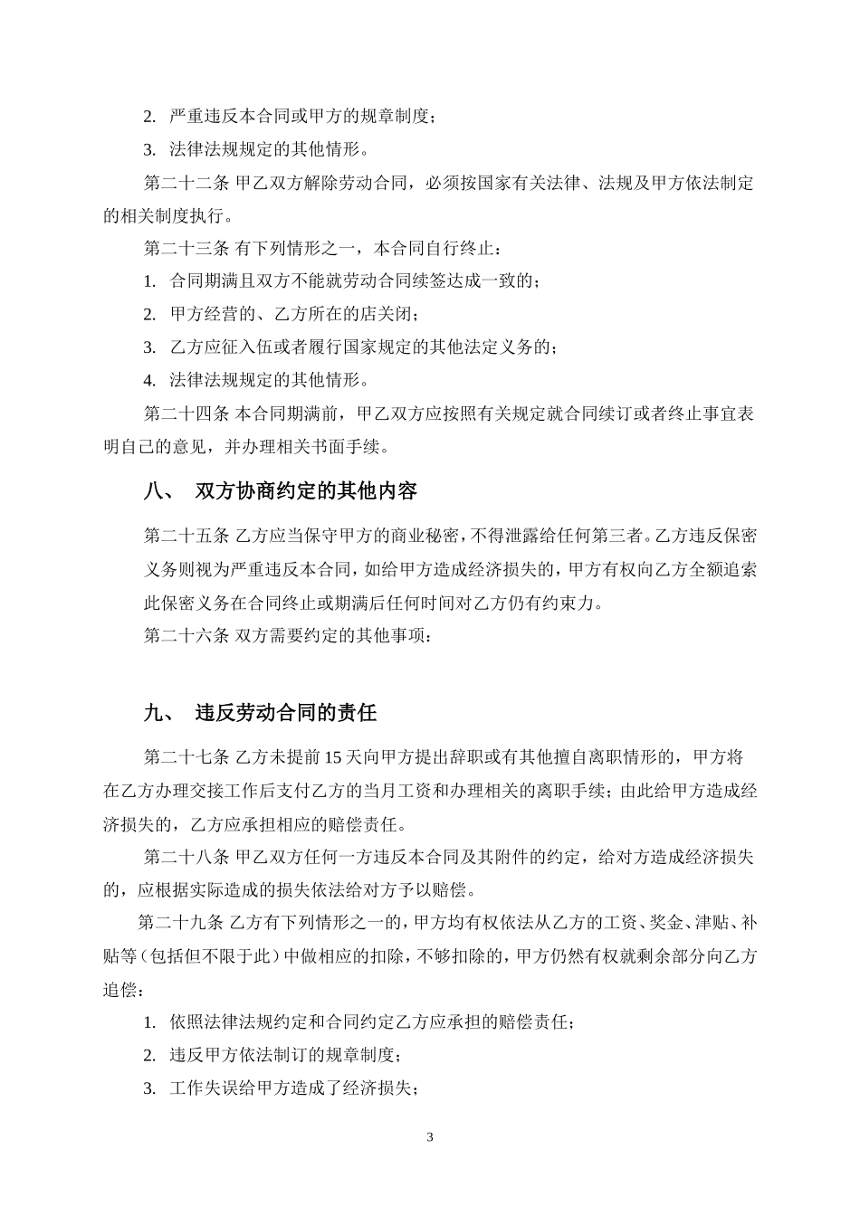
员工劳动合同范本_第3页
3/4
劳 动 合 同 书 根据《中华人民共和国劳动法》及有关法律法规,经甲乙双方平等自愿协商一致,同意签订本合同,共同遵守本合同所列条款。一、 劳动合同期限第一条 本合同为 期限劳动合同,合同期自 年 月 日起至 _ 年 月 日止,共计 个月。第二条 本合同试用期自 年 月 日起至 年 月 日。二、 工作内容和工作地点第三条 根据甲方工作需要,乙方同意从事 岗位工作,乙方的工作地点为甲方的经营场所。第四条 在合同有效期内,甲方根据公司业务需要及乙方的技能、工作业绩等,在与乙方充分协商的基础上,可以调整乙方的工作岗位、工作内容和工作地点。三、 工作时间和休息休假第五条 甲方依法制定员工工时、休息和休假制度;乙方须遵守甲方依法制定的工时休息和休假制度,并按照规定上下班。第六条 乙方依法享有的婚丧假、女职工产假等,按照甲方依法制定的相关规章制度执行。第七条 甲方因工作需要安排乙方延长工作时间或节假日加班加点的,乙方应服从甲方的统一安排;甲方按规定支付加班加点的报酬,以保证乙方合法权益。四、 劳动报酬第九条 甲方根据法律、法规的规定,遵循按劳分配的原则,结合本公司实际和乙方的工作岗位,确定乙方的工资水平。第十条 乙方试用期月工资标准为 元,试用期满后的工资标准按甲方依法制1定的薪酬管理办法执行,但甲方支付给乙方的工资不得低于当地政府公布的当年度最低工资标准。第十一条 甲方有权根据其生产经营状况、乙方工作岗位的变更和依法制定的薪酬管理办法等公司制度调整乙方的工资待遇。第十二条 甲方于每月 日以货币形式,按照公司规定的月工资标准足额向乙方支付工资。第十三条 乙方如果对甲方发放的工资表示异议,则应在工资结清之日起 10 日内向甲方书面提出,超过时间则视为无异议。五、 社会保险和福利待遇 第十四条 甲乙双方应执行国家有关社会保险和福利的规定。 若乙方自动放弃公司缴纳保险,则甲方补贴乙方 1000 元。六、 劳动保护、劳动条件和职业危害防护第十五条 甲方为乙方提供符合国家规定的劳动标准的工作条件和必要的劳动防护用品,切实保护乙方在工作中的安全和健康。第十六条 甲方负责对乙方进行思想政治、职业道德、业务技术、劳动安全卫生及有关规章制度的教育和培训,乙方应自觉遵守国家和本公司规程。七、 劳动合同的变更、解除、终止和续订第十七条 甲乙双方在本劳动合同的有效期内,可以遵循平等自愿、协商一致的原则,依法变更劳动合同部分条款。第十八条 订立劳动合同所依据的法律、法规、规章制度发生变化导致本合同内容发生变化时,可以对本合同相关内容进行变更。第十九条 订立本合同的客观情况发生重大变化,致使本合同无法履行的,经甲乙双方协商同意,可以变更本合同相关内容或解除本合同。第二十条 经甲乙双方协商一致,本合同可以解除。第二十一条 乙方有下列情形之一的,甲方可立即解除本劳动合同:1. 乙方被查实在应聘时向甲方提供的个人资料是虚假的,包括但不限于:离职证明、身份证明、户籍证明、学历证明、体检证明、过去工作经历、家庭成员和主要社会关系等资料;22. 严重违反本合同或甲方的规章制度;3. 法律法规规定的其他情形。第二十二条 甲乙双方解除劳动合同,必须按国家有关法律、法规及甲方依法制定的相关制度执行。第二十三条 有下列情形之一,本合同自行终止:1. 合同期满且双方不能就劳动合同续签达成一致的;2. 甲方经营的、乙方所在的店关闭;3. 乙方应征入伍或者履行国家规定的其他法定义务的;4. 法律法规规定的其他情形。第二十四条 本合同期满前,甲乙双方应按照有关规定就合同续订或者终止事宜表明自己的意见,并办理相关书面手续。八、 双方协商约定的其他内容第二十五条 乙方应当保守甲方的商业秘密,不得泄露给任何第三者。乙方违反保密义务则视为严重违反本合同,如给甲方造成经济损失的,甲方有权向乙方全额追索此保密义务在合同终止或期满后任何时间对乙方仍有约束力。第二十六条 双方需要约定的其他事项:九、 违反劳动合同的责任第二十七条 乙方未提前 15 天向甲方提出辞职或有其他擅自离...

1、盘古文库是"C2C"交易模式,即卖家上传的文档直接由买家下载,本站只是中间服务平台,本站所有文档下载的收益归上传人(卖家)所有,作为网络服务商,若您的权利被侵害请及时联系右侧客服。

2、本站默认下载后的格式为 docx,pptx ,xlsx,pdf,zippsd等源文件。office等工具即可编辑!源码类文件除外。

3、如您看到网页展示的内容中含有'"133KU.COM"等水印,是因预览和防盗链技术需要对页面进行转换和压缩成图片所生成,文档下载后不会有该内容标识.

4、本站所有内容均由合作方上传,本站不对文档的完整性、权威性及其观点立场正确性做任何保证或承诺,文档内容仅供研究参考,付费前请自行鉴别。如您付费,意味着您自己接受本站规则且自行承担风险,本站不退款、不进行额外附加服务。

在点击下载本文档时,弹出的对话框中,选择“使用浏览器下载”不支持下载工具多线程下载!

部分浏览图可能存在变形的情况,下载后为高清文件,可直接编辑。

员工劳动合同范本

漫步者+ 关注
机构认证
内容提供者

该用户很懒,什么也没介绍

确认删除?
回到顶部