电脑桌面
添加盘古文库-分享文档发现价值到电脑桌面
安装后可以在桌面快捷访问

民宿代运营合作协议

民宿代运营合作协议_第1页
1/3
民宿代运营合作协议_第2页
2/3
民宿代运营合作协议_第3页
3/3
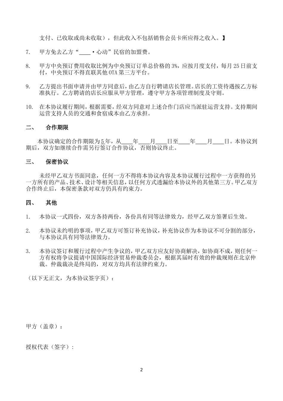
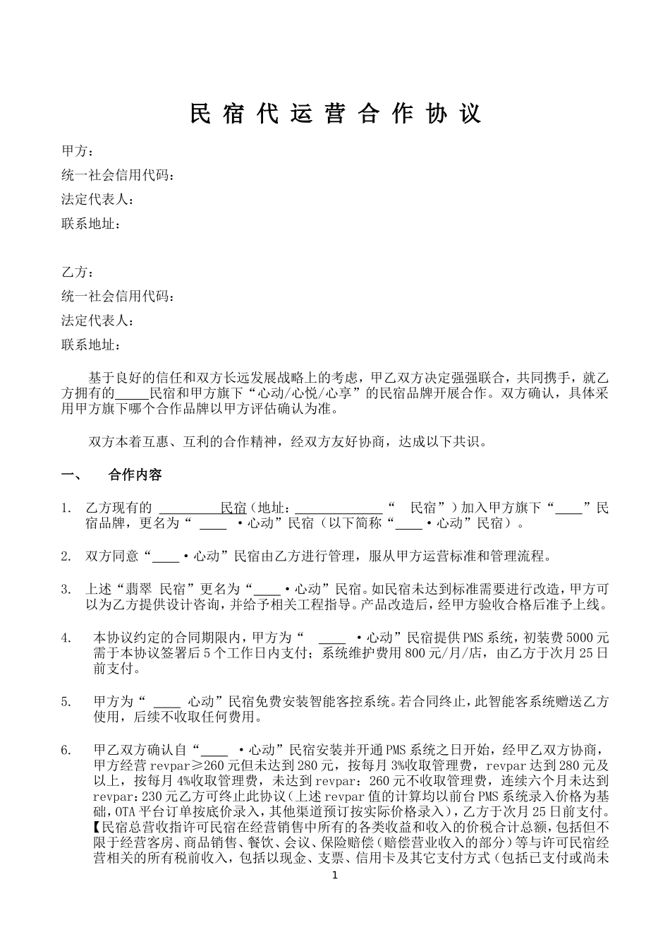
民 宿 代 运 营 合 作 协 议甲方:统一社会信用代码:法定代表人: 联系地址: 乙方: 统一社会信用代码: 法定代表人: 联系地址: 基于良好的信任和双方长远发展战略上的考虑,甲乙双方决定强强联合,共同携手,就乙方拥有的 民宿和甲方旗下“心动/心悦/心享”的民宿品牌开展合作。双方确认,具体采用甲方旗下哪个合作品牌以甲方评估确认为准。 双方本着互惠、互利的合作精神,经双方友好协商,达成以下共识。一、合作内容1. 乙方现有的 民宿(地址: “ 民宿”)加入甲方旗下“ ”民宿品牌,更名为“ ·心动”民宿(以下简称“ ·心动”民宿)。2. 双方同意“ ·心动”民宿由乙方进行管理,服从甲方运营标准和管理流程。3. 上述“翡翠 民宿”更名为“ ·心动”民宿。如民宿未达到标准需要进行改造,甲方可以为乙方提供设计咨询,并给予相关工程指导。产品改造后,经甲方验收合格后准予上线。4.本协议约定的合同期限内,甲方为“ ·心动”民宿提供 PMS 系统,初装费 5000 元需于本协议签署后 5 个工作日内支付;系统维护费用 800 元/月/店,由乙方于次月 25 日前支付。5.甲方为“ 心动”民宿免费安装智能客控系统。若合同终止,此智能客系统赠送乙方使用,后续不收取任何费用。6.甲乙双方确认自“ ·心动”民宿安装并开通 PMS 系统之日开始,经甲乙双方协商,甲方经营 revpar≥260 元但未达到 280 元,按每月 3%收取管理费,revpar 达到 280 元及以上,按每月 4%收取管理费,未达到 revpar:260 元不收取管理费,连续六个月未达到revpar:230 元乙方可终止此协议(上述 revpar 值的计算均以前台 PMS 系统录入价格为基础,OTA 平台订单按底价录入,其他渠道预订按实际价格录入),乙方于次月 25 日前支付。【民宿总营收指许可民宿在经营销售中所有的各类收益和收入的价税合计总额,包括但不限于经营客房、商品销售、餐饮、会议、保险赔偿(赔偿营业收入的部分)等与许可民宿经营相关的所有税前收入,包括以现金、支票、信用卡及其它支付方式(包括已支付或尚未1支付、已收取或尚未收取),但此收入不包括销售会员卡所应得之收入。】7.甲方免去乙方“ ·心动”民宿的加盟费。 8.甲方中央预订费用收取比例为中央预订订单总价格的 3%,应按月度支付,每月 25 日前支付,中央预订不得直联其他 OTA 第三方平台。9.乙方提出书面申请并由甲方同意后,由乙方自行聘请店长管理。店长的工资待遇按乙方标准执行。乙方聘请的店长应服从甲方管理,遵守甲方各项管理制度及守则。10.在本协议履行期间,根据需要,经双方同意对上述合作门店应当派驻运营支持。支持期间运营支持人员的交通和食宿成本由乙方承担。二、合作期限 本协议确定的合作期限为 5 年,从 年 月 日至 年 月 日。本协议到期后,双方如继续合作需另行签订合作协议,否则协议终止。 三、保密协议未经甲乙双方书面同意,任何一方不得将本协议内容及本协议履行过程中一方获得的另一方所有的产品、技术、设计等相关信息,以任何方式透漏给本协议外的其他第三方。甲乙双方合作终止后,本保密条款对双方仍具有约束力。四、其他1.本协议一式四份,双方各持两份,各份具有同等法律效力,经甲乙双方签署后生效。2.本协议未约明的事项,甲乙双方可签订补充协议,补充协议作为本协议不可分割的部分,与本协议具有同等法律效力。3.本协议签订和履行过程中产生争议的,甲乙双方应友好协商解决,如协商不成,则任何一方有权将争议提请中国国际经济贸易仲裁委员会,根据其届时有效的仲裁规则在北京仲裁。仲裁裁决是终局的,对双方均具有法律约束力。(以下无正文,为本协议签字页):甲方(盖章):授权代表(签字):2签署日期: 年 月 日乙方(盖章):授权代表(签字):签署日期: 年 月 日3

1、盘古文库是"C2C"交易模式,即卖家上传的文档直接由买家下载,本站只是中间服务平台,本站所有文档下载的收益归上传人(卖家)所有,作为网络服务商,若您的权利被侵害请及时联系右侧客服。

2、本站默认下载后的格式为 docx,pptx ,xlsx,pdf,zippsd等源文件。office等工具即可编辑!源码类文件除外。

3、如您看到网页展示的内容中含有'"133KU.COM"等水印,是因预览和防盗链技术需要对页面进行转换和压缩成图片所生成,文档下载后不会有该内容标识.

4、本站所有内容均由合作方上传,本站不对文档的完整性、权威性及其观点立场正确性做任何保证或承诺,文档内容仅供研究参考,付费前请自行鉴别。如您付费,意味着您自己接受本站规则且自行承担风险,本站不退款、不进行额外附加服务。

在点击下载本文档时,弹出的对话框中,选择“使用浏览器下载”不支持下载工具多线程下载!

部分浏览图可能存在变形的情况,下载后为高清文件,可直接编辑。

民宿代运营合作协议

漫步者+ 关注
机构认证
内容提供者

该用户很懒,什么也没介绍

确认删除?
回到顶部