电脑桌面
添加盘古文库-分享文档发现价值到电脑桌面
安装后可以在桌面快捷访问

代拿快递项目策划书

代拿快递项目策划书_第1页
1/7
代拿快递项目策划书_第2页
2/7
代拿快递项目策划书_第3页
3/7
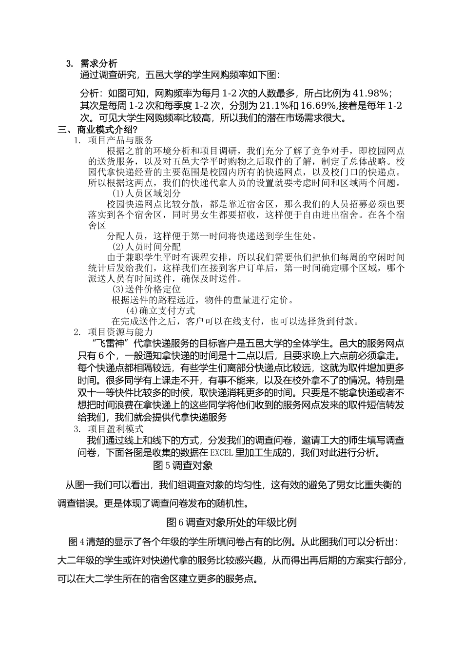
目录一、 项目摘要------------------------------------------------------3二、 市场需求分析------------------------------------------------3三、 商业模式介绍------------------------------------------------4四、 竞争力分析---------------------------------------------------9五、 电子商务平台建设------------------------------------------10六、 项目运营规划------------------------------------------------10七、 投资效益分析------------------------------------------------11八、 项目风险控制------------------------------------------------12九、 总结语---------------------------------------------------------12一、项目摘要随着社会的发展,人们生活节奏的不断提高,大家对快递服务的要求也越来越高,作为大学生的我们,在网购市场风起云涌的年代,地区间的物流增多,快递行业得到了迅猛的发展,快递服务在大学校园也迅速流行。五邑大学近三万多学生,庞大的消费群体致使五邑大学快递业得到了进一步的繁荣。目前,校园内分布快递有:中通快递、圆通快递、申通快递、汇通快递、EMS、天天快递、韵达快递、顺丰快递、如风达等。就五邑大学快递的现状而言,同学使用快递的途径大多为网上购物,同学们对校园快递的效率、费用、安全性、送货时间、服务态度都很看重。快递服务业存在一定程度的市场空缺,需要我们建立校园快递服务平台进行填补。校园快递可以有效的合理整合校园内分散的快递资源,营造和谐校园创造良好的环境,为广大师生提供方便快捷的服务,从而在客观上使得校园快递秩序得到规范。二、市场需求分析1. 发展现状与前景分析当今,随着网络购物的愈演愈烈,越来越多的大学生加入网购阵营,校园快递也飞速发展起来,相关的快递代理点或加盟店为校园内师生收发快递提供了极大便利。但目前许多快递企业的运营存在着许多问题,无秩序竞争、低质的快递服务等问题仍不能让师生满意。2. 行业分析快速发展的生活节奏,网络购物更是学生党的日常必须,以致促使大学园区快递的行业出现许多的问题。五邑大学及快递点有四处:北门门口、北区韵达代理店、南门门口、西区邑大代理店。每个快递点都相隔较远,有些学生们离部分快递点比较远,比如说,住在北区的学生要去南区拿快递,至少要来回要花费半个钟左右,同样的,在南区的学生要去北区拿快递,也要花费较长的时间。另外,拿快递的时间比较有限,许多学生都会遇到错过取快递的问题,加上网购等快递商不固定,同学们拿取快递很麻烦,尤其在下雨天或者天气状况极其差的情况下,快递成为了学生日常生活中亟待解决的问题。3. 需求分析通过调查研究,五邑大学的学生网购频率如下图:分析:如图可知,网购频率为每月 1-2 次的人数最多,所占比例为 41.98%;其次是每周 1-2 次和每季度 1-2 次,分别为 21.1%和 16.69%,接着是每年 1-2次。可见大学生网购频率比较高,所以我们的潜在市场需求很大。三、商业模式介绍?1. 项目产品与服务根据之前的环境分析和项目调研,我们充分了解了竞争对手,即校园网点的送货服务,以及对五邑大学平时购物之后取件的了解,制定了总体战略。校园代拿快递经营的主要范围是校园内所有的快递网点,以及校门口的快递点。所以根据这两点,我们的快递代拿人员的设置就要考虑时间和区域两个问题。 (1)人员区域划分校园快递网点比较分散,都是靠近宿舍区,那么我们的人员招募必须也要落实到各个宿舍区,同时男女生都要招收,这样便于自由进出宿舍。在各个宿舍区分配人员,这样便于第一时间将快递送到学生住处。 (2)人员时间分配由于兼职学生平时有课程安排,所以我们需要他们把他们每周的空闲时间统计后发给我们,这样我们在接到客户订单后,第一时间确定哪个区域,哪个派送人员有时间送件,确保及时送件。 (3)送件价格定位 根据送件的路程远近,物件的重量进行定价。 (4)确立支付方式 在完成送件之后,客户可以在线支付,也可以选择货到付款。2. 项目资源与能力“飞雷神”代拿快递服务的目标客户是五邑大学的全体学生。邑大的服务网点只有 6...

1、盘古文库是"C2C"交易模式,即卖家上传的文档直接由买家下载,本站只是中间服务平台,本站所有文档下载的收益归上传人(卖家)所有,作为网络服务商,若您的权利被侵害请及时联系右侧客服。

2、本站默认下载后的格式为 docx,pptx ,xlsx,pdf,zippsd等源文件。office等工具即可编辑!源码类文件除外。

3、如您看到网页展示的内容中含有'"133KU.COM"等水印,是因预览和防盗链技术需要对页面进行转换和压缩成图片所生成,文档下载后不会有该内容标识.

4、本站所有内容均由合作方上传,本站不对文档的完整性、权威性及其观点立场正确性做任何保证或承诺,文档内容仅供研究参考,付费前请自行鉴别。如您付费,意味着您自己接受本站规则且自行承担风险,本站不退款、不进行额外附加服务。

在点击下载本文档时,弹出的对话框中,选择“使用浏览器下载”不支持下载工具多线程下载!

部分浏览图可能存在变形的情况,下载后为高清文件,可直接编辑。

代拿快递项目策划书

漫步者+ 关注
机构认证
内容提供者

该用户很懒,什么也没介绍

确认删除?
回到顶部