电脑桌面
添加盘古文库-分享文档发现价值到电脑桌面
安装后可以在桌面快捷访问

西安迅达有限公司创业计划书

西安迅达有限公司创业计划书_第1页
1/71
西安迅达有限公司创业计划书_第2页
2/71
西安迅达有限公司创业计划书_第3页
3/71
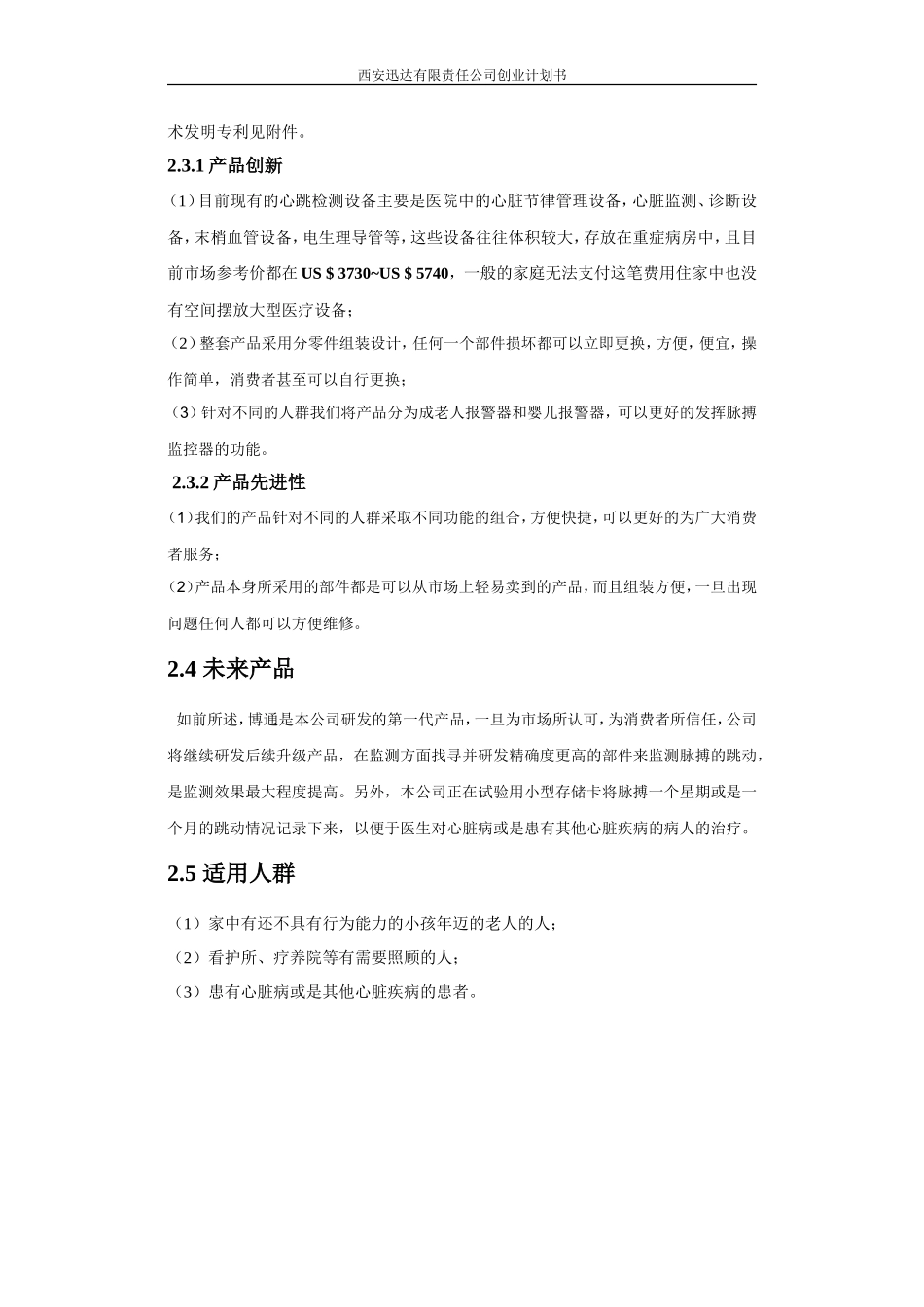
西安迅达有限责任公司创业计划书二.产品2.1 产品概述 “脉搏跳动监控腕带”是一款针对需要特殊护理人群的产品。它以监控人的心跳为主要功能,能对人心跳的异常改变做出及时的警报,提醒有关人员采取必要的救护措施,避免不必要的损失。在对受测人员的使用试验中,该产品的准确度约为90%~95%。主要可用于有婴儿,老人及需要特殊护理的人员。 图 2.1 如图 2.1 所示。该产品由两大部分组成,即心跳测控器和报警器组成。心跳测控器可以监控使用者每一分钟心跳次数;报警器将在每分钟心跳次数超过正常范围时及时做出警报,通知救护人员。2.1.1 功能介绍围绕着监控功能和警报功能,本产品可分为两大系统:●心跳监控系统心跳监控器是由压敏陶瓷电路为中心感受心脏跳动,经放大器将脉冲信号放大西安迅达有限责任公司创业计划书后传入 51 单片机中处理,将脉冲信号还原成电信号传入报警器中。●及时报警系统经过 51 单片机统计过的数据最终传入到报警器中,经报警器中的统计器统计后如一分钟心脏跳动次数低于 60 次或高于 120 次时报警器将会发出警报。2.2 产品优势(1)51 单片机市场参考价¥49.8,一个压敏陶瓷市场参考价大约在,一个迅达博通心跳监护腕带的市场参考价大约是,为一个广大消费者所能接受的价格;(2)整个腕带简洁、精巧,方便携带与使用;(3)腕带可按使用者自己的喜好改成各类样式,如中国结式,运动护腕式等等;(4)腕带上的计数器可根据使用者自身需求而制定计数范围。2.3 技术描述心跳监控系统脉搏跳动的同时向外不断发射着脉冲信号,压敏陶瓷以其对压力信号良好的感知可以接收到有脉搏发出的脉冲信号。由压敏陶瓷检测到的脉冲信号经放大器放大后传入 51 单片机中处理后将脉冲信号还原成电信号再传入报警器中。及时报警系统报警系统由计数仪和报警器组成,经过 51 单片机统计过的数据最终传入到报警器中,经报警器中的计数仪统计一分钟跳动的次数,如一分钟心脏跳动次数低于 60次或高于 120 次时报警器将会发出警报。计数器上带有 USB 接口,可连接到电脑上的主程序中修改计数仪的计数范围。因对于不同的人群,心脏的跳动次数往往不同,比如婴儿的心脏的跳动次数往往高于成年人,而运动或是情绪激动时,心脏的跳动往往又高于安静状态下的。故对于不同人群而言需定不同的计数范围才能使博通发挥出最佳效果。目前,我们已对产品的技术结构和部分核心技术申请了发明专利,公示中的技西安迅达有限责任公司创业计划书术发明专利见附件。2.3.1 产品创新(1)目前现有的心跳检测设备主要是医院中的心脏节律管理设备,心脏监测、诊断设备,末梢血管设备,电生理导管等,这些设备往往体积较大,存放在重症病房中,且目前市场参考价都在 US $ 3730~US $ 5740,一般的家庭无法支付这笔费用住家中也没有空间摆放大型医疗设备;(2)整套产品采用分零件组装设计,任何一个部件损坏都可以立即更换,方便,便宜,操作简单,消费者甚至可以自行更换;(3)针对不同的人群我们将产品分为成老人报警器和婴儿报警器,可以更好的发挥脉搏监控器的功能。 2.3.2 产品先进性(1)我们的产品针对不同的人群采取不同功能的组合,方便快捷,可以更好的为广大消费者服务;(2)产品本身所采用的部件都是可以从市场上轻易卖到的产品,而且组装方便,一旦出现问题任何人都可以方便维修。2.4 未来产品 如前所述,博通是本公司研发的第一代产品,一旦为市场所认可,为消费者所信任,公司将继续研发后续升级产品,在监测方面找寻并研发精确度更高的部件来监测脉搏的跳动,是监测效果最大程度提高。另外,本公司正在试验用小型存储卡将脉搏一个星期或是一个月的跳动情况记录下来,以便于医生对心脏病或是患有其他心脏疾病的病人的治疗。2.5 适用人群(1)家中有还不具有行为能力的小孩年迈的老人的人;(2)看护所、疗养院等有需要照顾的人;(3)患有心脏病或是其他心脏疾病的患者。西安迅达有限责任公司创业计划书三、市场3.1 市场分析总述:市场分析是一个科学系统的工作,直接影响着企业发展的战略规划、产品营销方案的设计、公司投资方针的制定以及未...

1、盘古文库是"C2C"交易模式,即卖家上传的文档直接由买家下载,本站只是中间服务平台,本站所有文档下载的收益归上传人(卖家)所有,作为网络服务商,若您的权利被侵害请及时联系右侧客服。

2、本站默认下载后的格式为 docx,pptx ,xlsx,pdf,zippsd等源文件。office等工具即可编辑!源码类文件除外。

3、如您看到网页展示的内容中含有'"133KU.COM"等水印,是因预览和防盗链技术需要对页面进行转换和压缩成图片所生成,文档下载后不会有该内容标识.

4、本站所有内容均由合作方上传,本站不对文档的完整性、权威性及其观点立场正确性做任何保证或承诺,文档内容仅供研究参考,付费前请自行鉴别。如您付费,意味着您自己接受本站规则且自行承担风险,本站不退款、不进行额外附加服务。

在点击下载本文档时,弹出的对话框中,选择“使用浏览器下载”不支持下载工具多线程下载!

部分浏览图可能存在变形的情况,下载后为高清文件,可直接编辑。

西安迅达有限公司创业计划书

漫步者+ 关注
机构认证
内容提供者

该用户很懒,什么也没介绍

确认删除?
回到顶部