电脑桌面
添加盘古文库-分享文档发现价值到电脑桌面
安装后可以在桌面快捷访问

文化传媒-劳务合同

文化传媒-劳务合同_第1页
1/6
文化传媒-劳务合同_第2页
2/6
文化传媒-劳务合同_第3页
3/6
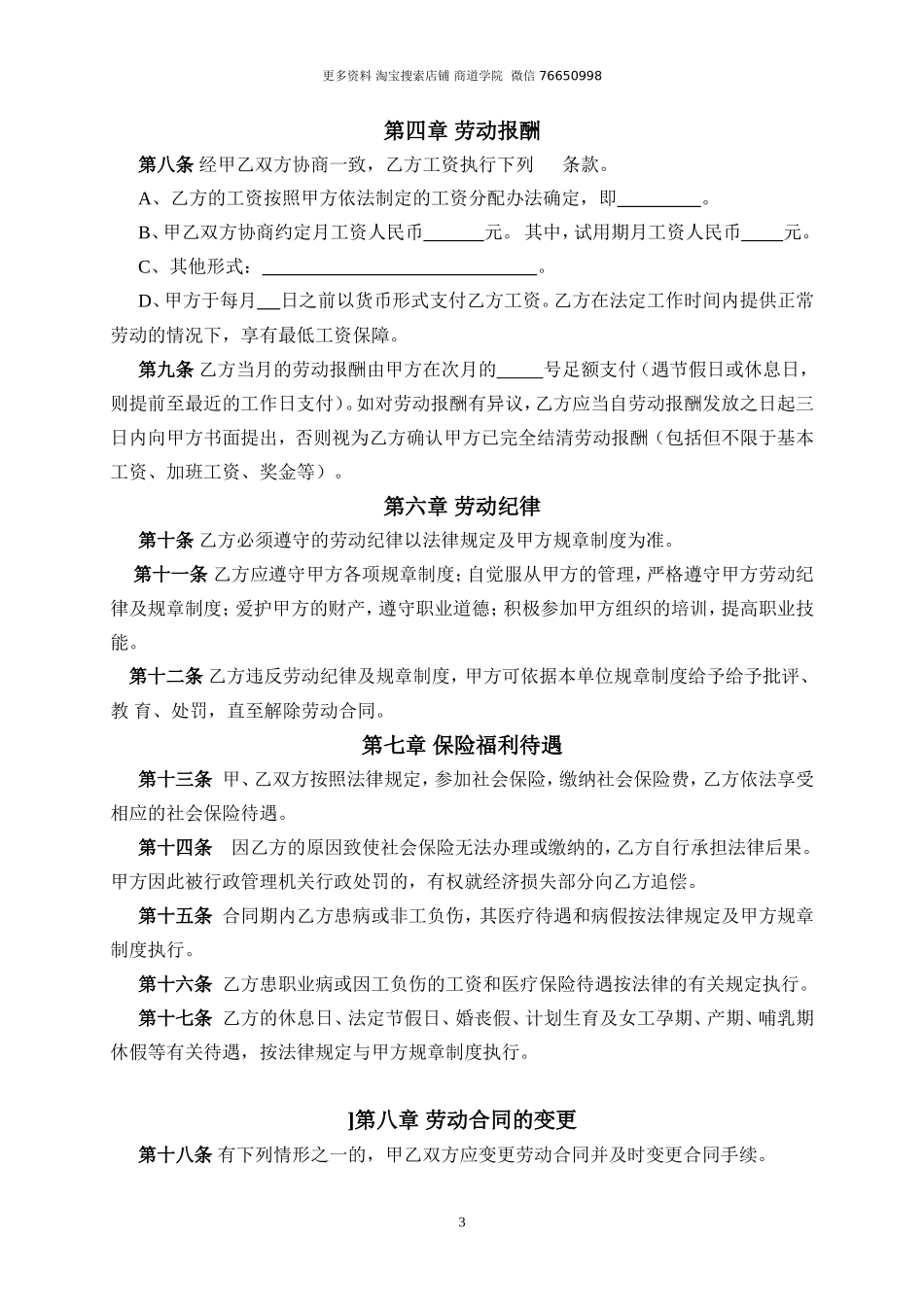
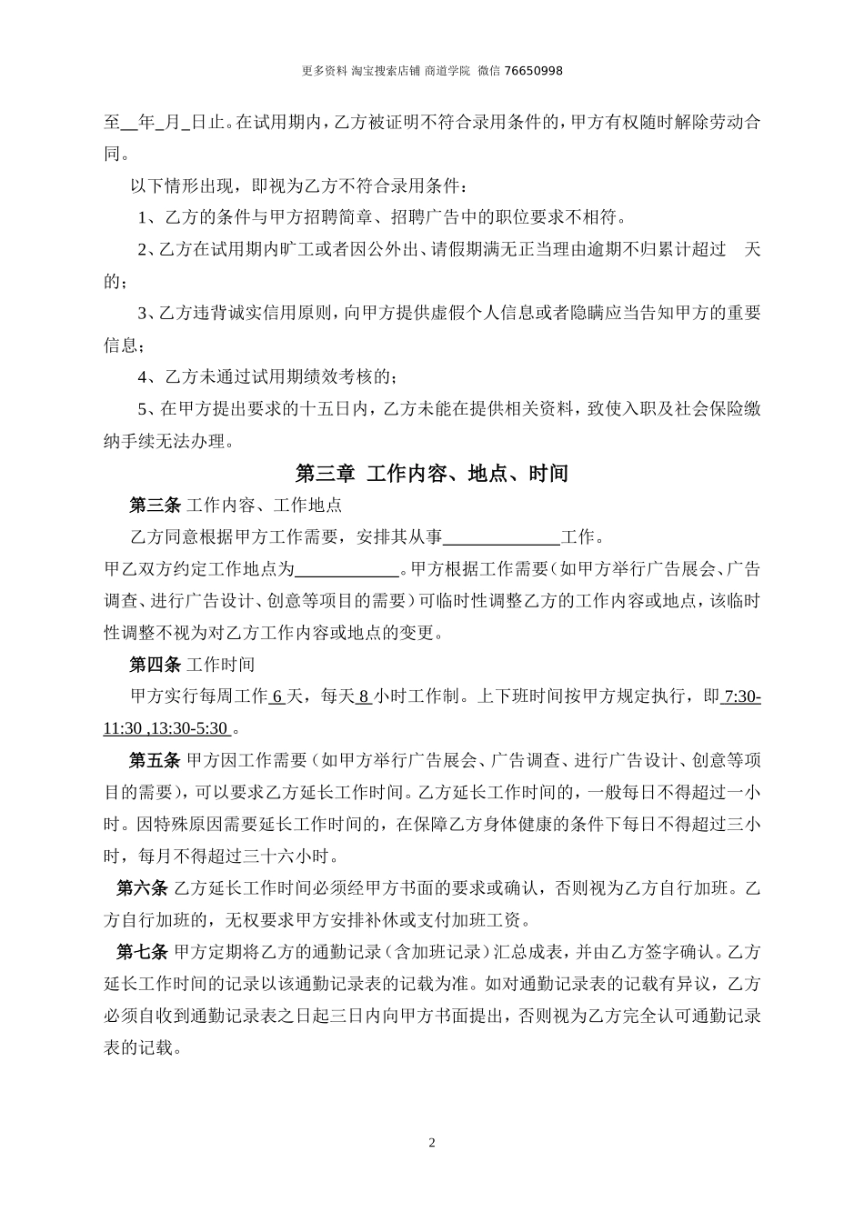
更多资料 淘宝搜索店铺 商道学院 微信 76650998劳动合同书甲方(用人单位):溧阳市七九八文化传媒有限公司 住所地:乙方: 身份证号码: 住所: 依据《劳动法》、《劳动合同法》以及有关法律、法规、规章的规定,甲乙双方遵循合法、公平、平等自愿、协商一致、诚实信用的原则,签订本合同。第一章 声明条款第一条 甲、乙双方在签署本合同时具体声明如下: (一)甲方声明如下: 1、甲方为依法登记的、具备合法用工主体资格的用人单位,能独立承担相应的民事责任。 2、甲方依法从事生产经营活动。 3、甲方严格遵守法律规定,并负责完全履行本合同。 (二)乙方声明如下: 1、乙方确保向甲方提供的与应聘有关的材料(包括但不限于身份证、学历证、户籍证明等)、信息的真实性,合法性、有效性。否则,视为乙方以欺诈手段订立本合同,一经证实,甲方有权随时解除本合同。 2、乙方承诺其应聘时未患有不适合本工作岗位的疾病;否则,视为乙方以欺诈手段订立本合同,一经发现,甲方有权随时解除本合同。 3、乙方保证在签订本合同时与其他任何用人单位不存在劳动关系,也不存在其他影响乙方履行本合同义务的其他关系,否则,视为乙方以欺诈手段订立本合同,一经证实,甲方有权随时解除本合同。 4、乙方保证保守甲方的商业秘密。 5、乙方保证严格遵守国家法律、法规、甲方的规章制度及本合同。 第二章 劳动合同期限第二条 劳动合同期限:本合同劳动期限 年 月 日至 年 月 日,其中试用期为 个月,从 年 月 日起1更多资料 淘宝搜索店铺 商道学院 微信 76650998至 年 月 日止。在试用期内,乙方被证明不符合录用条件的,甲方有权随时解除劳动合同。以下情形出现,即视为乙方不符合录用条件: 1、乙方的条件与甲方招聘简章、招聘广告中的职位要求不相符。 2、乙方在试用期内旷工或者因公外出、请假期满无正当理由逾期不归累计超过 天的; 3、乙方违背诚实信用原则,向甲方提供虚假个人信息或者隐瞒应当告知甲方的重要信息; 4、乙方未通过试用期绩效考核的; 5、在甲方提出要求的十五日内,乙方未能在提供相关资料,致使入职及社会保险缴纳手续无法办理。第三章 工作内容、地点、时间第三条 工作内容、工作地点乙方同意根据甲方工作需要,安排其从事 工作。甲乙双方约定工作地点为 。甲方根据工作需要(如甲方举行广告展会、广告调查、进行广告设计、创意等项目的需要)可临时性调整乙方的工作内容或地点,该临时性调整不视为对乙方工作内容或地点的变更。第四条 工作时间甲方实行每周工作 6 天,每天 8 小时工作制。上下班时间按甲方规定执行,即 7:30- 11:30 ,13:30-5:30 。第五条 甲方因工作需要(如甲方举行广告展会、广告调查、进行广告设计、创意等项目的需要),可以要求乙方延长工作时间。乙方延长工作时间的,一般每日不得超过一小时。因特殊原因需要延长工作时间的,在保障乙方身体健康的条件下每日不得超过三小时,每月不得超过三十六小时。 第六条 乙方延长工作时间必须经甲方书面的要求或确认,否则视为乙方自行加班。乙方自行加班的,无权要求甲方安排补休或支付加班工资。 第七条 甲方定期将乙方的通勤记录(含加班记录)汇总成表,并由乙方签字确认。乙方延长工作时间的记录以该通勤记录表的记载为准。如对通勤记录表的记载有异议,乙方必须自收到通勤记录表之日起三日内向甲方书面提出,否则视为乙方完全认可通勤记录表的记载。2更多资料 淘宝搜索店铺 商道学院 微信 76650998第四章 劳动报酬第八条 经甲乙双方协商一致,乙方工资执行下列 条款。A、乙方的工资按照甲方依法制定的工资分配办法确定,即 。B、甲乙双方协商约定月工资人民币 元。 其中,试用期月工资人民币 元。C、其他形式: 。D、甲方于每月 日之前以货币形式支付乙方工资。乙方在法定工作时间内提供正常劳动的情况下,享有最低工资保障。第九条 乙方当月的劳动报酬由甲方在次月的 号足额支付(遇节假日或休息日,则提前至最近的工作日支付)。如对劳动报酬有异议,乙方应当自劳动报酬发放之日起三日内向甲方书面提出,否则...

1、盘古文库是"C2C"交易模式,即卖家上传的文档直接由买家下载,本站只是中间服务平台,本站所有文档下载的收益归上传人(卖家)所有,作为网络服务商,若您的权利被侵害请及时联系右侧客服。

2、本站默认下载后的格式为 docx,pptx ,xlsx,pdf,zippsd等源文件。office等工具即可编辑!源码类文件除外。

3、如您看到网页展示的内容中含有'"133KU.COM"等水印,是因预览和防盗链技术需要对页面进行转换和压缩成图片所生成,文档下载后不会有该内容标识.

4、本站所有内容均由合作方上传,本站不对文档的完整性、权威性及其观点立场正确性做任何保证或承诺,文档内容仅供研究参考,付费前请自行鉴别。如您付费,意味着您自己接受本站规则且自行承担风险,本站不退款、不进行额外附加服务。

在点击下载本文档时,弹出的对话框中,选择“使用浏览器下载”不支持下载工具多线程下载!

部分浏览图可能存在变形的情况,下载后为高清文件,可直接编辑。

文化传媒-劳务合同

漫步者+ 关注
机构认证
内容提供者

该用户很懒,什么也没介绍

确认删除?
回到顶部