电脑桌面
添加盘古文库-分享文档发现价值到电脑桌面
安装后可以在桌面快捷访问

建筑装饰工程劳务分包合同

建筑装饰工程劳务分包合同_第1页
1/5
建筑装饰工程劳务分包合同_第2页
2/5
建筑装饰工程劳务分包合同_第3页
3/5
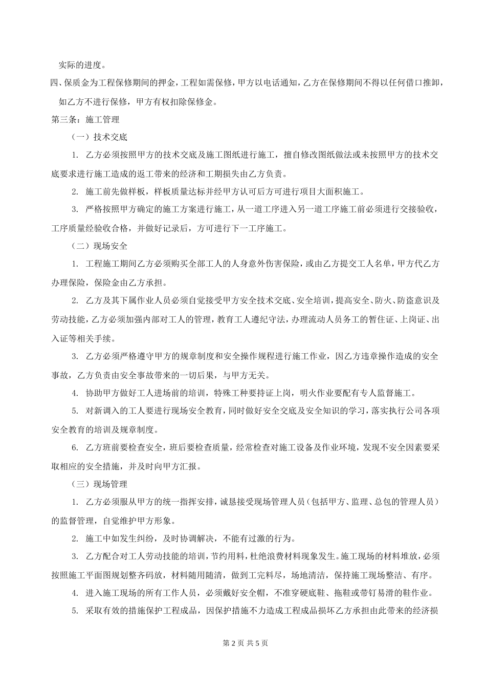
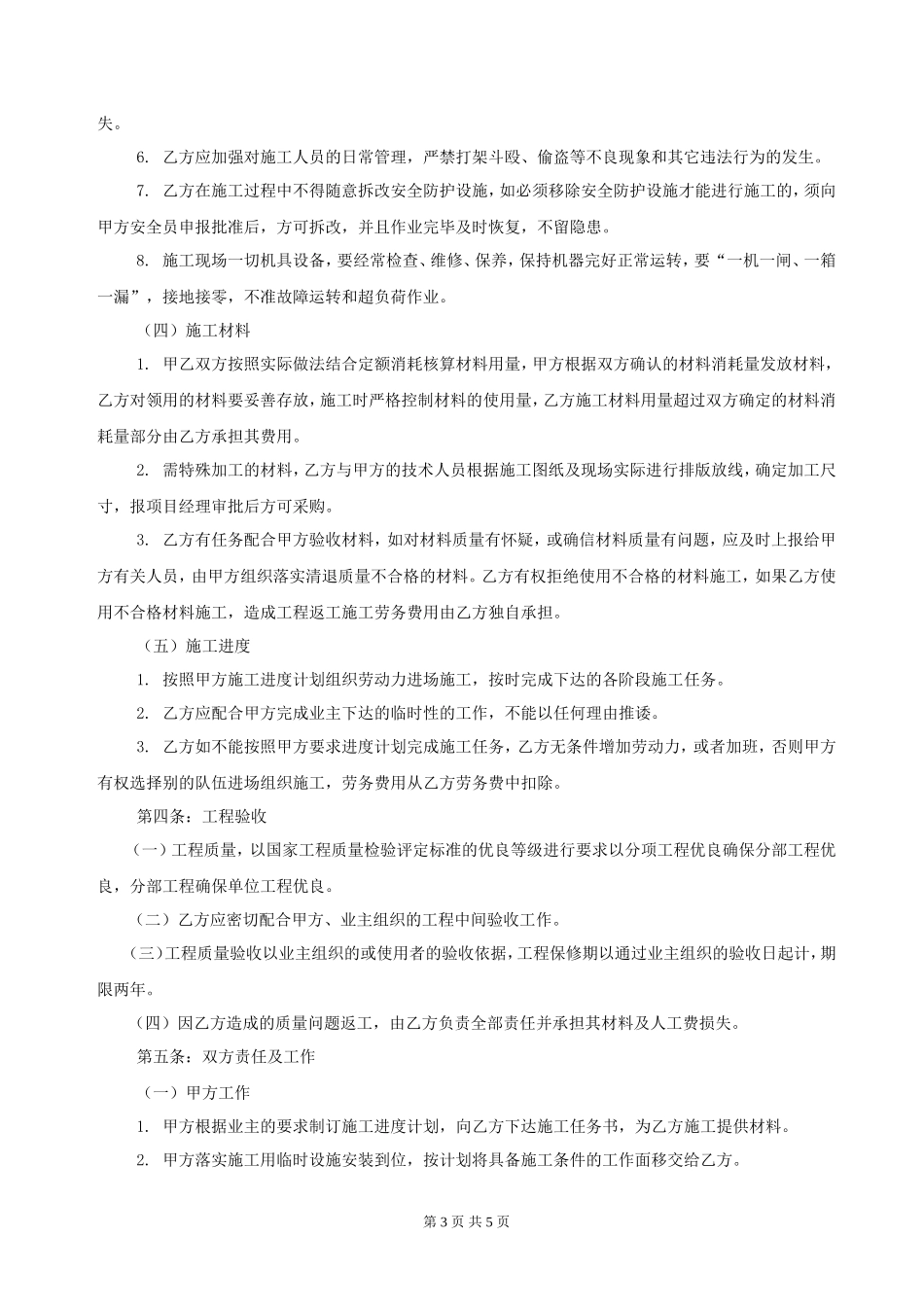
建筑装饰工程劳务分包合同甲方: (身份证号码: )乙方: (身份证号码:__________________________________)根据《中华人民共和国经济合同法》及有关法律、法规,为明确双方责任,确保工程质量和工期,遵循自愿、平等、公平和诚实信用的原则,经双方协商一致,签订本协议。为创效益、出品牌,保质保量,顺利竣工;乙方承接本工程项目后不得转包、分包给第三方施工,工班长在施工过程中不得委托他人顶替,而且在本班组有一人施工的情况下均必须在场监管直至本班组施工任务结束;在施工过程中电话必须保持畅通,有事须请假的,须提前向甲方申请,经同意后才可离开施工现场,如无故离场的公司有权终止合同,而且所造成的一切经济损失由乙方负责;为明确双方的权利和义务,制定本合同。第一条:工程概况 一、工程名称: 二、工程地点: 三、承包方式:包工不包料;施工工期: 年 月 日至 年 月 日四、本次乙方承包工程范围及内容: 。第二条:劳务价款支付一、承包价格:1.玻璃幕墙工程的施工安装价格为 元每平方米。2.石材幕墙(包括平面及圆柱)的施工安装价格为 元每平方米。3.广告位框架焊接施工安装价格为 元每平方米。4.一楼吊顶的施工安装价格为 元每平方米,包括焊架及上下蒙版。5.广告位走道焊接价格为 元每米,含扶手。6.雨棚(含支架的制作)的施工安装价格为 元每平方米。按实际完成面积计算每平方米价格。如施工过程中发生的修改和变更,零星委托,经甲方签字认可后,在结算时另行协商。(单项项目多的附:报价清单):二、甲方负责将建筑材料运输到施工场地。材料下车、二次搬运、施工机具、工具易耗件(电焊条、切割片除外)、地拖线、工人差旅住宿等由乙方负责(费用已包含在承包价格中)。三、 付款方式:按施工进度付款,按实际完成合格工程量的 80 %即付款工程款 50%,工程完工待建设方验收合格后决算完毕即付 95 %总工程款额,留 5 %作保修金一年后付清;在施工过程中按乙方第 1 页 共 5 页实际的进度。四、保质金为工程保修期间的押金,工程如需保修,甲方以电话通知,乙方在保修期间不得以任何借口推卸,如乙方不进行保修,甲方有权扣除保修金。第三条:施工管理(一)技术交底1. 乙方必须按照甲方的技术交底及施工图纸进行施工,擅自修改图纸做法或未按照甲方的技术交底要求进行施工造成的返工带来的经济和工期损失由乙方负责。2. 施工前先做样板,样板质量达标并经甲方认可后方可进行项目大面积施工。3. 严格按照甲方确定的施工方案进行施工,从一道工序进入另一道工序施工前必须进行交接验收,工序质量经验收合格,并做好记录后,方可进行下一工序施工。(二)现场安全1. 工程施工期间乙方必须购买全部工人的人身意外伤害保险,或由乙方提交工人名单,甲方代乙方办理保险,保险金由乙方承担。2. 乙方及其下属作业人员必须自觉接受甲方安全技术交底、安全培训,提高安全、防火、防盗意识及劳动技能,乙方必须加强内部对工人的管理,教育工人遵纪守法,办理流动人员务工的暂住证、上岗证、出入证等相关手续。3. 乙方必须严格遵守甲方的规章制度和安全操作规程进行施工作业,因乙方违章操作造成的安全事故,乙方负责由安全事故带来的一切后果,与甲方无关。4. 协助甲方做好工人进场前的培训,特殊工种要持证上岗,明火作业要配有专人监督施工。5. 对新调入的工人要进行现场安全教育,同时做好安全交底及安全知识的学习,落实执行公司各项安全教育的培训及规章制度。6. 乙方班前要检查安全,班后要检查质量,经常检查对施工设备及作业环境,发现不安全因素要采取相应的安全措施,并及时向甲方汇报。(三)现场管理1. 乙方必须服从甲方的统一指挥安排,诚恳接受现场管理人员(包括甲方、监理、总包的管理人员)的监督管理,自觉维护甲方形象。2. 施工中如发生纠纷,及时协调解决,不能有过激的行为。3. 乙方配合对工人劳动技能的培训,节约用料,杜绝浪费材料现象发生。施工现场的材料堆放,必须按照施工平面图规划整齐码放,材料随用随清,做到工完料尽,场地清洁,保持施工现场整洁、有序。4. 进入施工现场的...

1、盘古文库是"C2C"交易模式,即卖家上传的文档直接由买家下载,本站只是中间服务平台,本站所有文档下载的收益归上传人(卖家)所有,作为网络服务商,若您的权利被侵害请及时联系右侧客服。

2、本站默认下载后的格式为 docx,pptx ,xlsx,pdf,zippsd等源文件。office等工具即可编辑!源码类文件除外。

3、如您看到网页展示的内容中含有'"133KU.COM"等水印,是因预览和防盗链技术需要对页面进行转换和压缩成图片所生成,文档下载后不会有该内容标识.

4、本站所有内容均由合作方上传,本站不对文档的完整性、权威性及其观点立场正确性做任何保证或承诺,文档内容仅供研究参考,付费前请自行鉴别。如您付费,意味着您自己接受本站规则且自行承担风险,本站不退款、不进行额外附加服务。

在点击下载本文档时,弹出的对话框中,选择“使用浏览器下载”不支持下载工具多线程下载!

部分浏览图可能存在变形的情况,下载后为高清文件,可直接编辑。

建筑装饰工程劳务分包合同

漫步者+ 关注
机构认证
内容提供者

该用户很懒,什么也没介绍

确认删除?
回到顶部