电脑桌面
添加盘古文库-分享文档发现价值到电脑桌面
安装后可以在桌面快捷访问

简易劳动合同范本

简易劳动合同范本_第1页
1/3
简易劳动合同范本_第2页
2/3
简易劳动合同范本_第3页
3/3
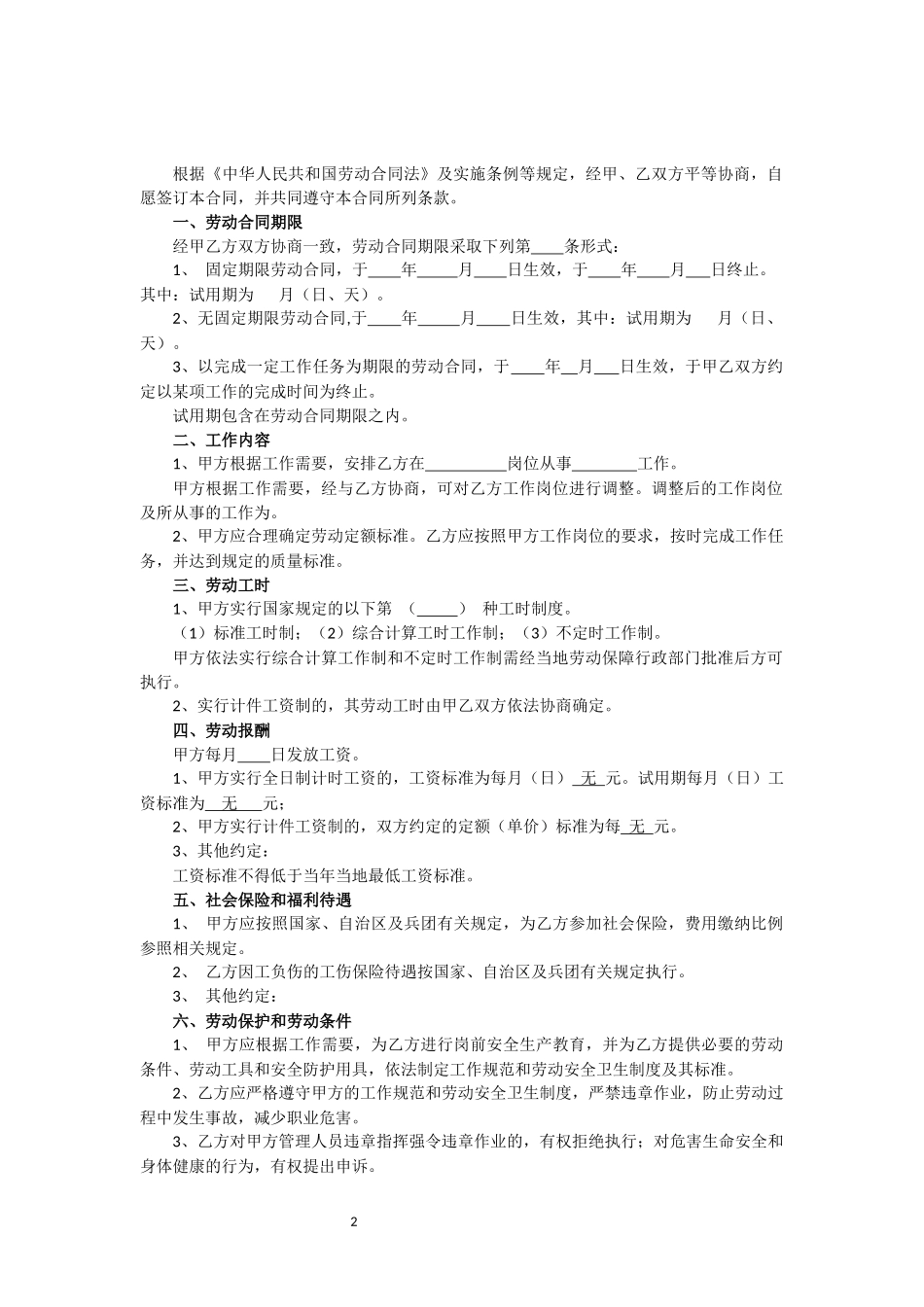
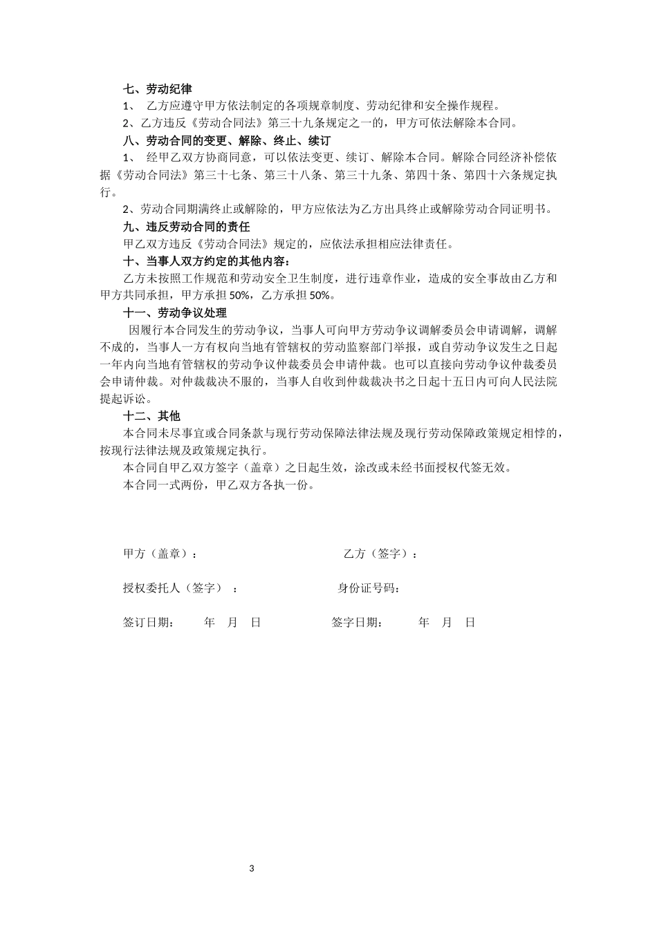
1合同编号:【 】 劳 动 合 同 书甲方(用人单位): 乙方(劳动者): 2根据《中华人民共和国劳动合同法》及实施条例等规定,经甲、乙双方平等协商,自愿签订本合同,并共同遵守本合同所列条款。一、劳动合同期限经甲乙方双方协商一致,劳动合同期限采取下列第 条形式:1、 固定期限劳动合同,于 年 月 日生效,于 年 月 日终止。其中:试用期为 月(日、天)。2、无固定期限劳动合同,于 年 月 日生效,其中:试用期为 月(日、天)。3、以完成一定工作任务为期限的劳动合同,于 年 月 日生效,于甲乙双方约定以某项工作的完成时间为终止。试用期包含在劳动合同期限之内。二、工作内容1、甲方根据工作需要,安排乙方在 岗位从事 工作。甲方根据工作需要,经与乙方协商,可对乙方工作岗位进行调整。调整后的工作岗位及所从事的工作为。2、甲方应合理确定劳动定额标准。乙方应按照甲方工作岗位的要求,按时完成工作任务,并达到规定的质量标准。三、劳动工时1、甲方实行国家规定的以下第 ( ) 种工时制度。(1)标准工时制;(2)综合计算工时工作制;(3)不定时工作制。甲方依法实行综合计算工作制和不定时工作制需经当地劳动保障行政部门批准后方可执行。2、实行计件工资制的,其劳动工时由甲乙双方依法协商确定。四、劳动报酬甲方每月 日发放工资。1、甲方实行全日制计时工资的,工资标准为每月(日) 无 元。试用期每月(日)工资标准为 无 元; 2、甲方实行计件工资制的,双方约定的定额(单价)标准为每 无 元。3、其他约定:工资标准不得低于当年当地最低工资标准。五、社会保险和福利待遇1、 甲方应按照国家、自治区及兵团有关规定,为乙方参加社会保险,费用缴纳比例参照相关规定。2、 乙方因工负伤的工伤保险待遇按国家、自治区及兵团有关规定执行。3、 其他约定: 六、劳动保护和劳动条件1、 甲方应根据工作需要,为乙方进行岗前安全生产教育,并为乙方提供必要的劳动条件、劳动工具和安全防护用具,依法制定工作规范和劳动安全卫生制度及其标准。2、乙方应严格遵守甲方的工作规范和劳动安全卫生制度,严禁违章作业,防止劳动过程中发生事故,减少职业危害。3、乙方对甲方管理人员违章指挥强令违章作业的,有权拒绝执行;对危害生命安全和身体健康的行为,有权提出申诉。3七、劳动纪律1、 乙方应遵守甲方依法制定的各项规章制度、劳动纪律和安全操作规程。2、乙方违反《劳动合同法》第三十九条规定之一的,甲方可依法解除本合同。八、劳动合同的变更、解除、终止、续订1、 经甲乙双方协商同意,可以依法变更、续订、解除本合同。解除合同经济补偿依据《劳动合同法》第三十七条、第三十八条、第三十九条、第四十条、第四十六条规定执行。2、劳动合同期满终止或解除的,甲方应依法为乙方出具终止或解除劳动合同证明书。九、违反劳动合同的责任甲乙双方违反《劳动合同法》规定的,应依法承担相应法律责任。 十、当事人双方约定的其他内容:乙方未按照工作规范和劳动安全卫生制度,进行违章作业,造成的安全事故由乙方和甲方共同承担,甲方承担 50%,乙方承担 50%。十一、劳动争议处理 因履行本合同发生的劳动争议,当事人可向甲方劳动争议调解委员会申请调解,调解不成的,当事人一方有权向当地有管辖权的劳动监察部门举报,或自劳动争议发生之日起一年内向当地有管辖权的劳动争议仲裁委员会申请仲裁。也可以直接向劳动争议仲裁委员会申请仲裁。对仲裁裁决不服的,当事人自收到仲裁裁决书之日起十五日内可向人民法院提起诉讼。十二、其他本合同未尽事宜或合同条款与现行劳动保障法律法规及现行劳动保障政策规定相悖的,按现行法律法规及政策规定执行。本合同自甲乙双方签字(盖章)之日起生效,涂改或未经书面授权代签无效。本合同一式两份,甲乙双方各执一份。甲方(盖章): 乙方(签字):授权委托人(签字) : 身份证号码: 签订日期: 年 月 日 签字日期: 年 月 日

1、盘古文库是"C2C"交易模式,即卖家上传的文档直接由买家下载,本站只是中间服务平台,本站所有文档下载的收益归上传人(卖家)所有,作为网络服务商,若您的权利被侵害请及时联系右侧客服。

2、本站默认下载后的格式为 docx,pptx ,xlsx,pdf,zippsd等源文件。office等工具即可编辑!源码类文件除外。

3、如您看到网页展示的内容中含有'"133KU.COM"等水印,是因预览和防盗链技术需要对页面进行转换和压缩成图片所生成,文档下载后不会有该内容标识.

4、本站所有内容均由合作方上传,本站不对文档的完整性、权威性及其观点立场正确性做任何保证或承诺,文档内容仅供研究参考,付费前请自行鉴别。如您付费,意味着您自己接受本站规则且自行承担风险,本站不退款、不进行额外附加服务。

在点击下载本文档时,弹出的对话框中,选择“使用浏览器下载”不支持下载工具多线程下载!

部分浏览图可能存在变形的情况,下载后为高清文件,可直接编辑。

简易劳动合同范本

漫步者+ 关注
机构认证
内容提供者

该用户很懒,什么也没介绍

确认删除?
回到顶部