电脑桌面
添加盘古文库-分享文档发现价值到电脑桌面
安装后可以在桌面快捷访问

公交车驾驶员聘用合同

公交车驾驶员聘用合同_第1页
1/1
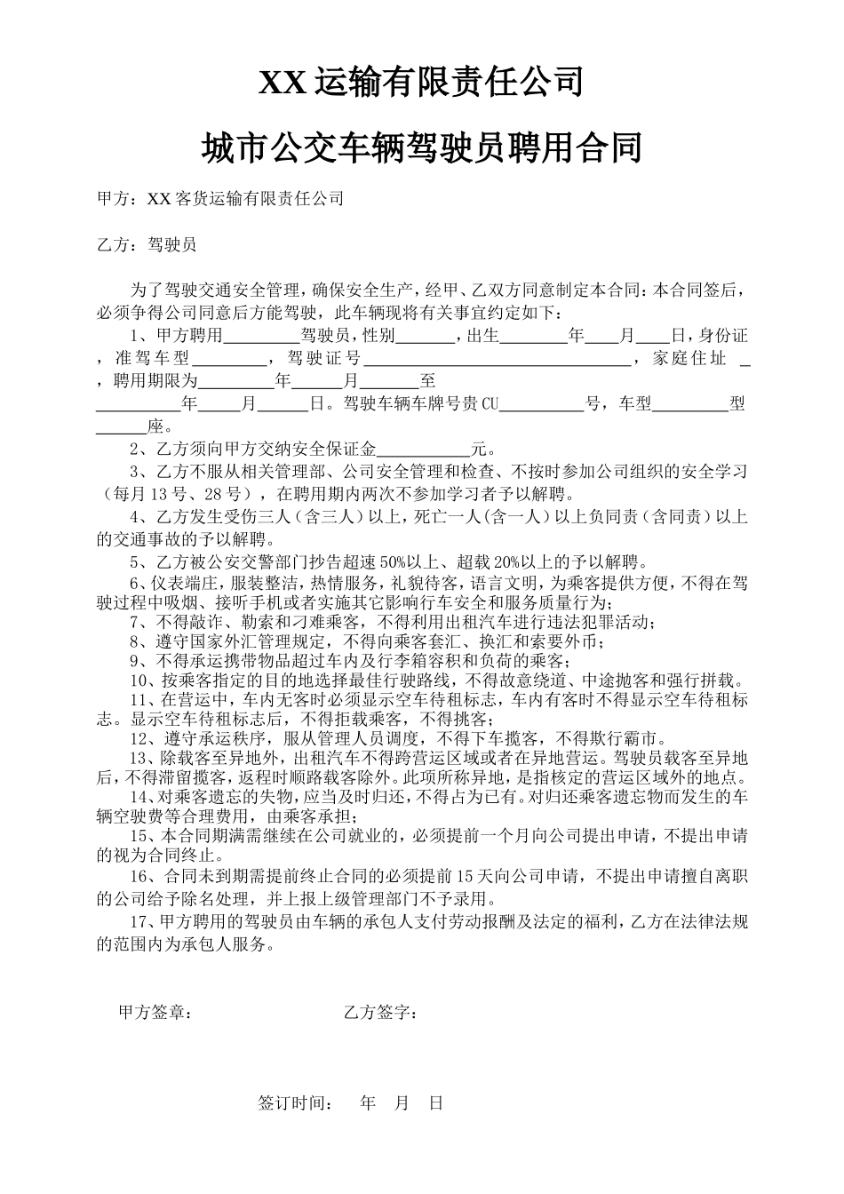
XX 运输有限责任公司城市公交车辆驾驶员聘用合同甲方:XX 客货运输有限责任公司乙方:驾驶员 为了驾驶交通安全管理,确保安全生产,经甲、乙双方同意制定本合同:本合同签后,必须争得公司同意后方能驾驶,此车辆现将有关事宜约定如下:1、甲方聘用 驾驶员,性别 ,出生 年 月 日,身份证 ,准驾车型 ,驾驶证号 ,家庭住址 ,聘用期限为 年 月 至 年 月 日。驾驶车辆车牌号贵 CU 号,车型 型 座。 2、乙方须向甲方交纳安全保证金 元。3、乙方不服从相关管理部、公司安全管理和检查、不按时参加公司组织的安全学习(每月 13 号、28 号),在聘用期内两次不参加学习者予以解聘。4、乙方发生受伤三人(含三人)以上,死亡一人(含一人)以上负同责(含同责)以上的交通事故的予以解聘。5、乙方被公安交警部门抄告超速 50%以上、超载 20%以上的予以解聘。 6、仪表端庄,服装整洁,热情服务,礼貌待客,语言文明,为乘客提供方便,不得在驾驶过程中吸烟、接听手机或者实施其它影响行车安全和服务质量行为; 7、不得敲诈、勒索和刁难乘客,不得利用出租汽车进行违法犯罪活动; 8、遵守国家外汇管理规定,不得向乘客套汇、换汇和索要外币; 9、不得承运携带物品超过车内及行李箱容积和负荷的乘客; 10、按乘客指定的目的地选择最佳行驶路线,不得故意绕道、中途抛客和强行拼载。 11、在营运中,车内无客时必须显示空车待租标志,车内有客时不得显示空车待租标志。显示空车待租标志后,不得拒载乘客,不得挑客; 12、遵守承运秩序,服从管理人员调度,不得下车揽客,不得欺行霸市。13、除载客至异地外,出租汽车不得跨营运区域或者在异地营运。驾驶员载客至异地后,不得滞留揽客,返程时顺路载客除外。此项所称异地,是指核定的营运区域外的地点。 14、对乘客遗忘的失物,应当及时归还,不得占为已有。对归还乘客遗忘物而发生的车辆空驶费等合理费用,由乘客承担; 15、本合同期满需继续在公司就业的,必须提前一个月向公司提出申请,不提出申请的视为合同终止。16、合同未到期需提前终止合同的必须提前 15 天向公司申请,不提出申请擅自离职的公司给予除名处理,并上报上级管理部门不予录用。17、甲方聘用的驾驶员由车辆的承包人支付劳动报酬及法定的福利,乙方在法律法规的范围内为承包人服务。 甲方签章: 乙方签字: 签订时间: 年 月 日

1、盘古文库是"C2C"交易模式,即卖家上传的文档直接由买家下载,本站只是中间服务平台,本站所有文档下载的收益归上传人(卖家)所有,作为网络服务商,若您的权利被侵害请及时联系右侧客服。

2、本站默认下载后的格式为 docx,pptx ,xlsx,pdf,zippsd等源文件。office等工具即可编辑!源码类文件除外。

3、如您看到网页展示的内容中含有'"133KU.COM"等水印,是因预览和防盗链技术需要对页面进行转换和压缩成图片所生成,文档下载后不会有该内容标识.

4、本站所有内容均由合作方上传,本站不对文档的完整性、权威性及其观点立场正确性做任何保证或承诺,文档内容仅供研究参考,付费前请自行鉴别。如您付费,意味着您自己接受本站规则且自行承担风险,本站不退款、不进行额外附加服务。

在点击下载本文档时,弹出的对话框中,选择“使用浏览器下载”不支持下载工具多线程下载!

部分浏览图可能存在变形的情况,下载后为高清文件,可直接编辑。

公交车驾驶员聘用合同

漫步者+ 关注
机构认证
内容提供者

该用户很懒,什么也没介绍

确认删除?
回到顶部