电脑桌面
添加盘古文库-分享文档发现价值到电脑桌面
安装后可以在桌面快捷访问

程序员合同

程序员合同_第1页
1/5
程序员合同_第2页
2/5
程序员合同_第3页
3/5
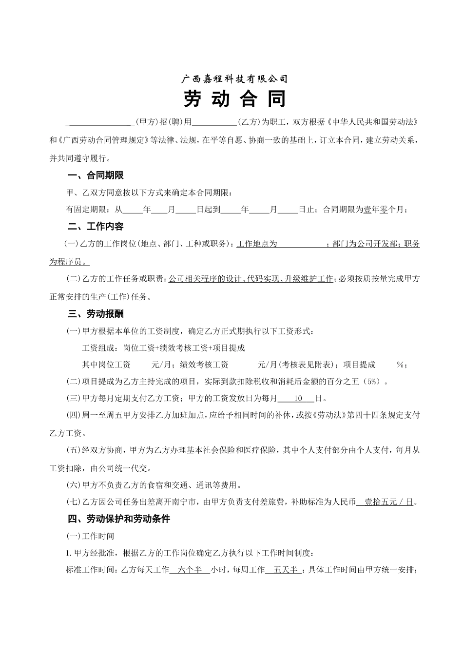
广西嘉程科技有限公司劳 动 合 同_ __(甲方)招(聘)用 (乙方)为职工,双方根据《中华人民共和国劳动法》和《广西劳动合同管理规定》等法律、法规,在平等自愿、协商一致的基础上,订立本合同,建立劳动关系,并共同遵守履行。一、合同期限甲、乙双方同意按以下方式来确定本合同期限:有固定期限:从 年 月 日起到 年 月 日止;合同期限为壹年零个月;二、工作内容(一)乙方的工作岗位(地点、部门、工种或职务):工作地点为 ;部门为公司开发部;职务为程序员。(二)乙方的工作任务或职责:公司相关程序的设计、代码实现、升级维护工作;必须按质按量完成甲方正常安排的生产(工作)任务。三、劳动报酬(一)甲方根据本单位的工资制度,确定乙方正式期执行以下工资形式:工资组成:岗位工资+绩效考核工资+项目提成其中岗位工资 元/月;绩效考核工资 元/月(考核表见附表);项目提成 %;(二)项目提成为乙方主持完成的项目,实际到款扣除税收和消耗后金额的百分之五(5%)。(三)甲方每月定期支付乙方工资;甲方的工资发放日为每月 10 日。(四)周一至周五甲方安排乙方加班加点,应给予相同时间的补休,或按《劳动法》第四十四条规定支付乙方工资。(五)经双方协商,甲方为乙方办理基本社会保险和医疗保险,其中个人支付部分由个人支付,每月从工资扣除,由公司统一代交。(六)甲方不负责乙方的食宿和交通、通讯等费用。(七)乙方因公司任务出差离开南宁市,由甲方负责支付差旅费,补助标准为人民币 壹拾五元/日。四、劳动保护和劳动条件(一)工作时间1.甲方经批准,根据乙方的工作岗位确定乙方执行以下工作时间制度:标准工作时间:乙方每天工作 六个半 小时,每周工作 五天半 ;具体工作时间由甲方统一安排;2.在本合同期内,如乙方的工作岗位依法变更,按新工作岗位确定乙方的工作时间。3.甲方如安排乙方加班加点,应按《劳动法》第四十一条的规定执行。(二)休息休假1.甲方保证乙方每周至少休息一天;2.乙方依法享有法定的节日假、公休日假等有薪假期;3.甲方在工作日、休息日安排乙方加班加点,可给予乙方同等时间补休,但补休后不再支付加班工资;无法安排补休的,甲方应按《劳动法》第四十四条规定支付加班工资。(三)甲方执行国家和省、市有关劳动保护规定,为乙方提供符合国家规定的劳动保护设施和劳动条件,切实保障乙方在生产、工作中的安全和健康。(四)甲方按国家有关规定对乙方进行安全生产知识、法规教育和操作规程培训以及其他的业务技术培训,实行持证上岗制度;乙方应参加上述培训并严格遵守其岗位有关的安全法规、规章、制度和操作规程。(五)乙方有权拒绝甲方的违章指挥,对甲方及其管理人员漠视乙方安全健康的行为,有权提出批评并可向有关部门检举、控告。五、劳动纪律(一)乙方应严格遵守国家的各项法律、法规,遵守甲方依法制定的各项规章制度和劳动纪律,服从甲方的管理和教育。甲方有权对乙方执行规章制度的情况进行检查、督促和奖惩。(二)非法定节假日,乙方请假,经公司同意可以休假,但按照每天八小时计,扣除同等时间的补休小时数或扣除相应工资。(三)未经公司同意,乙方不到公司上班,依旷工处理,按照旷工天数加倍扣除工资;一个月内旷工超过 3 天,按照自动开除处理,扣除当月工资,解除劳动合同,对公司造成损失的,按照实际损失,由乙方给予赔偿。(四)乙方上班每周迟到或早退两次,按照休假 1 天计算扣除同等时间的补休小时数或扣除相应工资。六、劳动合同的变更、解除、终止和续订(一)甲方因签订合同时所依据的客观情况发生变化,或者乙方因个人原因,要求变更本合同条款的,必须提前七天书面通知对方,经双方协商一致后,可以变更本合同的相关内容。变更劳动合同,双方应签订《变更劳动合同协议书》。(二) 本合同订立时所依据的法律、法规已经修改或失效,符合条件的一方可以单方面变更本合同的相关条款。(三)经甲、乙双方协商一致,可以解除本合同。(四)乙方有下列情况之一的,甲方可以解除本合同;1.在试用期内被证明不符合录用条件的;2.严重违反劳动纪律或甲方依法制定的规章制度,符合开除、除名、辞退条件的;3.严重失...

1、盘古文库是"C2C"交易模式,即卖家上传的文档直接由买家下载,本站只是中间服务平台,本站所有文档下载的收益归上传人(卖家)所有,作为网络服务商,若您的权利被侵害请及时联系右侧客服。

2、本站默认下载后的格式为 docx,pptx ,xlsx,pdf,zippsd等源文件。office等工具即可编辑!源码类文件除外。

3、如您看到网页展示的内容中含有'"133KU.COM"等水印,是因预览和防盗链技术需要对页面进行转换和压缩成图片所生成,文档下载后不会有该内容标识.

4、本站所有内容均由合作方上传,本站不对文档的完整性、权威性及其观点立场正确性做任何保证或承诺,文档内容仅供研究参考,付费前请自行鉴别。如您付费,意味着您自己接受本站规则且自行承担风险,本站不退款、不进行额外附加服务。

在点击下载本文档时,弹出的对话框中,选择“使用浏览器下载”不支持下载工具多线程下载!

部分浏览图可能存在变形的情况,下载后为高清文件,可直接编辑。

确认删除?
回到顶部