电脑桌面
添加盘古文库-分享文档发现价值到电脑桌面
安装后可以在桌面快捷访问

合伙经营协议书三人

合伙经营协议书三人_第1页
1/4
合伙经营协议书三人_第2页
2/4
合伙经营协议书三人_第3页
3/4
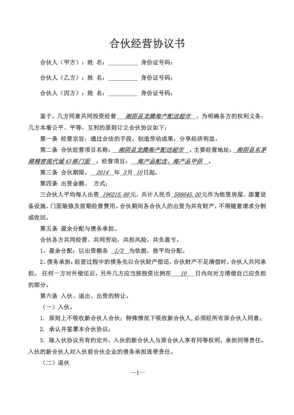
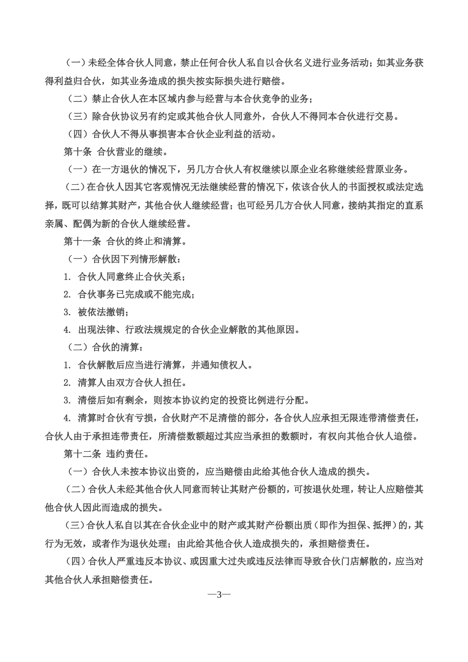
合伙经营协议书合伙人(甲方):姓 名: 身份证号码: 合伙人(乙方):姓 名: 身份证号码: 合伙人(丙方):姓 名: 身份证号码: 鉴于,几方同意共同投资经营 湘阴县龙腾海产配送超市 ,为明确各方的权利义务,几方本着公平、平等、互利的原则订立合伙协议如下:第一条 经营宗旨:通过合法的手段,创造劳动成果,分享经济利益。第二条 合伙经营项目名称: 湘阴县龙腾海产配送超市 ,主要经营地址: 湘阴县东茅 路精密现代城 43 栋门面 。经营项目: 海产品配送、海产品甲供 。第三条 合伙期限。 2014 年 3 月 10 日起,第四条 出资金额、 方式; 三合伙人平均每人出资 196215.00 元,共计人民币 588645.00 元作为租赁房屋、添置设备设施、门面装修及前期经营费用。合伙期间各合伙人的出资为共有财产,不得随意请求分割或收回。第五条 盈余分配与债务承担。合伙各方共同经营、共同劳动,共担风险,共负盈亏。1、盈余分配:以出资额各 1/3 为依据,按平均分配。2、债务承担:经营过程中的债务先以合伙财产偿还,合伙财产不足清偿时,合伙人共同承担。 任何一方对外偿还后,另外几方应当按投资比例在 10 日内向对方清偿自己应负担的部分。第六条 入伙、退出、出资的转让。(一)入伙。1. 原则上不吸收新合伙人合伙;特殊情况下吸收新合伙人,必须经所有原合伙人同意;2. 承认并签署本合伙协议;3. 除入伙协议另有约定外,入伙的新合伙人与原合伙人享有同等权利,承担同等责任。入伙的新合伙人对入伙前合伙企业的债务承担连带责任。(二)退伙 —1—合伙的经营期限内,有下列情形之一时,合伙人可以退伙:1、合伙协议约定的退伙事由出现;2、经其他合伙人同意退伙;3、发生合伙人难以继续参加合伙企业的事由。一方合伙人擅自退伙给其他合伙造成损失的,应当赔偿损失。一方合伙人违反国家法例法规对其他合伙人造成损失的,应当赔偿损失。合伙人退伙后,几方合伙人与该退伙人按退伙时的合伙企业的财产状况进行结算。(三) 出资的转让。允许合伙人转让其在合伙中的全部或部分财产份额给其它合伙人。未经过全体合伙人同意,不得将合伙股份转让给合伙人以外的其他人。其他合伙人均不同意接收转让股份的,按退伙方式结算。第七条 合伙负责人及合伙事务执行。几方合伙人共同选举 为合伙负责人。以 为营业执照上的负责人(即法人代表)。几方合伙人同意由 安排 为合伙门店的财务会计师。几方合伙人同意由 安排 为合伙门店的财务出纳员。几方合伙人同意由 安排 为合伙门店的前台收银员。几方合伙人共同商议合伙门店的重大事项,经所有合伙人同意后实施;议事规则另行制定并几方签署。第八条 合伙人的权利和义务。(一)合伙人的权利:1. 合伙人有事务的经营权、决定权和监督权,合伙的经营活动由合伙负责人决定;2. 合伙人享有合伙利益的分配权;3. 合伙人分配合伙利益应以出资额比例进行,合伙经营积累的财产归合伙人共有;4. 合伙人有退伙的权利。(二)合伙人的义务:1. 按照合伙协议的约定维护合伙财产的统一;2. 分担合伙的经营损失的债务;3. 为合伙债务承担连带责任。第九条 禁止行为。 —2—(一)未经全体合伙人同意,禁止任何合伙人私自以合伙名义进行业务活动;如其业务获得利益归合伙,如其业务造成的损失按实际损失进行赔偿。(二)禁止合伙人在本区域内参与经营与本合伙竞争的业务;(三)除合伙协议另有约定或其他合伙人同意外,合伙人不得同本合伙进行交易。(四)合伙人不得从事损害本合伙企业利益的活动。第十条 合伙营业的继续。(一)在一方退伙的情况下,另几方合伙人有权继续以原企业名称继续经营原业务。(二)在合伙人因其它客观情况无法继续经营的情况下,依该合伙人的书面授权或法定选择,既可以结算其财产,其他合伙人继续经营;也可经另几方合伙人同意,接纳其指定的直系亲属、配偶为新的合伙人继续经营。第十一条 合伙的终止和清算。(一)合伙因下列情形解散:1. 合伙人同意终止合伙关系;2. 合伙事务已完成或不能完成;3. 被依法撤销;4. 出现法律、行政法规规定的合伙企业解散的...

1、盘古文库是"C2C"交易模式,即卖家上传的文档直接由买家下载,本站只是中间服务平台,本站所有文档下载的收益归上传人(卖家)所有,作为网络服务商,若您的权利被侵害请及时联系右侧客服。

2、本站默认下载后的格式为 docx,pptx ,xlsx,pdf,zippsd等源文件。office等工具即可编辑!源码类文件除外。

3、如您看到网页展示的内容中含有'"133KU.COM"等水印,是因预览和防盗链技术需要对页面进行转换和压缩成图片所生成,文档下载后不会有该内容标识.

4、本站所有内容均由合作方上传,本站不对文档的完整性、权威性及其观点立场正确性做任何保证或承诺,文档内容仅供研究参考,付费前请自行鉴别。如您付费,意味着您自己接受本站规则且自行承担风险,本站不退款、不进行额外附加服务。

在点击下载本文档时,弹出的对话框中,选择“使用浏览器下载”不支持下载工具多线程下载!

部分浏览图可能存在变形的情况,下载后为高清文件,可直接编辑。

合伙经营协议书三人

漫步者+ 关注
机构认证
内容提供者

该用户很懒,什么也没介绍

确认删除?
回到顶部