电脑桌面
添加盘古文库-分享文档发现价值到电脑桌面
安装后可以在桌面快捷访问

食品公司购销合同

食品公司购销合同_第1页
1/2
食品公司购销合同_第2页
2/2
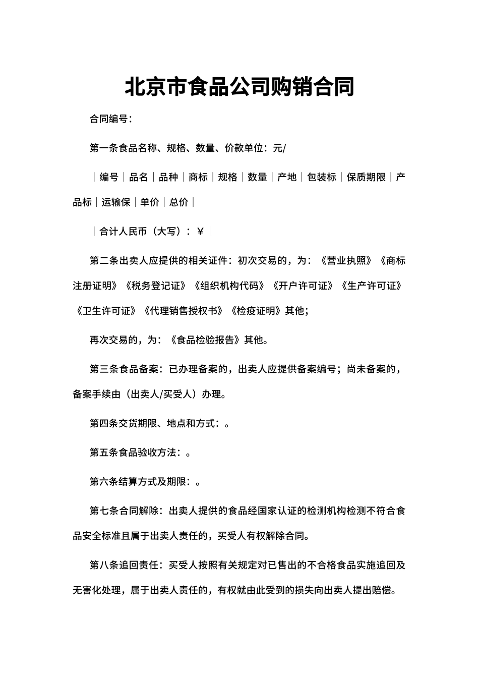
北京市食品公司购销合同合同编号:第一条食品名称、规格、数量、价款单位:元/│编号│品名│品种│商标│规格│数量│产地│包装标│保质期限│产品标│运输保│单价│总价││合计人民币(大写):¥│第二条出卖人应提供的相关证件:初次交易的,为:《营业执照》《商标注册证明》《税务登记证》《组织机构代码》《开户许可证》《生产许可证》《卫生许可证》《代理销售授权书》《检疫证明》其他;再次交易的,为:《食品检验报告》其他。第三条食品备案:已办理备案的,出卖人应提供备案编号;尚未备案的,备案手续由(出卖人/买受人)办理。第四条交货期限、地点和方式:。第五条食品验收方法:。第六条结算方式及期限:。第七条合同解除:出卖人提供的食品经国家认证的检测机构检测不符合食品安全标准且属于出卖人责任的,买受人有权解除合同。第八条追回责任:买受人按照有关规定对已售出的不合格食品实施追回及无害化处理,属于出卖人责任的,有权就由此受到的损失向出卖人提出赔偿。第九条买受人违约责任:。出卖人违约责任:。第十条合同争议的解决方式:本合同项下发生的争议,由当事人协商或申请调解解决;协商或调解解决不成的,按下列第种方式解决。(一)依法向人民法院起诉;(二)提交仲裁委员会仲裁。第十一条本合同自双方签字盖章之日起生效。本合同一式份,双方各持份,具有同等法律效力。法律、法规、政策对食品安全另有规定的,从其规定。第十二条合同附件及其他约定事项:出卖人(签章): 买受人(签章):法定代表人:委托代理人:法定代表人:委托代理人:住所: 住所:电话: 传真: 电话:传真:开户银行: 开户银行:账号: 账号:签订时间: 签订时间:签订地点: 签订地点:北京市工商行政管理局制定

1、盘古文库是"C2C"交易模式,即卖家上传的文档直接由买家下载,本站只是中间服务平台,本站所有文档下载的收益归上传人(卖家)所有,作为网络服务商,若您的权利被侵害请及时联系右侧客服。

2、本站默认下载后的格式为 docx,pptx ,xlsx,pdf,zippsd等源文件。office等工具即可编辑!源码类文件除外。

3、如您看到网页展示的内容中含有'"133KU.COM"等水印,是因预览和防盗链技术需要对页面进行转换和压缩成图片所生成,文档下载后不会有该内容标识.

4、本站所有内容均由合作方上传,本站不对文档的完整性、权威性及其观点立场正确性做任何保证或承诺,文档内容仅供研究参考,付费前请自行鉴别。如您付费,意味着您自己接受本站规则且自行承担风险,本站不退款、不进行额外附加服务。

在点击下载本文档时,弹出的对话框中,选择“使用浏览器下载”不支持下载工具多线程下载!

部分浏览图可能存在变形的情况,下载后为高清文件,可直接编辑。

食品公司购销合同

漫步者+ 关注
机构认证
内容提供者

该用户很懒,什么也没介绍

确认删除?
回到顶部