电脑桌面
添加盘古文库-分享文档发现价值到电脑桌面
安装后可以在桌面快捷访问

代理记账服务协议

代理记账服务协议_第1页
1/6
代理记账服务协议_第2页
2/6
代理记账服务协议_第3页
3/6
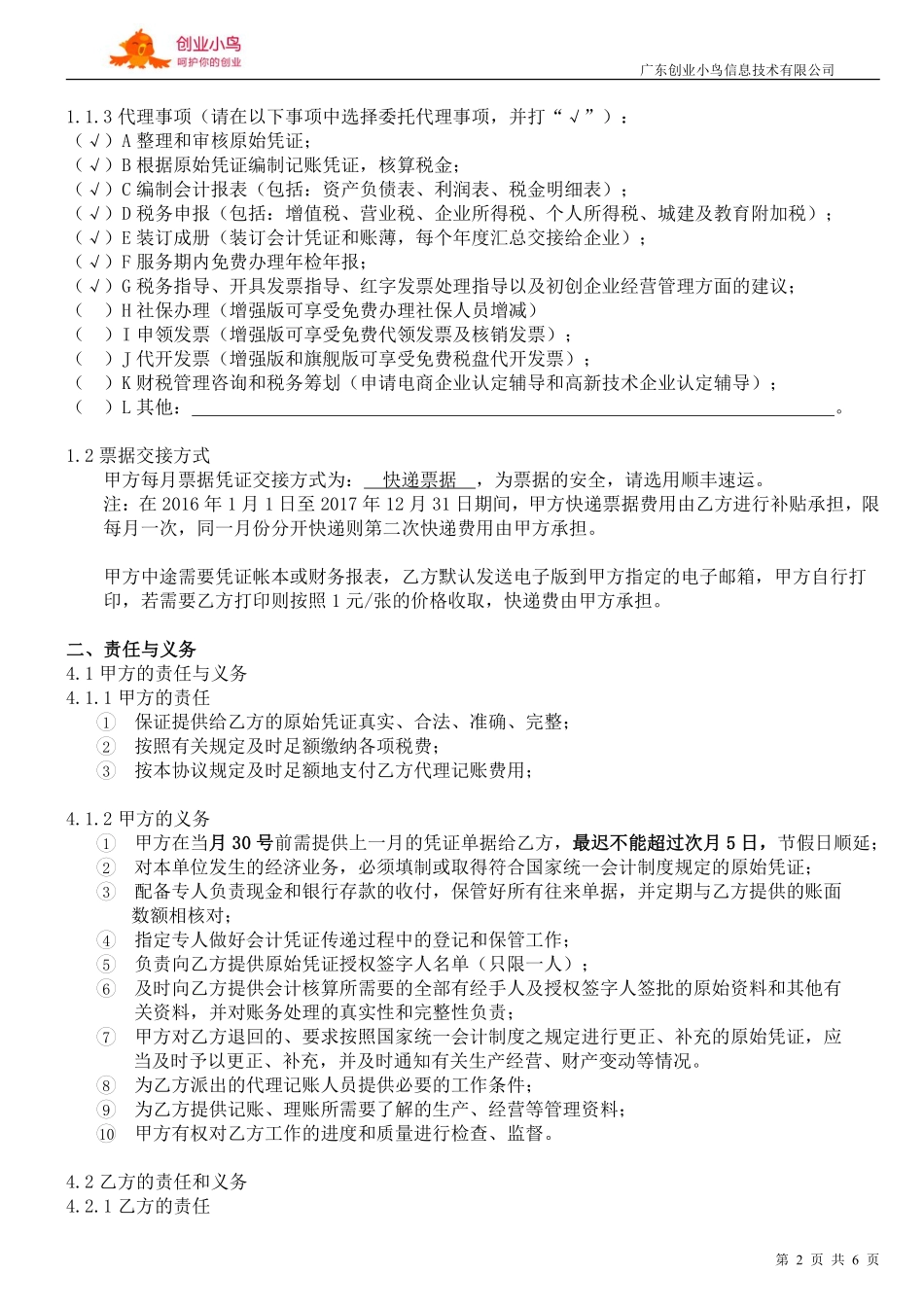
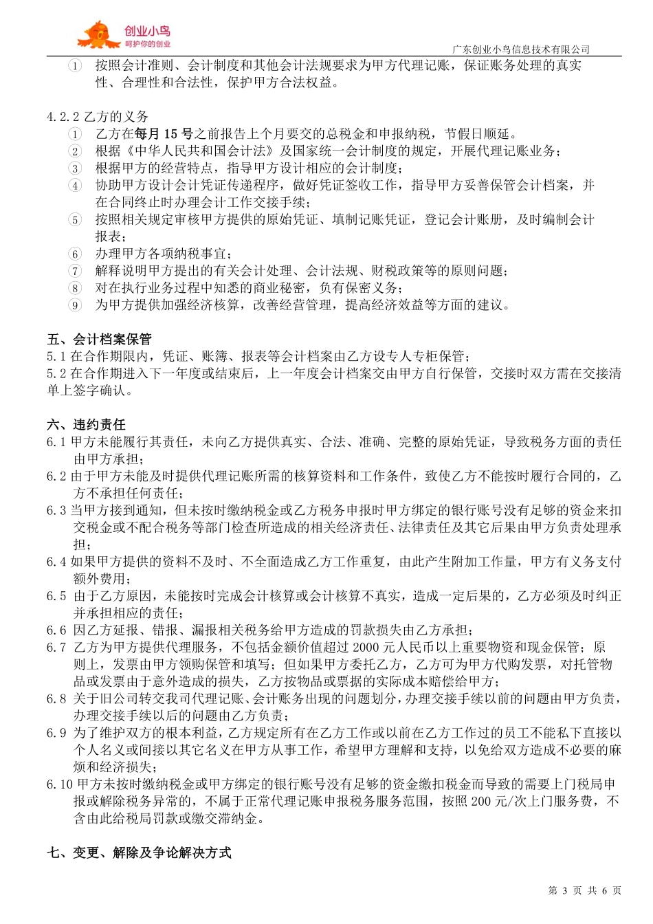
广东创业小鸟信息技术有限公司第 页 共 页创业小鸟代理记账服务协议合同编号:CYXN33被代理方(甲方):代理方(乙方):广东创业小鸟信息技术有限公司法人代表:法人代表:陈荣峰联系电话:联系电话:-联系地址:联系地址:广东省佛山市禅城区三友南路 号泛家居电商创意园 号楼 3-依据《中华人民共和国合同法》、《中华人民共和国会计法》及其它相关的法律法规的规定,甲方因经营管理需要,委托乙方代理记账,为了维护当事人的合法权益,双方本着诚信、平等、互利的原则,经双方代表协商达成如下协议:一、服务范围 代理期限、收费标准和代理事项 甲方委托乙方进行代理记账业务,选择服务版本为,时间为年,从年月日到年月日止,价格为¥,大写:万仟佰拾元整,不含缴纳印花税和税局代开发票税点等费用。 收费标准如下:创业小鸟广东区域代理记账收费标准(价格单位为元)服务创业版标准版增强版旗舰版价格 元/年 元/ 年3 元/ 年3 元/年 元/年类型 收入 申报3 年以内小微企业3 年以上小微企业发展型中小企业记账类别小规模纳税人小规模纳税人小规模纳税人一般纳税人会计核算√√√√税务申报√√√√出具财务报表√√√√先行赔付√√√√风险提示√√√√一对一专人服务-√√√提供咨询方式邮件/QQ/微信邮件/QQ/微信电话/邮件/QQ/微信电话/邮件/QQ/微信税务筹划-√√√银行开户免费免费免费国税报到免费免费免费地税报到免费免费免费社保开户免费免费免费社保增减员 元/人/次 元/3 人/次免费免费购买发票/核销发票 元/次 元/次免费,不限次数免费,不限次数代开发票税盘代开 /次税局代开 /次税盘代开 /次税局代开 /次免费,开票金额 万/月以内免费,开票金额 万/月以内温馨提示: 年后新开企业或从未开票企业需要开票请提前 3 个工作日申请购买税盘和发票,以免耽误您使用发票。广东创业小鸟信息技术有限公司第 页 共 页3 代理事项(请在以下事项中选择委托代理事项,并打“√”):(√)A 整理和审核原始凭证;(√)B 根据原始凭证编制记账凭证,核算税金;(√)C 编制会计报表(包括:资产负债表、利润表、税金明细表);(√)D 税务申报(包括:增值税、营业税、企业所得税、个人所得税、城建及教育附加税);(√)E 装订成册(装订会计凭证和账薄,每个年度汇总交接给企业);(√)F 服务期内免费办理年检年报;(√)G 税务指导、开具发票指导、红字发票处理指导以及初创企业经营管理方面的建议;()H 社保办理(增强版可享受免费办理社保人员增减)()I 申领发票(增强版可享受免费代领发票及核销发票);()J 代开发票(增强版和旗舰版可享受免费税盘代开发票);()K 财税管理咨询和税务筹划(申请电商企业认定辅导和高新技术企业认定辅导);()L 其他:。 票据交接方式甲方每月票据凭证交接方式为:快递票据,为票据的安全,请选用顺丰速运。注:在 年 月 日至 年 月 3 日期间,甲方快递票据费用由乙方进行补贴承担,限每月一次,同一月份分开快递则第二次快递费用由甲方承担。甲方中途需要凭证帐本或财务报表,乙方默认发送电子版到甲方指定的电子邮箱,甲方自行打印,若需要乙方打印则按照 元/张的价格收取,快递费由甲方承担。二、责任与义务 甲方的责任与义务 甲方的责任保证提供给乙方的原始凭证真实、合法、准确、完整;按照有关规定及时足额缴纳各项税费;3按本协议规定及时足额地支付乙方代理记账费用; 甲方的义务甲方在当月 3 号前需提供上一月的凭证单据给乙方,最迟不能超过次月 日,节假日顺延;对本单位发生的经济业务,必须填制或取得符合国家统一会计制度规定的原始凭证;3配备专人负责现金和银行存款的收付,保管好所有往来单据,并定期与乙方提供的账面数额相核对;指定专人做好会计凭证传递过程中的登记和保管工作;负责向乙方提供原始凭证授权签字人名单(只限一人);

1、盘古文库是"C2C"交易模式,即卖家上传的文档直接由买家下载,本站只是中间服务平台,本站所有文档下载的收益归上传人(卖家)所有,作为网络服务商,若您的权利被侵害请及时联系右侧客服。

2、本站默认下载后的格式为 docx,pptx ,xlsx,pdf,zippsd等源文件。office等工具即可编辑!源码类文件除外。

3、如您看到网页展示的内容中含有'"133KU.COM"等水印,是因预览和防盗链技术需要对页面进行转换和压缩成图片所生成,文档下载后不会有该内容标识.

4、本站所有内容均由合作方上传,本站不对文档的完整性、权威性及其观点立场正确性做任何保证或承诺,文档内容仅供研究参考,付费前请自行鉴别。如您付费,意味着您自己接受本站规则且自行承担风险,本站不退款、不进行额外附加服务。

在点击下载本文档时,弹出的对话框中,选择“使用浏览器下载”不支持下载工具多线程下载!

部分浏览图可能存在变形的情况,下载后为高清文件,可直接编辑。

代理记账服务协议

漫步者+ 关注
机构认证
内容提供者

该用户很懒,什么也没介绍

确认删除?
回到顶部