电脑桌面
添加盘古文库-分享文档发现价值到电脑桌面
安装后可以在桌面快捷访问

国家工商总局股权质押登记办法

国家工商总局股权质押登记办法_第1页
1/3
国家工商总局股权质押登记办法_第2页
2/3
国家工商总局股权质押登记办法_第3页
3/3
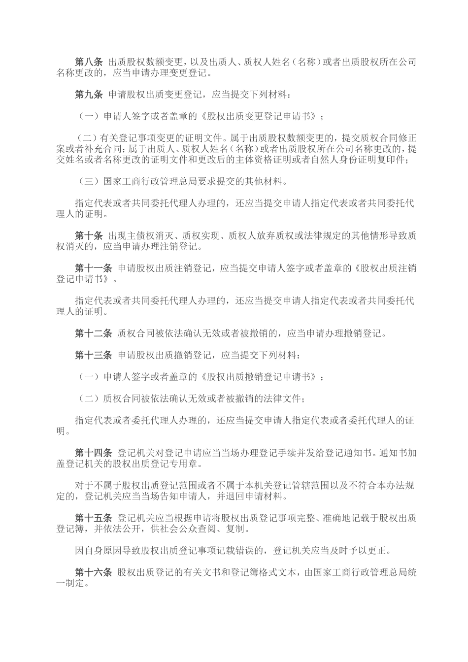
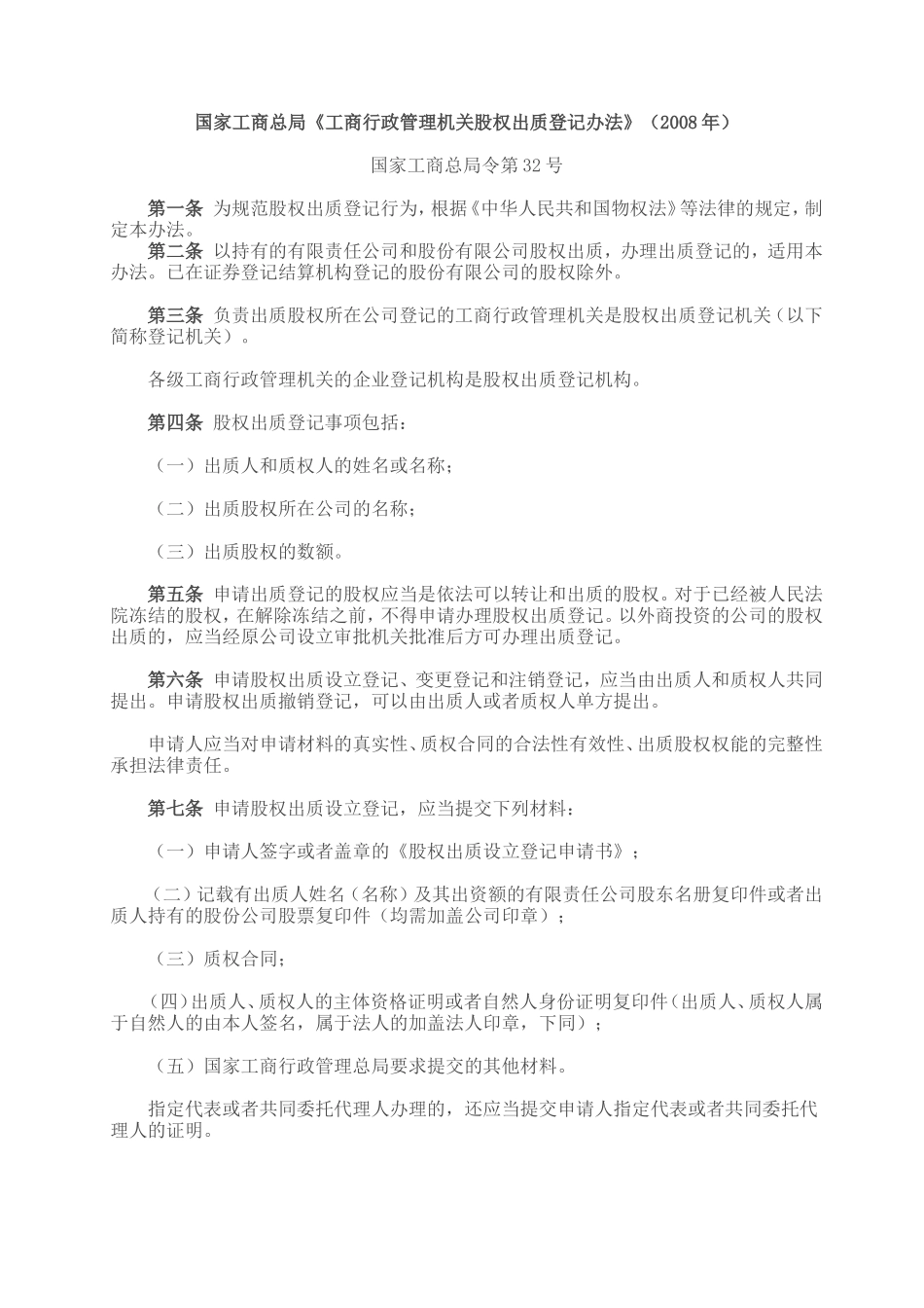
国家工商总局《工商行政管理机关股权出质登记办法》( 年)国家工商总局令第 号 第一条 为规范股权出质登记行为,根据《中华人民共和国物权法》等法律的规定,制定本办法。 第二条 以持有的有限责任公司和股份有限公司股权出质,办理出质登记的,适用本办法。已在证券登记结算机构登记的股份有限公司的股权除外。 第三条 负责出质股权所在公司登记的工商行政管理机关是股权出质登记机关(以下简称登记机关)。 各级工商行政管理机关的企业登记机构是股权出质登记机构。 第四条 股权出质登记事项包括: (一)出质人和质权人的姓名或名称; (二)出质股权所在公司的名称; (三)出质股权的数额。 第五条 申请出质登记的股权应当是依法可以转让和出质的股权。对于已经被人民法院冻结的股权,在解除冻结之前,不得申请办理股权出质登记。以外商投资的公司的股权出质的,应当经原公司设立审批机关批准后方可办理出质登记。 第六条 申请股权出质设立登记、变更登记和注销登记,应当由出质人和质权人共同提出。申请股权出质撤销登记,可以由出质人或者质权人单方提出。 申请人应当对申请材料的真实性、质权合同的合法性有效性、出质股权权能的完整性承担法律责任。 第七条 申请股权出质设立登记,应当提交下列材料: (一)申请人签字或者盖章的《股权出质设立登记申请书》; (二)记载有出质人姓名(名称)及其出资额的有限责任公司股东名册复印件或者出质人持有的股份公司股票复印件(均需加盖公司印章); (三)质权合同; (四)出质人、质权人的主体资格证明或者自然人身份证明复印件(出质人、质权人属于自然人的由本人签名,属于法人的加盖法人印章,下同); (五)国家工商行政管理总局要求提交的其他材料。 指定代表或者共同委托代理人办理的,还应当提交申请人指定代表或者共同委托代理人的证明。 第八条 出质股权数额变更,以及出质人、质权人姓名(名称)或者出质股权所在公司名称更改的,应当申请办理变更登记。 第九条 申请股权出质变更登记,应当提交下列材料: (一)申请人签字或者盖章的《股权出质变更登记申请书》; (二)有关登记事项变更的证明文件。属于出质股权数额变更的,提交质权合同修正案或者补充合同;属于出质人、质权人姓名(名称)或者出质股权所在公司名称更改的,提交姓名或者名称更改的证明文件和更改后的主体资格证明或者自然人身份证明复印件; (三)国家工商行政管理总局要求提交的其他材料。 指定代表或者共同委托代理人办理的,还应当提交申请人指定代表或者共同委托代理人的证明。 第十条 出现主债权消灭、质权实现、质权人放弃质权或法律规定的其他情形导致质权消灭的,应当申请办理注销登记。 第十一条 申请股权出质注销登记,应当提交申请人签字或者盖章的《股权出质注销登记申请书》。 指定代表或者共同委托代理人办理的,还应当提交申请人指定代表或者共同委托代理人的证明。 第十二条 质权合同被依法确认无效或者被撤销的,应当申请办理撤销登记。 第十三条 申请股权出质撤销登记,应当提交下列材料: (一)申请人签字或者盖章的《股权出质撤销登记申请书》; (二)质权合同被依法确认无效或者被撤销的法律文件; 指定代表或者委托代理人办理的,还应当提交申请人指定代表或者委托代理人的证明。 第十四条 登记机关对登记申请应当当场办理登记手续并发给登记通知书。通知书加盖登记机关的股权出质登记专用章。 对于不属于股权出质登记范围或者不属于本机关登记管辖范围以及不符合本办法规定的,登记机关应当当场告知申请人,并退回申请材料。 第十五条 登记机关应当根据申请将股权出质登记事项完整、准确地记载于股权出质登记簿,并依法公开,供社会公众查阅、复制。 因自身原因导致股权出质登记事项记载错误的,登记机关应当及时予以更正。 第十六条 股权出质登记的有关文书和登记簿格式文本,由国家工商行政管理总局统一制定。第十七条 本办法自 年 月 日起施行附:《物权法》 第二百二十六条 以基金份额、股权出质的,当事人应当订立书

1、盘古文库是"C2C"交易模式,即卖家上传的文档直接由买家下载,本站只是中间服务平台,本站所有文档下载的收益归上传人(卖家)所有,作为网络服务商,若您的权利被侵害请及时联系右侧客服。

2、本站默认下载后的格式为 docx,pptx ,xlsx,pdf,zippsd等源文件。office等工具即可编辑!源码类文件除外。

3、如您看到网页展示的内容中含有'"133KU.COM"等水印,是因预览和防盗链技术需要对页面进行转换和压缩成图片所生成,文档下载后不会有该内容标识.

4、本站所有内容均由合作方上传,本站不对文档的完整性、权威性及其观点立场正确性做任何保证或承诺,文档内容仅供研究参考,付费前请自行鉴别。如您付费,意味着您自己接受本站规则且自行承担风险,本站不退款、不进行额外附加服务。

在点击下载本文档时,弹出的对话框中,选择“使用浏览器下载”不支持下载工具多线程下载!

部分浏览图可能存在变形的情况,下载后为高清文件,可直接编辑。

国家工商总局股权质押登记办法

漫步者+ 关注
机构认证
内容提供者

该用户很懒,什么也没介绍

确认删除?
回到顶部