电脑桌面
添加盘古文库-分享文档发现价值到电脑桌面
安装后可以在桌面快捷访问

2011年高考地理试卷(上海)(空白卷)

2011年高考地理试卷(上海)(空白卷)_第1页
1/14
2011年高考地理试卷(上海)(空白卷)_第2页
2/14
2011年高考地理试卷(上海)(空白卷)_第3页
3/14
2011 年普通高等学校招生全国统一考试(上海卷)地理试卷本试卷共 10 页,满分 150 分,考试时间 120 分钟。全套包括两大题,第一大题为选择题;第二大题为综合分析题,包括共同部分和选做部分。考生注意:1.答卷前,务必用钢笔或签字笔在答题纸正面清楚地填写姓名、准考证号,并将核对后的条形码贴在指定位置上,在答题纸反面清楚地填写姓名。2.答案必须全部凃或写在答题纸上。所有考生应完成第一大题和第二大题的共同部分。第二大题选做部分分为 A、B 两组,两组试题分值相同,A 组对应于考试手册中“任选模块一”,B 组对应于“任选模块二”,考生须任选一组答题。3.应答选做部分前,应将答题纸上选做组别的识别框用 2B 铅笔涂黑;填涂的组别识别框必须与实际应答组别一致,如果不一致,以填涂的组别识别框为准,两组识别框全凃或不凃者得零分。一、选择题(共 50 分,每小题 2 分。每小题只有一个正确答案)(一)“我在仰望,月亮之上;有多少梦想,在自由地飞翔”。21 世纪人类将进入开发月球资源,探索太空的新时代,人类的美好愿望准将变为现实。1.月球的表面形态给人类深刻印象。下列因素中,影响月表形态形成的主要因素是 A.太阳的能量 B.地球的引力 C.陨石的撞击 D.太阳风侵袭2.若科学家在未来的月球表面实验室进行科学实验,其利用的月球表面特殊条件是 ①弱重力 ②超高温 ③低辐射 ④高真空 A.①② B.③④ C.②③ D.①④3.月球和地球距太阳的距离差别不大,但表面环境迥然不同。其主要原因是二者的 A.质量差异 B.形态差异 C.自转差异 D.公转差异(二)2011 年 5 月,印度第一大信息软件服务企业印孚瑟斯技术公司在沪投资一亿多美元,建设软件园区,拓展在华业务。4.上海吸引印孚瑟斯技术公司在沪拓展业务的主要区位优势是 A.劳动力价格低廉 B.人才技术力量雄厚 C.接近原料产地 D.产品运输便利5.印孚瑟斯技术公司在沪拓展业务对上海经济、社会发展的积极意义是第 1 页|共 14 页 ①填补信息软件业空白 ②有效利用大批闲置土地 ③提高信息行业的集聚程度 ④促进现代服务业发展 A.①② B.②③ C.③④ D.①④(三)人口迁移有着各种各样的原因,对社会、经济、生态、文化产生一定的影响。6.在以下人口迁移的事例中,由生态问题引发的是 ①三峡库区移民前往东部沿海 ②宁夏西部农民迁出干旱地区 ③东部知识青年迁入西部边疆 ④陕西南部农民搬离多灾山区 A.①② B.①③ C.③④ D.②④7.一般而言,有组织的大规模移民过程中,需要考虑的主要因素是迁入区的 A.人口密度 B.人口容量 C.人口构成 D.人口素质8.20 世纪 60 年代末,一批京津沪知识青年来到北大荒。在生产生活过程中,与当地黑土文化发生交流与融入的地域文化是 ①华南妈祖文化 ②江南水乡文化 ③华北平原文化 ④荒漠绿洲文化 A.①③ B.②③ C.②④ D.①④(四)近年来,大地震频繁发生,给人类带来了巨大的灾难,然而,目前地震预防与预报仍是世界性难题。9.地震多发生在板块的消亡边界。在下列板块中,与相邻板块形成消亡边界最多的是 A.南极洲板块 B.美洲板块 C.非洲板块 D.亚欧板块10.下列我国省区中,属于地震重点预防区的是 A.湖南、内蒙古 B.内蒙古、云南 C.台湾、云南 D.台湾、湖南11.在下列选项中,可以利用全球定位系统检测的是 A.山体位移 B.地震震级 C.震源深度 D.地震烈度(五)亚洲某地,位于 45°E、20°N,该地所在国家有着独特的自然与人文景观。12.该地所属的气候类型是 A.热带季风气候 B.热带稀疏草原气候 C.热带沙漠气候 D.热带雨林气候13.该地再世界文化圈中属于 A.伊斯兰文化圈 B.南亚文化圈 C.东南亚文化圈 D.非洲文化圈14.该地所属国家在国际贸易中出口的主要产品之一是 A.茶叶 B.锡矿 C.石油 D.咖啡第 2 页|共 14 页 (六)臭氧在大气中的含量虽少,但对地球生命至关重要。15.臭氧层对地球生命起到保护作用,这是因为臭氧层能够 A.降低大气温带 B.吸收太阳紫外线辐射 C.促发光化学反应 D.分...

1、盘古文库是"C2C"交易模式,即卖家上传的文档直接由买家下载,本站只是中间服务平台,本站所有文档下载的收益归上传人(卖家)所有,作为网络服务商,若您的权利被侵害请及时联系右侧客服。

2、本站默认下载后的格式为 docx,pptx ,xlsx,pdf,zippsd等源文件。office等工具即可编辑!源码类文件除外。

3、如您看到网页展示的内容中含有'"133KU.COM"等水印,是因预览和防盗链技术需要对页面进行转换和压缩成图片所生成,文档下载后不会有该内容标识.

4、本站所有内容均由合作方上传,本站不对文档的完整性、权威性及其观点立场正确性做任何保证或承诺,文档内容仅供研究参考,付费前请自行鉴别。如您付费,意味着您自己接受本站规则且自行承担风险,本站不退款、不进行额外附加服务。

在点击下载本文档时,弹出的对话框中,选择“使用浏览器下载”不支持下载工具多线程下载!

部分浏览图可能存在变形的情况,下载后为高清文件,可直接编辑。

2011年高考地理试卷(上海)(空白卷)

确认删除?
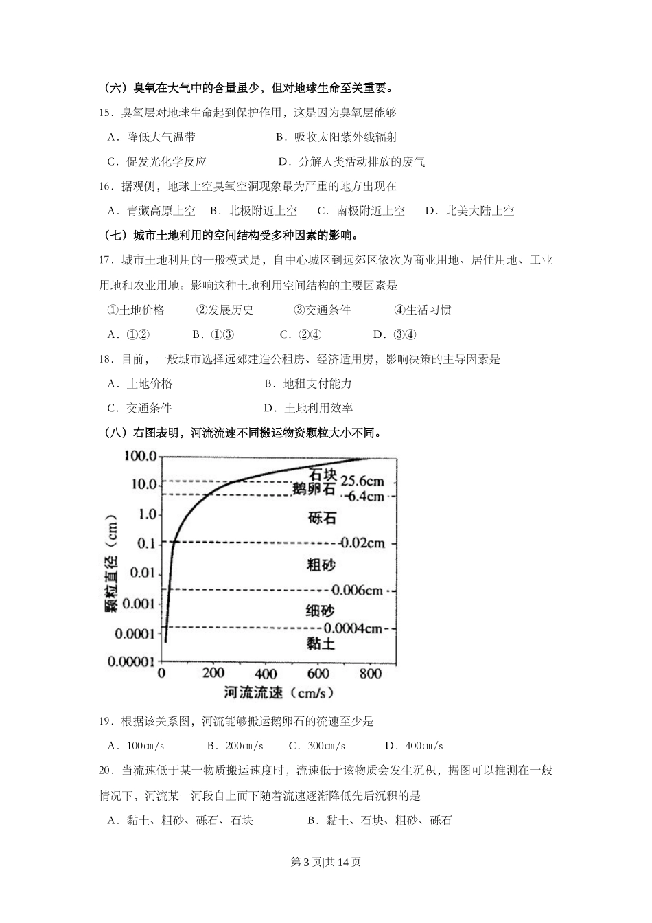
回到顶部