电脑桌面
添加盘古文库-分享文档发现价值到电脑桌面
安装后可以在桌面快捷访问

代运营服务合作协议模板

代运营服务合作协议模板_第1页
1/6
代运营服务合作协议模板_第2页
2/6
代运营服务合作协议模板_第3页
3/6
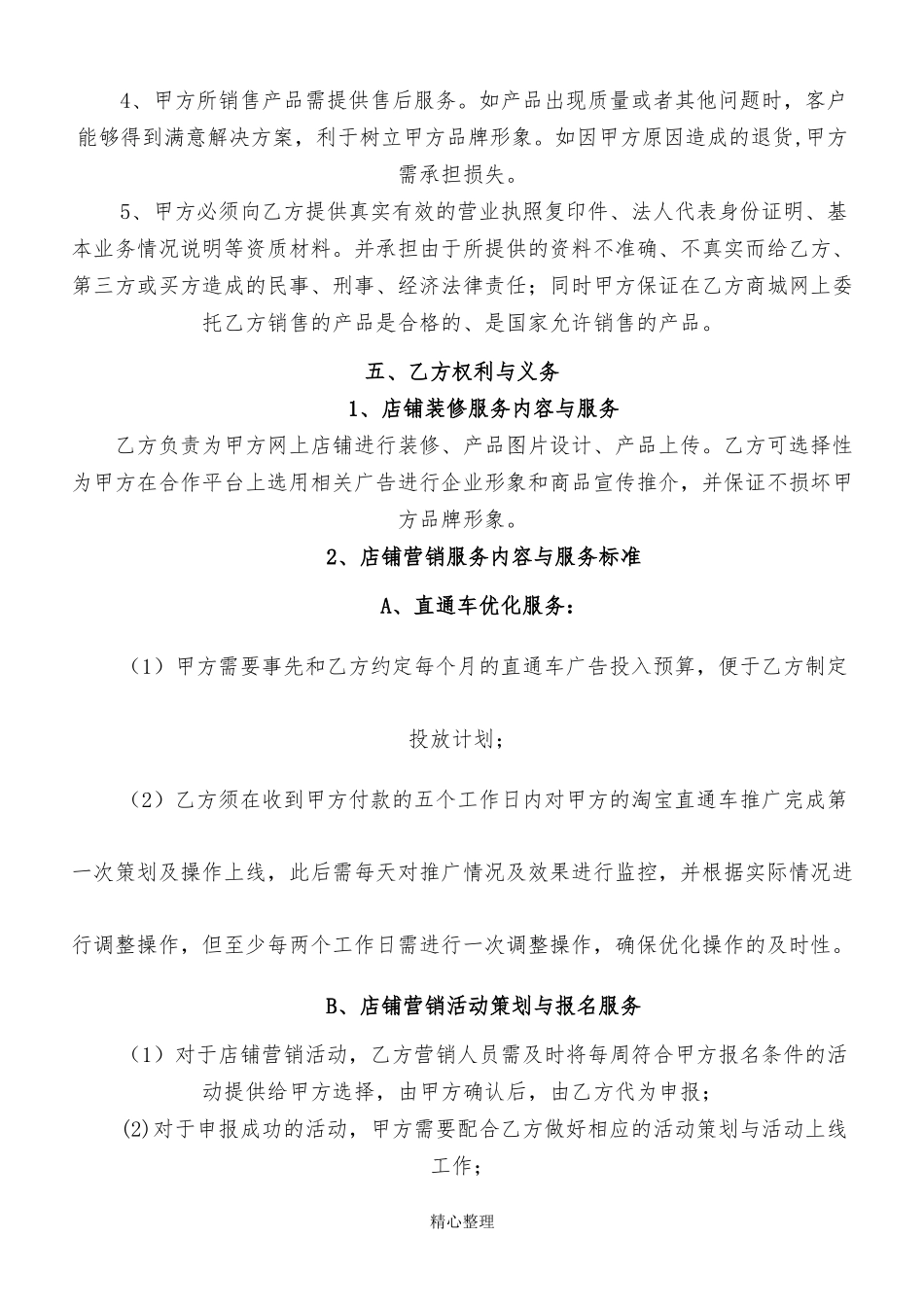
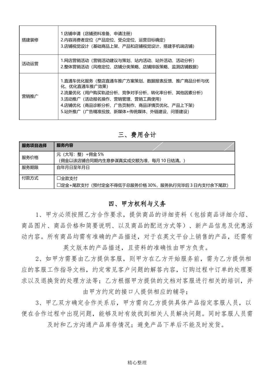
一、合作平台甲方授权乙方提供网店代运营服务,将其商品在以下平台上开展网店运营及商品销售,网店的装修、维护和营销由乙方负责,而产品的发货、网店客服由甲方自己负责:平台选择运营平台店铺 ID店铺网址☐淘宝网☐天猫☐京东☐其他平台在此备注二、合作内容服务项目选择服务内容精心整理网店代运营合作协议甲方:乙方:签订日期:年月日合约正文甲方:【】(以下简称甲方)乙方:【】(以下简称乙方)搭建装修1 店铺申请(店铺资料准备、申请注册)2.内容消费者定位(产品定位、受众定位、运营目标确定)3.店铺视觉设计(基础商品上架、产品和店铺视觉设计、搭建手机端店铺)活动运营1.网店营销活动(营销活动建议与策划、站内活动、站外活动、活动分析)2.整体营销活动(风格定位、店铺分类策略、店铺排版策略、监测店铺数据)营销推广1.直通车优化服务(整店直通车推广方案策划、数据报表反馈、推广商品分析与优化、优化直通车推广效果)2.流量优化(用户购买轨迹分析、竞争对手分析、转化率分析、其他因素分析)3.活动推广(活动报名操作、营销管理、营销工具使用)4.店铺优化(商品诊断分析、广告页制作、商品详情页优化、产品上下架)5.站外推广(广告精准投放、新媒体+传统媒体、外链建设、问答建设)三、费用合计服务项目选择服务内容服务价格元(大写:整)+佣金 5%(佣金以该店铺合同期内生意参谋真实成交额为准,每月 10 日结清。)服务期限自年月日至年月日付款方式☐全款支付☐定金+尾款支付(预付定金不得低于总服务价格 30%,服务执行完毕后 3 日内支付余下尾款)四、甲方权利与义务1、甲方必须按照乙方合作要求,提供商品的详细资料(包括商品详细介绍、商品图片、商品价格和简要说明、以及商品的配送方式等)、新产品信息及优惠活动内容。所有商品均需有准确的产品描述,对于在英文平台上销售的产品,还需有英文版本的产品描述,且资料的准确性由甲方负责。2、如甲方需要由乙方提供客服,则甲方在乙方开始服务前,需为乙方提供相应的客服工作指导文档,约定常见客户问题的解答内容,订购过程中订单的处理要求以及退换货的处理方法等;乙方根据甲方提供的文档对客服进行相关的培训,并由甲方约定的接口人提供相应的辅导;3、甲乙双方确定合作关系后,甲方需向乙方提供具体产品指定客服人员,以便在合作过程中出现问题,能够及时有效找到相关人员解决问题。同时客服人员需及时和乙方沟通产品库存情况;避免产品下单后不能及时发货。精心整理4、甲方所销售产品需提供售后服务。如产品出现质量或者其他问题时,客户能够得到满意解决方案,利于树立甲方品牌形象。如因甲方原因造成的退货,甲方需承担损失。5、甲方必须向乙方提供真实有效的营业执照复印件、法人代表身份证明、基本业务情况说明等资质材料。并承担由于所提供的资料不准确、不真实而给乙方、第三方或买方造成的民事、刑事、经济法律责任;同时甲方保证在乙方商城网上委托乙方销售的产品是合格的、是国家允许销售的产品。五、乙方权利与义务1、店铺装修服务内容与服务乙方负责为甲方网上店铺进行装修、产品图片设计、产品上传。乙方可选择性为甲方在合作平台上选用相关广告进行企业形象和商品宣传推介,并保证不损坏甲方品牌形象。2、店铺营销服务内容与服务标准A、直通车优化服务:(1)甲方需要事先和乙方约定每个月的直通车广告投入预算,便于乙方制定投放计划;(2)乙方须在收到甲方付款的五个工作日内对甲方的淘宝直通车推广完成第一次策划及操作上线,此后需每天对推广情况及效果进行监控,并根据实际情况进行调整操作,但至少每两个工作日需进行一次调整操作,确保优化操作的及时性。B、店铺营销活动策划与报名服务(1)对于店铺营销活动,乙方营销人员需及时将每周符合甲方报名条件的活动提供给甲方选择,由甲方确认后,由乙方代为申报;(2)对于申报成功的活动,甲方需要配合乙方做好相应的活动策划与活动上线工作;精心整理六、注意事项及违约责任1、乙方在 5*8 小时的法定工作时间内向甲方提供店铺营销与运营服务;2、托管结束后,请甲方及时更改给予的账号密码,如在托管结束后由于...

1、盘古文库是"C2C"交易模式,即卖家上传的文档直接由买家下载,本站只是中间服务平台,本站所有文档下载的收益归上传人(卖家)所有,作为网络服务商,若您的权利被侵害请及时联系右侧客服。

2、本站默认下载后的格式为 docx,pptx ,xlsx,pdf,zippsd等源文件。office等工具即可编辑!源码类文件除外。

3、如您看到网页展示的内容中含有'"133KU.COM"等水印,是因预览和防盗链技术需要对页面进行转换和压缩成图片所生成,文档下载后不会有该内容标识.

4、本站所有内容均由合作方上传,本站不对文档的完整性、权威性及其观点立场正确性做任何保证或承诺,文档内容仅供研究参考,付费前请自行鉴别。如您付费,意味着您自己接受本站规则且自行承担风险,本站不退款、不进行额外附加服务。

在点击下载本文档时,弹出的对话框中,选择“使用浏览器下载”不支持下载工具多线程下载!

部分浏览图可能存在变形的情况,下载后为高清文件,可直接编辑。

代运营服务合作协议模板

漫步者+ 关注
机构认证
内容提供者

该用户很懒,什么也没介绍

确认删除?
回到顶部