电脑桌面
添加盘古文库-分享文档发现价值到电脑桌面
安装后可以在桌面快捷访问

空调设备购销合同

空调设备购销合同_第1页
1/3
空调设备购销合同_第2页
2/3
空调设备购销合同_第3页
3/3
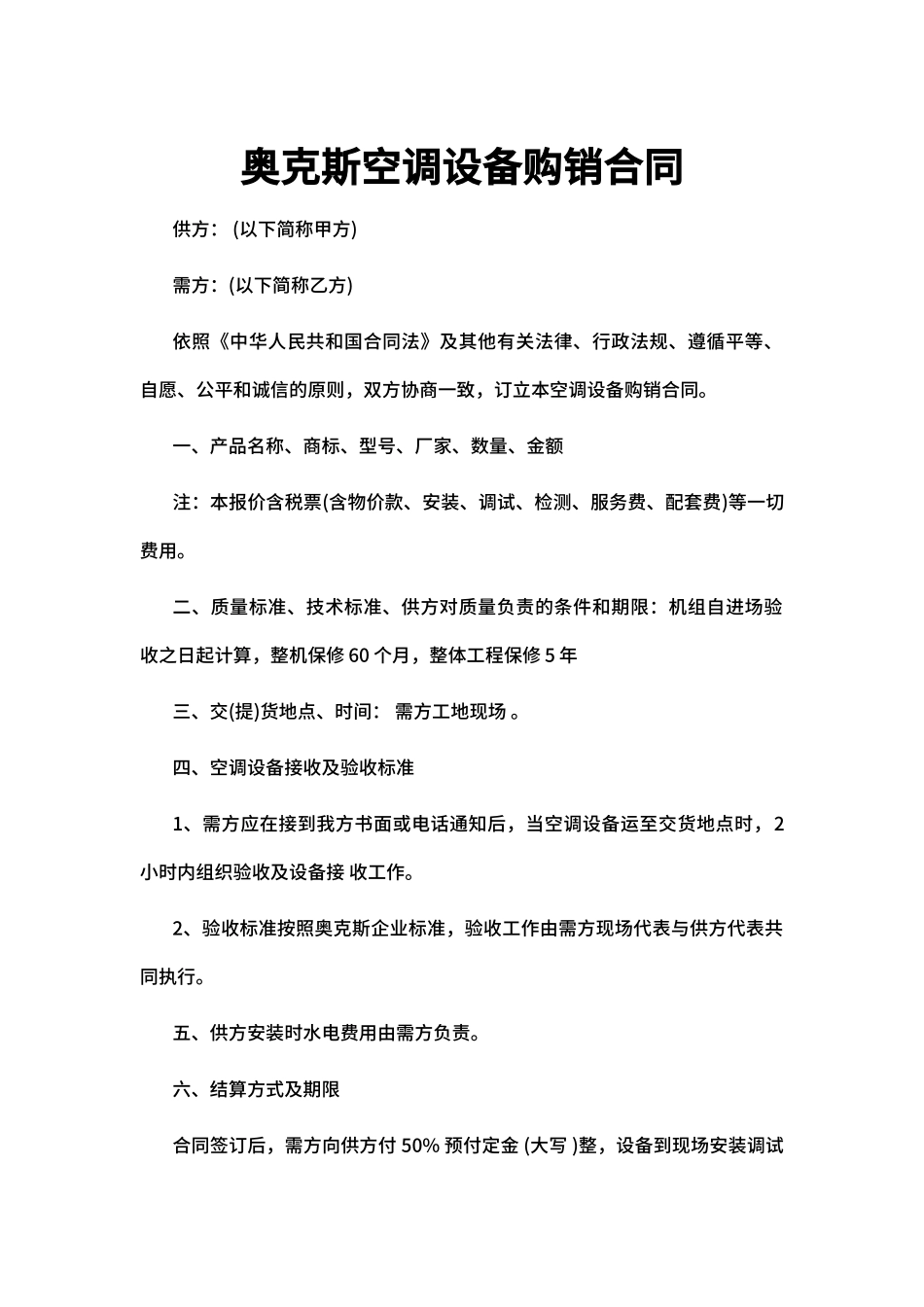
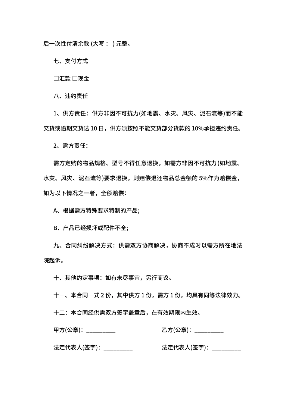
奥克斯空调设备购销合同供方: (以下简称甲方)需方:(以下简称乙方)依照《中华人民共和国合同法》及其他有关法律、行政法规、遵循平等、自愿、公平和诚信的原则,双方协商一致,订立本空调设备购销合同。一、产品名称、商标、型号、厂家、数量、金额注:本报价含税票(含物价款、安装、调试、检测、服务费、配套费)等一切费用。二、质量标准、技术标准、供方对质量负责的条件和期限:机组自进场验收之日起计算,整机保修 60 个月,整体工程保修 5 年三、交(提)货地点、时间: 需方工地现场 。四、空调设备接收及验收标准1、需方应在接到我方书面或电话通知后,当空调设备运至交货地点时,2小时内组织验收及设备接 收工作。2、验收标准按照奥克斯企业标准,验收工作由需方现场代表与供方代表共同执行。五、供方安装时水电费用由需方负责。六、结算方式及期限合同签订后,需方向供方付 50% 预付定金 (大写 )整,设备到现场安装调试后一次性付清余款 (大写 : ) 元整。七、支付方式□汇款 □现金八、违约责任1、供方责任:供方非因不可抗力(如地震、水灾、风灾、泥石流等)而不能交货或逾期交货达 10 日,供方须按照不能交货部分货款的 10%承担违约责任。2、需方责任:需方定购的物品规格、型号不得任意退换,如需方非因不可抗力(如地震、水灾、风灾、泥石流等)要求退换,则赔偿退还物品总金额的 5%作为赔偿金,如为以下情况之一者,全额赔偿:A、根据需方特殊要求特制的产品;B、产品已经损坏或配件不全;九、合同纠纷解决方式:供需双方协商解决,协商不成时以需方所在地法院起诉。十、其他约定事项:如有未尽事宜,另行商议。十一、本合同一式 2 份,其中供方 1 份,需方 1 份,均具有同等法律效力。十二:本合同经供需双方签字盖章后,在有效期限内生效。甲方(公章):_________ 乙方(公章):_________法定代表人(签字):_________ 法定代表人(签字):__________________年____月____日 _________年____月____日

1、盘古文库是"C2C"交易模式,即卖家上传的文档直接由买家下载,本站只是中间服务平台,本站所有文档下载的收益归上传人(卖家)所有,作为网络服务商,若您的权利被侵害请及时联系右侧客服。

2、本站默认下载后的格式为 docx,pptx ,xlsx,pdf,zippsd等源文件。office等工具即可编辑!源码类文件除外。

3、如您看到网页展示的内容中含有'"133KU.COM"等水印,是因预览和防盗链技术需要对页面进行转换和压缩成图片所生成,文档下载后不会有该内容标识.

4、本站所有内容均由合作方上传,本站不对文档的完整性、权威性及其观点立场正确性做任何保证或承诺,文档内容仅供研究参考,付费前请自行鉴别。如您付费,意味着您自己接受本站规则且自行承担风险,本站不退款、不进行额外附加服务。

在点击下载本文档时,弹出的对话框中,选择“使用浏览器下载”不支持下载工具多线程下载!

部分浏览图可能存在变形的情况,下载后为高清文件,可直接编辑。

空调设备购销合同

漫步者+ 关注
机构认证
内容提供者

该用户很懒,什么也没介绍

确认删除?
回到顶部