电脑桌面
添加盘古文库-分享文档发现价值到电脑桌面
安装后可以在桌面快捷访问

2023年高考地理试卷(全国甲卷)(空白卷)

2023年高考地理试卷(全国甲卷)(空白卷)_第1页
1/5
2023年高考地理试卷(全国甲卷)(空白卷)_第2页
2/5
2023年高考地理试卷(全国甲卷)(空白卷)_第3页
3/5
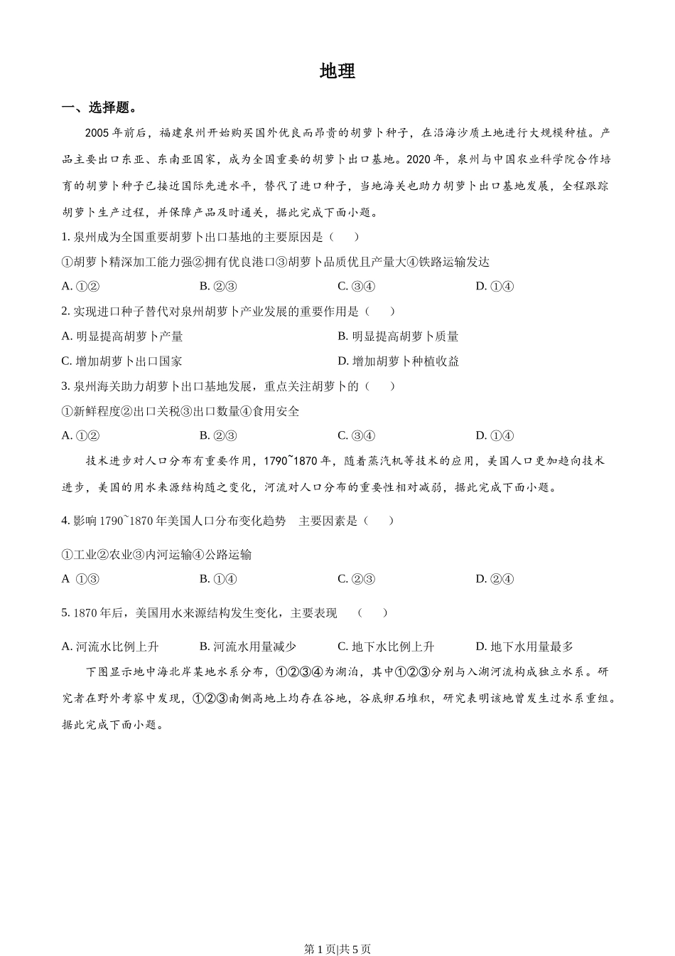
第 1 页|共 5 页 地理一、选择题。2005 年前后,福建泉州开始购买国外优良而昂贵的胡萝卜种子,在沿海沙质土地进行大规模种植。产品主要出口东亚、东南亚国家,成为全国重要的胡萝卜出口基地。2020 年,泉州与中国农业科学院合作培育的胡萝卜种子已接近国际先进水平,替代了进口种子,当地海关也助力胡萝卜出口基地发展,全程跟踪胡萝卜生产过程,并保障产品及时通关,据此完成下面小题。1. 泉州成为全国重要胡萝卜出口基地的主要原因是( )①胡萝卜精深加工能力强②拥有优良港口③胡萝卜品质优且产量大④铁路运输发达A. ①②B. ②③C. ③④D. ①④2. 实现进口种子替代对泉州胡萝卜产业发展的重要作用是( )A. 明显提高胡萝卜产量B. 明显提高胡萝卜质量C. 增加胡萝卜出口国家D. 增加胡萝卜种植收益3. 泉州海关助力胡萝卜出口基地发展,重点关注胡萝卜的( )①新鲜程度②出口关税③出口数量④食用安全A. ①②B. ②③C. ③④D. ①④技术进步对人口分布有重要作用,1790~1870 年,随着蒸汽机等技术的应用,美国人口更加趋向技术进步,美国的用水来源结构随之变化,河流对人口分布的重要性相对减弱,据此完成下面小题。4. 影响 1790~1870 年美国人口分布变化趋势 的主要因素是( )①工业②农业③内河运输④公路运输A. ①③B. ①④C. ②③D. ②④5. 1870 年后,美国用水来源结构发生变化,主要表现 为( )A. 河流水比例上升B. 河流水用量减少C. 地下水比例上升D. 地下水用量最多下图显示地中海北岸某地水系分布,①②③④为湖泊,其中①②③分别与入湖河流构成独立水系。研究者在野外考察中发现,①②③南侧高地上均存在谷地,谷底卵石堆积,研究表明该地曾发生过水系重组。据此完成下面小题。第 2 页|共 5 页 6. 推测①②③的湖泊类型、湖水主要输出方式分别为( )A. 淡水湖、下渗B. 淡水湖、蒸发C. 咸水湖,下渗D. 咸水湖、蒸发7. 判断①②③南侧谷地是( )A. 狭长湖盆B. 断流河道C. 古冰川槽谷D. 泥石流通道8. 据水系变化推测,MN 一线( )A. 南部抬升,北部沉降B. 南部沉降,北部拾升C. 褶皱隆起D. 褶皱凹陷下图为某区域的典型剖面示意图,该区域的山坡受流水侵蚀,谷地持续接受沉积。山坡多生长森林,谷地中草甸广泛发育,据此完成下面小题。9. 奠定该区域地貌基本格局的是( )A. 冰川作用B. 流水作用C. 构造运动D. 风沙作用10. 导致山坡与谷地植被分异的主要因素是( )A. 气温B. 降水C. 土壤温度D. 土壤水分11. 如果地质构造稳定、气候无明显变化,谷地植被变化趋势为( )A. 与地带性植被差异缩小,草甸比例上升B. 与地带性植被差异缩小,草甸比例下降C. 与地带性植被差异扩大,草甸比例上升D. 与地带性植被差异扩大,草甸比例下降二、选择题。12. 阅读图文材料,完成下列要求。埃塞俄比亚人口超过 1 亿,农业人口约占 80%,以小农户为主,农业是经济支柱。该国土地资源丰富,干湿季分明,绝大多数耕地只在湿季种植作物,灌溉农田比例小;工业基础及道路、供电等设施薄弱。近年来,该国引进灌溉农机具,但推广缓慢,下图示意埃塞俄比亚地形。第 3 页|共 5 页 (1)评价埃塞俄比亚发展灌溉农业的水资源条件和地形条件。(2)指出埃塞俄比亚推广灌溉技术对农业发展 的重要作用。(3)说明埃塞俄比亚难以大规模引进灌概农机具的社会经济原因。(4)为培育埃塞俄比亚灌溉农机具市场提出合理化建议。13. 阅读图文材料,完成下列要求。风蚀退化是风蚀导致地表松散层细颗粒物流失,粗颗粒物所占比例增加的现象。其过程如图左所示,某科研小组通过比较地表松散层表层和浅层的粗、细颗粒物含量。构建了风蚀粗化指数。该指数数值越大。说明表层比浅层粗颗粒物含量越高。图右显示青藏高原南部(针对风蚀)采样点粗化指数的分布。(1)说明风蚀粗化过程中地表松散层风蚀强度的变化。(2)指出图右所示区域风蚀粗化指数的空间分布特征,并解释其原因。(3)分析耕作对风蚀和风蚀粗化指数的影响。第 4 页|共 5 页 (4)提出图右所示区域因地制宜的风蚀防治措施。14. 阅读材...

1、盘古文库是"C2C"交易模式,即卖家上传的文档直接由买家下载,本站只是中间服务平台,本站所有文档下载的收益归上传人(卖家)所有,作为网络服务商,若您的权利被侵害请及时联系右侧客服。

2、本站默认下载后的格式为 docx,pptx ,xlsx,pdf,zippsd等源文件。office等工具即可编辑!源码类文件除外。

3、如您看到网页展示的内容中含有'"133KU.COM"等水印,是因预览和防盗链技术需要对页面进行转换和压缩成图片所生成,文档下载后不会有该内容标识.

4、本站所有内容均由合作方上传,本站不对文档的完整性、权威性及其观点立场正确性做任何保证或承诺,文档内容仅供研究参考,付费前请自行鉴别。如您付费,意味着您自己接受本站规则且自行承担风险,本站不退款、不进行额外附加服务。

在点击下载本文档时,弹出的对话框中,选择“使用浏览器下载”不支持下载工具多线程下载!

部分浏览图可能存在变形的情况,下载后为高清文件,可直接编辑。

2023年高考地理试卷(全国甲卷)(空白卷)

确认删除?
回到顶部