电脑桌面
添加盘古文库-分享文档发现价值到电脑桌面
安装后可以在桌面快捷访问

2024年高考地理试卷(河北·部分)(解析卷)

2024年高考地理试卷(河北·部分)(解析卷)_第1页
1/6
2024年高考地理试卷(河北·部分)(解析卷)_第2页
2/6
2024年高考地理试卷(河北·部分)(解析卷)_第3页
3/6
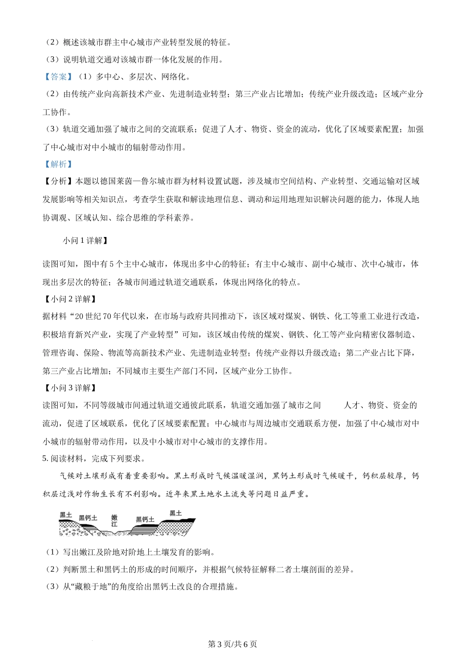
第 1 页/共 6 页学科网(北京)股份有限公司河北省 2024 年普通高中学业水平选择性考试地理注意事项:1.答卷前,考生务必将自己的姓名、考生号、考场号、座位号填写在答题卡上。2.回答选择题时,选出每小题答案后,用铅笔把答题卡上对应题目的答案标号涂黑。如需改动,用橡皮擦干净后,再选涂其他答案标号。回答非选择题时,将答案写在答题卡上。写在本试卷上无效。3.考试结束后,将本试卷和答题卡一并交回。一、选择题:本题共 16 小题,每小题 3 分,共 48 分。在每小题给出的四个选项中,只有一项是符合题目要求的。1~2 题:缺。西安(34°17'N,108°55'E)是连通我国东、西部的重要物流节点。2024 年 3 月 26 日,我国首趟快递电商多联快车(干线铁路运输+两端集装箱配送)班列从西安出发,38 小时后抵达乌鲁木齐(43°47'N,87°37'E),较传统公路运输方式用时缩短约 5 个小时。据此完成下面小题。1. 西安成为我国东、西部之间重要物流节点,主要缘于( )A. 先进的科学技术B. 雄厚的经济基础C. 优越的地理位置D. 庞大的人口数量2. 西安至乌鲁木齐快递电商多联快车班列 的突出优势是( )A . 降本增效B. 转运方便C. 机动灵活D. 服务优质3. 该趟班列首发当日,乌鲁木齐比西安( )A. 日出时刻早B. 正午太阳高度大C. 白昼时间长D. 日落方位略偏南【答案】1. C 2. A 3. C【解析】【1 题详解】西安地处我国西北部,关中平原的中心,北临渭河,南依秦岭,东接黄河,西靠陇山,是连接中国南北、东西的重要交通枢纽,地理位置优越,故能成为我国东、西部之间重要物流节点,C 正确;物流节点的形成主要与交通、地理位置相关,科技、经济、人口不是主要影响因素,ABD 错误。故选 C。【2 题详解】由材料可知,快递电商多联快车两端使用集装箱配送,城市之间用铁路运输,用时更短,由此可推知,该班列的突出优势是铁路运输替代传统公路运输,运输效率高,能降低物流成本,从而降低快递电商的成本,A 正确;该快车班列在两端使用集装箱卡车与铁路转运,中间不进行二次转运,且两端的集卡转运也是为了降本增效,故转运方便不是其突出优势,B 错误;该快车班列在两大城市间进行铁路运输,不如公路运输机动灵活,C 错误;该快车班列服务优质,但其他运输方式也可以提供优质的服务,故服务优质不是其第 2 页/共 6 页学科网(北京)股份有限公司突出优势,D 错误。故选 A。【3 题详解】由材料可知,该班列首发当日为 3 月 26 日,根据所学知识,该日太阳直射点在北半球,纬度越高,昼越长,乌鲁木齐纬度高于西安,故乌鲁木齐白昼时间更长,C 正确;乌鲁木齐昼更长,日出地方时更早,但乌鲁木齐更靠西,且两地之间经度差异远大于纬度差异,故乌鲁木齐日出时刻可能更晚,A 错误;乌鲁木齐和西安均位于太阳直射点以北,乌鲁木齐与太阳直射点的纬度差更大,故正午太阳高度更小,B 错误;两城市在该日均日落西北,乌鲁木齐白昼更长,日落方位西偏北的角度更大,D 错误。故选 C。【点睛】不同的季节,日出、日落的方位不同。以北半球(非极昼区)为例,则不同季节日出日落方位为:①春分、秋分:正东日出、正西西落;②夏半年(春分—夏至—秋分):东北日出、西北日落;③冬半年(秋分—冬至—春分):东南日出、西南日落。6~16 题:缺。二、非选择题:本题共 3 道题,共 52 分。4. 阅读材料,完成下列要求。德国莱茵——鲁尔城市群(图)是区域协调发展的典型代表,20 世纪 70 年代以来,在市场与政府共同推动下,该区域对煤炭、钢铁、化工等重工业进行改造,积极培育新兴产业,实现了产业转型(表)。凭借发达的轨道交通,各城市协调发展,形成了区域一体化格局。主中心城市2019 年主要产业部门a.杜伊斯堡钢铁、物流、精密仪器制造b.埃森管理咨询、法律、会计c.多特蒙德保险、物流、电子商务d.杜塞尔多夫广告、服装、会展、物流e.科隆化学、汽车、传媒(1)据图凝炼体现该城市群空间结构特点的关键词。第 3 页/共 6 页学科网(北京)股份有限公司(2)概述该城市群主中心城市产业转型发展的...

1、盘古文库是"C2C"交易模式,即卖家上传的文档直接由买家下载,本站只是中间服务平台,本站所有文档下载的收益归上传人(卖家)所有,作为网络服务商,若您的权利被侵害请及时联系右侧客服。

2、本站默认下载后的格式为 docx,pptx ,xlsx,pdf,zippsd等源文件。office等工具即可编辑!源码类文件除外。

3、如您看到网页展示的内容中含有'"133KU.COM"等水印,是因预览和防盗链技术需要对页面进行转换和压缩成图片所生成,文档下载后不会有该内容标识.

4、本站所有内容均由合作方上传,本站不对文档的完整性、权威性及其观点立场正确性做任何保证或承诺,文档内容仅供研究参考,付费前请自行鉴别。如您付费,意味着您自己接受本站规则且自行承担风险,本站不退款、不进行额外附加服务。

在点击下载本文档时,弹出的对话框中,选择“使用浏览器下载”不支持下载工具多线程下载!

部分浏览图可能存在变形的情况,下载后为高清文件,可直接编辑。

2024年高考地理试卷(河北·部分)(解析卷)

确认删除?
回到顶部