电脑桌面
添加盘古文库-分享文档发现价值到电脑桌面
安装后可以在桌面快捷访问

2024年高考地理试卷(贵州卷)(空白卷)

2024年高考地理试卷(贵州卷)(空白卷)_第1页
1/5
2024年高考地理试卷(贵州卷)(空白卷)_第2页
2/5
2024年高考地理试卷(贵州卷)(空白卷)_第3页
3/5
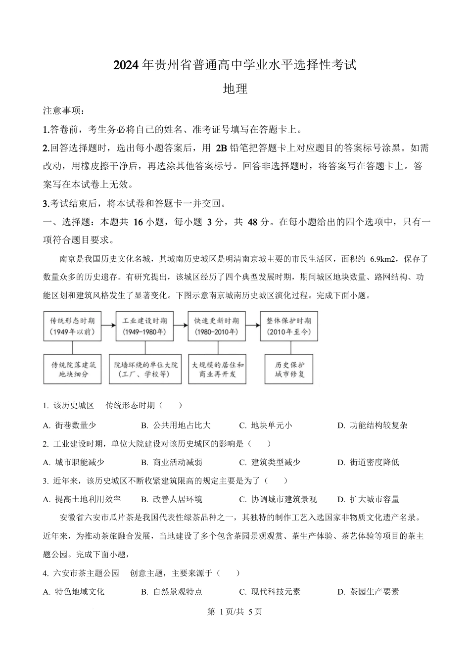
2024 年贵州省普通高中学业水平选择性考试地理注意事项:1.答卷前,考生务必将自己的姓名、准考证号填写在答题卡上。2.回答选择题时,选出每小题答案后,用 2B 铅笔把答题卡上对应题目的答案标号涂黑。如需改动,用橡皮擦干净后,再选涂其他答案标号。回答非选择题时,将答案写在答题卡上。答案写在本试卷上无效。3.考试结束后,将本试卷和答题卡一并交回。一、选择题:本题共 16 小题,每小题 3 分,共 48 分。在每小题给出的四个选项中,只有一项符合题目要求。南京是我国历史文化名城,其城南历史城区是明清南京城主要的市民生活区,面积约 6.9km2,保存了数量众多的历史遗存。有研究提出,该城区经历了四个典型发展时期,期间城区地块数量、路网结构、功能区划和建筑风格发生了显著变化。下图示意南京城南历史城区演化过程。完成下面小题。1. 该历史城区 传统形态时期( )A. 街巷数量少 B. 公共用地占比大 C. 地块单元小 D. 功能结构较复杂2. 工业建设时期,单位大院建设对该历史城区的影响是( )A. 城市职能减少 B. 商业活动减弱 C. 建筑类型减少 D. 街道密度降低3. 近年来,该历史城区不断收紧建筑限高的规定主要是为了( )A. 提高土地利用效率 B. 改善人居环境 C. 协调城市建筑景观 D. 扩大城市容量安徽省六安市瓜片茶是我国代表性绿茶品种之一,其独特的制作工艺入选国家非物质文化遗产名录。近年来,为推动茶旅融合发展,当地建设了多个包含茶园景观观赏、茶生产体验、茶艺体验等项目的茶主题公园。完成下面小题,4. 六安市茶主题公园 创意主题,主要来源于( )A. 特色地域文化 B. 自然景观特点 C. 现代科技元素 D. 茶园生产要素第 1 页/共 5 页5. 六安市茶主题公园对瓜片茶产业 主要影响有( )①研发制茶新工艺②降低劳动力成本③优化茶产业结构④拓展茶销售渠道A. ①② B. ①④ C. ②③ D. ③④6. 六安市多个茶主题公园的建设应( )A. 开展茶艺体验分工 B. 避免主题创意趋同 C. 协调茶叶采摘时间 D. 统一茶叶销售品牌某铁路采用中国标准建造,其中一段穿过宽约 40km 且地裂缝广泛发育的裂谷带。该路段四季不分明,植被覆盖率高,是大型野生动物迁徙的重要通道。完成下面小题,7. 该铁路最可能位于( )A. 墨西哥高原 B. 东非高原 C. 德干高原 D. 巴西高原8. 为保障运行安全,该铁路通车后最需要( )A. 加强地裂缝的监测预警 B. 降低列车的运行速度 C. 加强铁路沿线污染治理 D. 留野生动物迁徙通道海洋热含量指单位面积海水的能量(单位:J/cm2,受海洋热含量的控制,巴伦支海 5~8 月表现为海洋从大气吸热,9 月至次年 4 月表现为海洋持续向大气放热。偏南风增强的年份,该海区南部无冰区海洋向大气释放的热量减少,北部海冰覆盖区则相反。下图示意巴伦支海。完成下面小题。9. 巴伦支海 5~8 月海洋从大气吸热的主要原因是( )A. 海水的蒸发量较低 B. 海冰反射太阳辐射弱 C. 极地东风势力较强 D. 海面的温度低于大气10. 巴伦支海海洋热含量最低的月份是( )A. 2 月 B. 4 月 C. 6 月 D. 8 月11. 偏南风增强的年份,巴伦支海北部释放热量增多的主要原因是( )A. 海冰面积减小 B. 大气辐射增强 C. 海水温度降低 D. 大气湿度增加新疆以天山为界分为北疆和南疆,北疆地区降水量相对较多。下图示意新疆近 20 年来沙尘暴年均日数。完成下面小题。第 2 页/共 5 页12. 在南疆地区,影响其沙尘暴高发区分布的主要因素是( )A. 沙漠与风向 B. 湿度与风向 C. 沙漠与地形 D. 湿度与地形13. 与南疆相比,北疆地区沙尘暴发生日数少 主要原因是( )A. 沙漠分布面积小 B. 大风日数较少 C. 植被覆盖率较高 D. 地势起伏较小元谋县位于金沙江下游,海拔 898~2835m,年均气温 21.90C。科研人员在该县选取海拔和坡度相近的不同土地利用类型地块测定土壤储水量、降水量及蒸发量。下图示意调查区域不同土地利用类型土壤月平均储水量、月降水量及月蒸发量变化。完成下面小题。14. 该区域 1~5 月不同土地利用类型土...

1、盘古文库是"C2C"交易模式,即卖家上传的文档直接由买家下载,本站只是中间服务平台,本站所有文档下载的收益归上传人(卖家)所有,作为网络服务商,若您的权利被侵害请及时联系右侧客服。

2、本站默认下载后的格式为 docx,pptx ,xlsx,pdf,zippsd等源文件。office等工具即可编辑!源码类文件除外。

3、如您看到网页展示的内容中含有'"133KU.COM"等水印,是因预览和防盗链技术需要对页面进行转换和压缩成图片所生成,文档下载后不会有该内容标识.

4、本站所有内容均由合作方上传,本站不对文档的完整性、权威性及其观点立场正确性做任何保证或承诺,文档内容仅供研究参考,付费前请自行鉴别。如您付费,意味着您自己接受本站规则且自行承担风险,本站不退款、不进行额外附加服务。

在点击下载本文档时,弹出的对话框中,选择“使用浏览器下载”不支持下载工具多线程下载!

部分浏览图可能存在变形的情况,下载后为高清文件,可直接编辑。

2024年高考地理试卷(贵州卷)(空白卷)

确认删除?
回到顶部