电脑桌面
添加盘古文库-分享文档发现价值到电脑桌面
安装后可以在桌面快捷访问

2022年高考地理试卷(辽宁)(解析卷)

2022年高考地理试卷(辽宁)(解析卷)_第1页
1/13
2022年高考地理试卷(辽宁)(解析卷)_第2页
2/13
2022年高考地理试卷(辽宁)(解析卷)_第3页
3/13
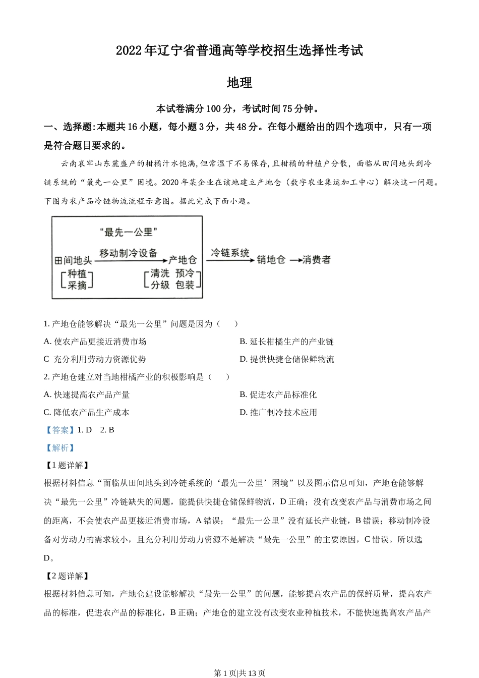
第 1 页|共 13 页 2022 年辽宁省普通高等学校招生选择性考试地理本试卷满分 100 分,考试时间 75 分钟。一、选择题:本题共 16 小题,每小题 3 分,共 48 分。在每小题给出的四个选项中,只有一项是符合题目要求的。云南哀牢山东麓盛产的柑橘汁水饱满,但常温下不易保存,且柑橘的种植户分散,面临从田间地头到冷链系统的“最先一公里”困境。2020 年某企业在该地建立产地仓(数字农业集运加工中心)解决这一问题。下图为农产品冷链物流流程示意图。据此完成下面小题。1. 产地仓能够解决“最先一公里”问题是因为( )A. 使农产品更接近消费市场B. 延长柑橘生产的产业链C. 充分利用劳动力资源优势D. 提供快捷仓储保鲜物流2. 产地仓建立对当地柑橘产业的积极影响是( )A. 快速提高农产品产量B. 促进农产品标准化C. 降低农产品生产成本D. 推广制冷技术应用【答案】1. D 2. B【解析】【1 题详解】根据材料信息“面临从田间地头到冷链系统的‘最先一公里’困境”以及图示信息可知,产地仓能够解决“最先一公里”冷链缺失的问题,能提供快捷仓储保鲜物流,D 正确;没有改变农产品与消费市场之间的距离,不会使农产品更接近消费市场,A 错误;“最先一公里”没有延长产业链,B 错误;移动制冷设备对劳动力的需求较小,且充分利用劳动力资源不是解决“最先一公里”的主要原因,C 错误。所以选D。【2 题详解】根据材料信息可知,产地仓建设能够解决“最先一公里”的问题,能够提高农产品的保鲜质量,提高农产品的标准,促进农产品的标准化,B 正确;产地仓的建立没有改变农业种植技术,不能快速提高农产品产第 2 页|共 13 页 量,A 错误;产地仓对于农产生产成本影响较小,不能降低农产品生产成本,C 错误;产地仓的建立可以推广冷藏技术的应用,但不是对柑橘产业的积极影响,D 错误。所以选 B。【点睛】农业区位因素的变化包括自然因素的变化、人文因素的变化、市场的变化、交通运输条件的变化等。社会经济条件、科技条件等人文因素在不断变化,通过对地形、光热、土壤的改造或对技术、交通等因素的改进,间接或直接影响农业发展。一般情况下,气侯寒冷期冰川范围扩大,海平面下降。在风力搬运作用下,我国北方某海岸在末次冰期中的相对寒冷期沉积了砂质沉积物,相对温暖期沉积了黄土状沉积物。下图为沉积剖面及其所在位置示意图。据此完成下面小题。3. 推断剖面 A→B→C 层形成过程中海平面大致经历了( )A. 持续上升B. 持续下降C. 先降后升D. 先升后降4. 砂质沉积物的来源主要是末次冰期的( )A. 海岸沙B. 河流沙C. 洪积物D. 冰碛物【答案】3. C 4. B【解析】【3 题详解】根据材料信息可知,A→B→C 沉积物由黄土状沉积物变为砂质沉积物再变为黄土状沉积物,砂质沉积物为寒冷的冰期沉积物,黄土状沉积物为温暖的间冰期沉积物,冰期气温较低,海平面较低,间冰期气温较高,海平面较高,所以 A→B→C 层形成过程中海平面经历了先降后升的变化,C 正确,ABD 错误。所以选C。【4 题详解】据材料可知,在风力搬运作用下,我国北方某海岸在末次冰期中的相对寒冷期沉积了砂质沉积物,说明砂质沉积物来自陆地,不来自海洋,A 错误;位于沿海,是河流将风力搬运的沉积物再次搬运到沿海,B 正确;洪积物主要分布于山麓等洪水多发区,海岸地区一般洪水发生较少,C 错误;冰碛物主要分布在冰川第 3 页|共 13 页 活动较多的地区,海岸地区冰川活动较少,D 错误。所以选 B。【点睛】分选性是指碎屑颗粒大小的均匀程度,也可以表达为围绕某一个粒度的颗粒集中趋势的大小离差程度。碎屑颗粒的分选程度受沉积环境的水动力条件和自然地理条件控制,一般水动力能量高的沉积环境碎屑颗粒的分选性较好,风对风成沙丘的分选性最好,其次为海(或湖)滩沙,河流沙的分选性往往较差,而冰川沉积物的分选性最差。分选性,碎屑颗粒粗细均匀程度。大小均匀者,分选性好,大小混杂者,分选性差。下梅村位于武夷山东、梅溪下游,四周群山环抱。村落始建于隋朝,清朝时成为闽北地区茶叶的集散地与通往欧洞的“万里茶道”的起点。当...

1、盘古文库是"C2C"交易模式,即卖家上传的文档直接由买家下载,本站只是中间服务平台,本站所有文档下载的收益归上传人(卖家)所有,作为网络服务商,若您的权利被侵害请及时联系右侧客服。

2、本站默认下载后的格式为 docx,pptx ,xlsx,pdf,zippsd等源文件。office等工具即可编辑!源码类文件除外。

3、如您看到网页展示的内容中含有'"133KU.COM"等水印,是因预览和防盗链技术需要对页面进行转换和压缩成图片所生成,文档下载后不会有该内容标识.

4、本站所有内容均由合作方上传,本站不对文档的完整性、权威性及其观点立场正确性做任何保证或承诺,文档内容仅供研究参考,付费前请自行鉴别。如您付费,意味着您自己接受本站规则且自行承担风险,本站不退款、不进行额外附加服务。

在点击下载本文档时,弹出的对话框中,选择“使用浏览器下载”不支持下载工具多线程下载!

部分浏览图可能存在变形的情况,下载后为高清文件,可直接编辑。

2022年高考地理试卷(辽宁)(解析卷)

确认删除?
回到顶部