电脑桌面
添加盘古文库-分享文档发现价值到电脑桌面
安装后可以在桌面快捷访问

2019年高考地理试题(上海)(空白卷)

2019年高考地理试题(上海)(空白卷)_第1页
1/7
2019年高考地理试题(上海)(空白卷)_第2页
2/7
2019年高考地理试题(上海)(空白卷)_第3页
3/7
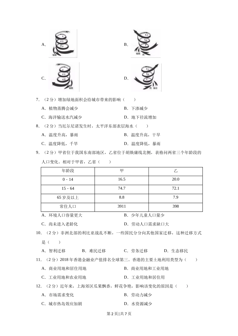
2019 年上海市普通高中学业水平等级性考试地理试卷考生注意:1.试卷满分 100 分,考试时间 60 分钟。2.本考试分设试卷和答题纸。试卷包括两部分,第一部分为选择题,第二部分为综合分析题,所有试题均为简答题。3.答题前,务必在答题纸上填写姓名、报名号、考场号和座位号,并将核对后的条形码贴在指定位置上。作答必须涂或写在答题纸上,在试卷上作答一律不得分。第一部分的作答必须涂在答题纸上相应的区域,第二部分的作答必须写在答题纸上与试卷题号对应的位置。一、选择题(共 40 分,每小题 2 分.每小题只有一个正确答案.)1.(2 分)“新速度,新经济,新时代”我国高速铁路建设是世界最完善,运行里程最长的。在高铁建设中,需要克服多溶洞,多暗河等不利地质条件的地貌类型区是( )A.海成地貌B.黄土地貌C.岩溶地貌D.风成地貌2.(2 分)横断山脉位于青藏髙原,云贵髙原,四川盆地之间。横断山脉是亚欧板块和哪一板块碰撞形成的( )A.太平洋板块B.印度洋板块C.非洲板块D.美洲板块3.(2 分)学生在福建平潭的研学旅行中,观察到矗立在沙滩上的两块巨石,其矿物晶体颗粒较粗色泽较浅,其岩石可能是( )A.花岗岩B.玄武岩C.大理岩D.石灰岩4.(2 分)人类首次使用射电望远镜拍下了黑洞照片,干燥的环境有助于天文观测,根据已知条件判断下列哪些地区适合天文观测( )①西欧平原②亚马孙平原③南美沙漠区④南极大陆A.①和②B.①和③C.①和④D.③和④5.(2 分)某地因我国东部丽带的移动,降水一般集中在 6 月中旬到 7 月上旬,之后一段时间出现炎热干燥的天气,这一地方位于( )A.华北平原B.东北平原C.长江三角洲D.珠江三角洲6.(2 分)赤道以南莫桑比克等地区受热带气旋“伊代”影响该地区的天气系统应是( )第 1 页|共 7 页 A.B.C.D.7.(2 分)增加绿地面积会给城市带来的影响( )A.植物蒸腾会减少B.下渗减少C.海洋输送水汽减少D.地下径流增加8.(2 分)当厄尔尼诺发生时,太平洋东部表层海水( )A.温度升高,暴雨B.温度升高,干旱C.温度降低,千旱D.温度降低,暴雨9.(2 分)甲省位于我国东南部地区,乙省位于胡焕庸线北侧,表格问两省三个年龄段的人口变化。相对于甲省,乙省( )年龄段甲乙0﹣1416.520.015﹣6474.772.165 岁及以上8.87.9常住人口3911398A.环境人口容量更大B.少年儿童人口量少C.尚未进入老龄化D.劳动人口需求缺口大10.(2 分)非洲北部的利比亚战乱不断,一些国民分分向其他国家迁移,这种迁移方式是( )A.智利迁移B.难民迁移C.劳务迁移D.生态移民11.(2 分)2018 年香港金融业产值排名全球第三。香港的主要土地利用类型为( )A.商业用地和居住用地B.商业用地和工业用地C.工业用地和农业用地D.工业用地和居住用12.(2 分)近年来,上海郊区瓜果飘香,鲜花争艳,影响该变化的原因是( )A.市场需求变化B.劳动力减少C.城市热岛效应加剧D.水资源减少第 2 页|共 7 页 13.(2 分)2019 年 4 月,上海张江生物医学产业园新增四个产业园,生物医学产业在此聚集的主导区位因素是( )A.劳动力数量B.能源矿产C.交通运输D.科学技术14.(2 分)我国的“妈祖信仰”已成为世界非物质文化遗产,妈祖文化盛行于( )A.江南水乡B.四川盆地C.华南沿海D.云贵高原15.(2 分)如图所示,下列叙述正确的是( )①中心城区人口密度减小②远郊对人口吸引力,上升近郊③城市总人口上升远郊④人口向近郊区迁移A.①②B.②③C.②④D.①④16.(2 分)遥感技术广泛运用于众多领域。下列项目中,主要利用该技术实现的有( )①森林火灾检测 ②规划物流路径 ③获取月背全景 ④人口普査数据A.①B.①③C.②④D.③④17.(2 分)如图所示,阴影部分为黑夜,经过该节气三个月后,极圈内出现极夜。该节气出现的三个月后,上海( )A.昼长夜短,且昼渐短B.昼长夜短,且昼渐长C.昼短夜长,且昼渐短D.昼短夜长,且昼渐长18.(2 分)“半个月亮爬上来…”这是一首在西部流传的民歌。当人们在深夜往东面天空,看到真实的这一幕时...

1、盘古文库是"C2C"交易模式,即卖家上传的文档直接由买家下载,本站只是中间服务平台,本站所有文档下载的收益归上传人(卖家)所有,作为网络服务商,若您的权利被侵害请及时联系右侧客服。

2、本站默认下载后的格式为 docx,pptx ,xlsx,pdf,zippsd等源文件。office等工具即可编辑!源码类文件除外。

3、如您看到网页展示的内容中含有'"133KU.COM"等水印,是因预览和防盗链技术需要对页面进行转换和压缩成图片所生成,文档下载后不会有该内容标识.

4、本站所有内容均由合作方上传,本站不对文档的完整性、权威性及其观点立场正确性做任何保证或承诺,文档内容仅供研究参考,付费前请自行鉴别。如您付费,意味着您自己接受本站规则且自行承担风险,本站不退款、不进行额外附加服务。

在点击下载本文档时,弹出的对话框中,选择“使用浏览器下载”不支持下载工具多线程下载!

部分浏览图可能存在变形的情况,下载后为高清文件,可直接编辑。

2019年高考地理试题(上海)(空白卷)

确认删除?
回到顶部