电脑桌面
添加盘古文库-分享文档发现价值到电脑桌面
安装后可以在桌面快捷访问

2013年高考地理试题(上海)(空白卷)

2013年高考地理试题(上海)(空白卷)_第1页
1/13
2013年高考地理试题(上海)(空白卷)_第2页
2/13
2013年高考地理试题(上海)(空白卷)_第3页
3/13
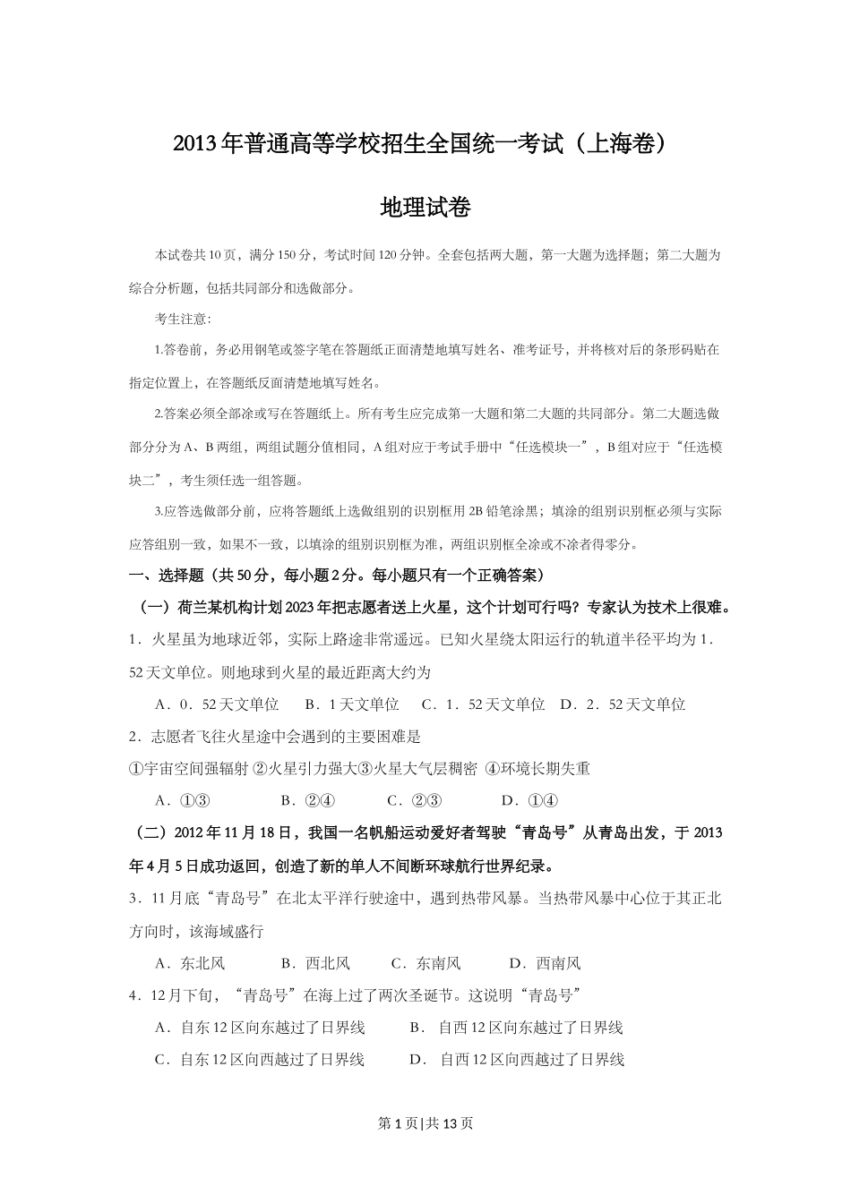
2013 年普通高等学校招生全国统一考试(上海卷)地理试卷本试卷共 10 页,满分 150 分,考试时间 120 分钟。全套包括两大题,第一大题为选择题;第二大题为综合分析题,包括共同部分和选做部分。考生注意:1.答卷前,务必用钢笔或签字笔在答题纸正面清楚地填写姓名、准考证号,并将核对后的条形码贴在指定位置上,在答题纸反面清楚地填写姓名。2.答案必须全部凃或写在答题纸上。所有考生应完成第一大题和第二大题的共同部分。第二大题选做部分分为 A、B 两组,两组试题分值相同,A 组对应于考试手册中“任选模块一”,B 组对应于“任选模块二”,考生须任选一组答题。3.应答选做部分前,应将答题纸上选做组别的识别框用 2B 铅笔涂黑;填涂的组别识别框必须与实际应答组别一致,如果不一致,以填涂的组别识别框为准,两组识别框全凃或不凃者得零分。一、选择题(共 50 分,每小题 2 分。每小题只有一个正确答案) (一)荷兰某机构计划 2023 年把志愿者送上火星,这个计划可行吗?专家认为技术上很难。1.火星虽为地球近邻,实际上路途非常遥远。已知火星绕太阳运行的轨道半径平均为 1.52 天文单位。则地球到火星的最近距离大约为 A.0.52 天文单位 B.1 天文单位 C.1.52 天文单位 D.2.52 天文单位2.志愿者飞往火星途中会遇到的主要困难是①宇宙空间强辐射 ②火星引力强大③火星大气层稠密 ④环境长期失重 A.①③ B.②④ C.②③ D.①④(二)2012 年 11 月 18 日,我国一名帆船运动爱好者驾驶“青岛号”从青岛出发,于 2013年 4 月 5 日成功返回,创造了新的单人不间断环球航行世界纪录。3.11 月底“青岛号”在北太平洋行驶途中,遇到热带风暴。当热带风暴中心位于其正北方向时,该海域盛行 A.东北风 B.西北风 C.东南风 D.西南风4.12 月下旬,“青岛号”在海上过了两次圣诞节。这说明“青岛号” A.自东 12 区向东越过了日界线 B. 自西 12 区向东越过了日界线 C.自东 12 区向西越过了日界线 D. 自西 12 区向西越过了日界线第 1 页|共 13 页 (三)岩石物质循环模型说明岩石通过不同的过程可以从一种形态转化成为另一种形态。5.大理岩是石灰岩经过程①形成的。在这一过程中 A.温度升高,压力降低 B.温度降低,压力升高 C.温度升高,压力升高 D.温度降低,压力降低6.图中能够反映大洋中脊处新的洋壳形成过程的代码是 A.② B.③ C.④ D. ⑤(四)黄土高原上的陕西洛川苹果香甜可口,深受消费者喜爱。7.洛川苹果种植的自然条件优势是 ①黄土梁、黄土峁密布 ②日照较充足,昼夜温差大 ③降水集中在冬春两季 ④黄土通透性强,水肥供需协调 A.①② B.②④ C.③④ D.①③8.洛川商家在上海开设果行零售苹果,其利用的上海区位优势主要是 A.消费市场巨大 B.集聚效应显著 C.劳动力素质高 D.运输条件便捷(五)流水地貌是由流水塑造而形成的地表形态。9.在右图所示河流的②处,流水作用主要表现为 A.搬运 B.堆积 C.侵蚀 D.风化10.如果在图示的①、②、③、④四处进行码头选址,比较合适的是 A.①② B.③④ C.①④ D.②③(六)里斯本、雅典两地气候类型相同,但两地测得的气温和降水量呈现一定的差异。第 2 页|共 13 页 11.两地的夏季温度有差异,其主要原因是里斯本 A.受夏季盛行风影响 B.受沿岸暖流影响 C.受副热带高压影响 D.受沿岸寒流影响12.两地的年降水量有差异,其主要原因是雅典 A.纬度位置较低 B.受西风影响较弱 C.地势相对较高 D.距地中海较近(七)人口容量是指一个地区在一定时期能够容纳的享有合理生活水平的人口数量,由于地理位置与自然地理条件的差异,图示的四个市的人口容量也不同。13.有人口学家采用下列公式估算理论人口容量,理论人口容量=a×b/c,其中 a 为耕地面积,b 为熟制,c 为每年人均粮食消费所需的耕地面积。假设图示四市耕地面积、年人均粮食消费量均大致相同,按照该公式估算,四市理论人口容量最大的是 A.① B.② C.③ D.④14.在各种自然资源中,对人口容量...

1、盘古文库是"C2C"交易模式,即卖家上传的文档直接由买家下载,本站只是中间服务平台,本站所有文档下载的收益归上传人(卖家)所有,作为网络服务商,若您的权利被侵害请及时联系右侧客服。

2、本站默认下载后的格式为 docx,pptx ,xlsx,pdf,zippsd等源文件。office等工具即可编辑!源码类文件除外。

3、如您看到网页展示的内容中含有'"133KU.COM"等水印,是因预览和防盗链技术需要对页面进行转换和压缩成图片所生成,文档下载后不会有该内容标识.

4、本站所有内容均由合作方上传,本站不对文档的完整性、权威性及其观点立场正确性做任何保证或承诺,文档内容仅供研究参考,付费前请自行鉴别。如您付费,意味着您自己接受本站规则且自行承担风险,本站不退款、不进行额外附加服务。

在点击下载本文档时,弹出的对话框中,选择“使用浏览器下载”不支持下载工具多线程下载!

部分浏览图可能存在变形的情况,下载后为高清文件,可直接编辑。

2013年高考地理试题(上海)(空白卷)

确认删除?
回到顶部