白杨小区二标、五标工程监理实施细则编制单位:贵阳宇建监理公司遵义分公司编制人:审核人:编制日期:二○○六年一月十二日总 目 录1第一...
第四安置小区 土 建 监 理 实 施 细 则 总监理工程师: 监 理 工程师: 陕西华茂建设监理咨询有限公司 第四安置小区项目监理...
镇平县万盛置业有限公司御景苑小区二期工程监 理 规 划JIANLIGUIHUA编制人:杨德润审核人:刘雅斌郑州恒基建设监理有限公司二零一零年十...
长沙市瑞宁花园小区房建工程监理规划一、工程项目概况1.1 工程概况: 1.1.1 工程项目名称:长沙市瑞宁花园房屋建造工程1.1.2 工程地点...
银光山水绿城小区室外配套工程监理规划主持人: 批准人: 时 间: 临沂大宇建设工程监理有限公司一、工程概况二、编制依据三、室外工程...
一、工程项目概况1、工程名称:苏州太湖国家旅游度假区拆迁安置小区2、工程地点:苏州市、蒋墩3、投资单位:苏州太湖国家旅游度假区蒋墩办...
安 全 监 理 规 划工程名称:双潭金湾商住小区 建设单位:常德市兴达房地产开发有限公司 施工单位:湖南金德源建筑有限公司设计单位...
襄樊市长虹盛景商住小区工程监理规划襄樊市大正工程建设监理公司第三工程项目监理部 年 月 日工程项目建设监理规划(施工阶段)工程项目...
安 全 监 理 规 划工程名称:双潭金湾商住小区 建设单位:常德市兴达房地产开发有限公司施工单位:湖南金德源建筑有限公司设计单位:...
其伟小区(玫瑰雅筑)监 理 规 划编制单位:广西建业中天工程咨询有限公司编制人: 黄光华审批人: 卢 俊编制日期:2009年5月28日 ...
菏泽时代华侨城工程建设监理规划编制:张代文审核:王保珠 山东省工程监理咨询有限公司时代华侨城项目部 二O一一年四月十六日目录一、工...
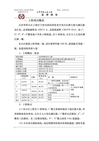
黑龙江宏业工程项目管理 状态:有效文件有限责任公司 天洋华府小区工程监 理 规 划 一、工程项目概况天洋华府小区工程位于哈尔滨经济...
锦州宝地曼哈顿 D 区高层住宅工程施工阶段监理规划锦州****小区高层住宅工程监 理 规 划 辽宁**建设监理有限公司编制人:***第 0 ...
**市丽景新园小区二期工程监理规划: 主编:**** 审批:*******建设工程监理有限公司二○○五年三月 日目 录一、工程项目概况............
监 理 规 划 监监 理理 规规 划划一、 工程概况1、项目名称:之江文化创意园 B 区二期工程2、项目地点:转塘镇双流 643 号3、...
许昌市魏都区凤凰小区底商住宅楼安全监理规划 编 制:×××审 核:×××审 批:×××河南省育兴建设工程客理有限公司二一一年二月十...
XXXXXX道路工程监理规划编制: 日期:审批: 日期:XXXXXXXXXXXXXXXXXXX公司XXXXXXXXXXXXXXXX 项目监理部XXXX年 XX月 XX日 目 录一...
1.工程项目概况: 1.1 工程项目名称:天津开发区 xxx 住宅小区工程1.2 工程地点:天津经济技术开发区1.3 建设单位:天津 xxx 有限...
监 理 规 划一、工程概况1、编制依据(1)“新居工程”石牛小区项目审查合格的施工图、地勘报告;(2)《中华人民共和国建筑法》;(3)...
目 录一、工程概况……………………………………………………………………………………………………2一)工程概况……………………………...
辽宁省数学中考试题和答案219
哔哩哔哩网红博主「佳能同学会」作品高质量备份打包833
红色中式升学宴手机海报邀请函海报694
全国各省高考地理(按省份分类)2008-2025真题和答案996
深度技术 Ghost XP SP3 全新系统下载2630页
63套森林防火宣传PPT模板打包下载7150页
辽宁省数学中考试题和答案2190页
哔哩哔哩网红博主「佳能同学会」作品高质量备份打包8330页
哔哩哔哩「糖果果Candy」作品高质量备份打包4720页
B站「阿猫」作品高质量备份打包5520页
