2024-2025学年六年级第一学期期中评估测试卷数学试题第1页 共4页一、填空题。(每空1分,共32分)初中同步资料请加微信93943384第2页 共4...
全国各省地区中考数学试题和答案一
全国各省地区中考数学试题和答案二
学科网(北京)股份有限公司2022 年常德市初中学业水平考试数学试题卷一、选择题1. 在,,,,2022 这五个数中无理数的个数为( )A. ...
学科网(北京)股份有限公司2022 年常德市初中学业水平考试数学试题卷一、选择题1. 在,,,,2022 这五个数中无理数的个数为( )A. ...
【中小学教辅资源店 微信:mlxt2022】六盘水市 2022 年初中毕业生学业水平考试(中考)试题卷数学同学你好!答题前请认真阅读以下内容:...
【中小学教辅资源店 微信:mlxt2022】六盘水市 2022 年初中毕业生学业水平考试(中考)试题卷数学同学你好!答题前请认真阅读以下内容:...
新疆维吾尔自治区新建生产建设兵团 2020 年初中学业水平考试数学一、单项选择题(本大题共 9 小题,每小题 5 分共 45 分)1. 下列...
2020 年陕西省中考数学试卷一.选择题(共 10 小题)1.﹣18 的相反数是( )A.18B.﹣18C.D.﹣2.若∠A=23°,则∠A 余角的大小...
2020 年山东省枣庄市中考数学试卷一、选择题:本大题共 12 小题,在每小题给出的四个选项中,只有一项是正确的,请把正确的选项选出来....
秘密★启用前 试卷类型:A二〇二〇年东营市初中学业水平考试数学试题(总分 120 分 考试时间 120 分钟)注意事项:1.本试题分第 I 卷和...
机密★启用前2020 年湖北省宜昌市初中学业水平考试数学试题(本试卷共 24 小题,满分 120 分,考试时间 120 分钟)注意事项:本试卷分...
数学试题 第 1 页(共 6 页) 绝密★启用前 随州市 2020 年初中毕业升学考试 数 学 试 题 (考试时间 120 分钟 满分 120...
黄冈市 2020 年初中毕业生学业水平和高中阶段学校招生考试数学试题第Ⅰ卷(选择题 共 24 分)一、选择题(本题共 8 小题,每小题 3...
哈尔滨市 2020 年初中升学考试数学试卷一、选择题1.的倒数是( )A. B. C. D.2.下列运算一定正确的是( )A. B. C. D. 3.下列图...
2020 年广西北部湾经济区初中学业水平考试数学(考试时间:120 分钟 满分:120 分)注意事项:1.本试卷分试题卷和答题卡两部分.答案一律填写...
金昌市 2020 年初中毕业及高中阶段教育招生考试数学试卷一、选择题:本大题共 10 小题,每小题 3 分,共 30 分,每小题只有一个正...
2022-2023 学年浙江省衢州市衢江区三年级下学期期末数学试题及答案一、填空题。(25 分)1.30.03 读作 , 读作 。2.□37÷6,要使...
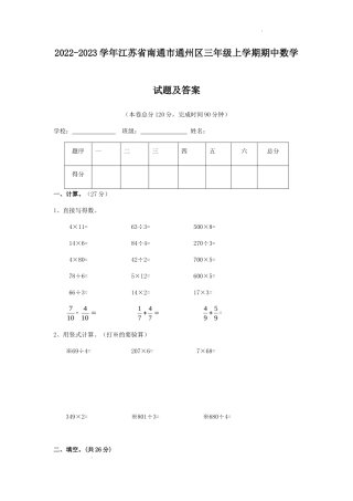
2022-2023 学年江苏省南通市通州区三年级上学期期中数学试题及答案(本卷总分 120 分,完成时间 90 分钟)学校: 班级: 姓名: 题...
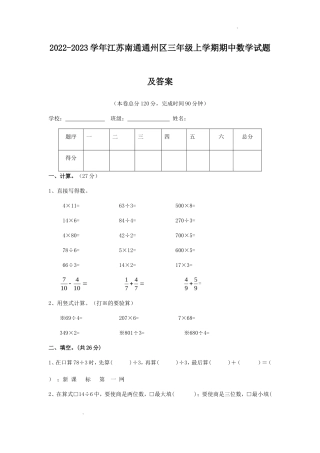
2022-2023 学年江苏南通通州区三年级上学期期中数学试题及答案(本卷总分 120 分,完成时间 90 分钟)学校: 班级: 姓名: 题序一...
辽宁省数学中考试题和答案219
哔哩哔哩网红博主「佳能同学会」作品高质量备份打包833
红色中式升学宴手机海报邀请函海报694
全国各省高考地理(按省份分类)2008-2025真题和答案996
深度技术 Ghost XP SP3 全新系统下载2630页
63套森林防火宣传PPT模板打包下载7150页
辽宁省数学中考试题和答案2190页
哔哩哔哩网红博主「佳能同学会」作品高质量备份打包8330页
哔哩哔哩「糖果果Candy」作品高质量备份打包4720页
B站「阿猫」作品高质量备份打包5520页
