电脑桌面
添加盘古文库-分享文档发现价值到电脑桌面
安装后可以在桌面快捷访问

专题 伴性遗传和人类遗传病-十年(2013-2022)高考生物真题分项汇编(全国通用)(解析版)

专题 伴性遗传和人类遗传病-十年(2013-2022)高考生物真题分项汇编(全国通用)(解析版)_第1页
1/47
专题 伴性遗传和人类遗传病-十年(2013-2022)高考生物真题分项汇编(全国通用)(解析版)_第2页
2/47
专题 伴性遗传和人类遗传病-十年(2013-2022)高考生物真题分项汇编(全国通用)(解析版)_第3页
3/47
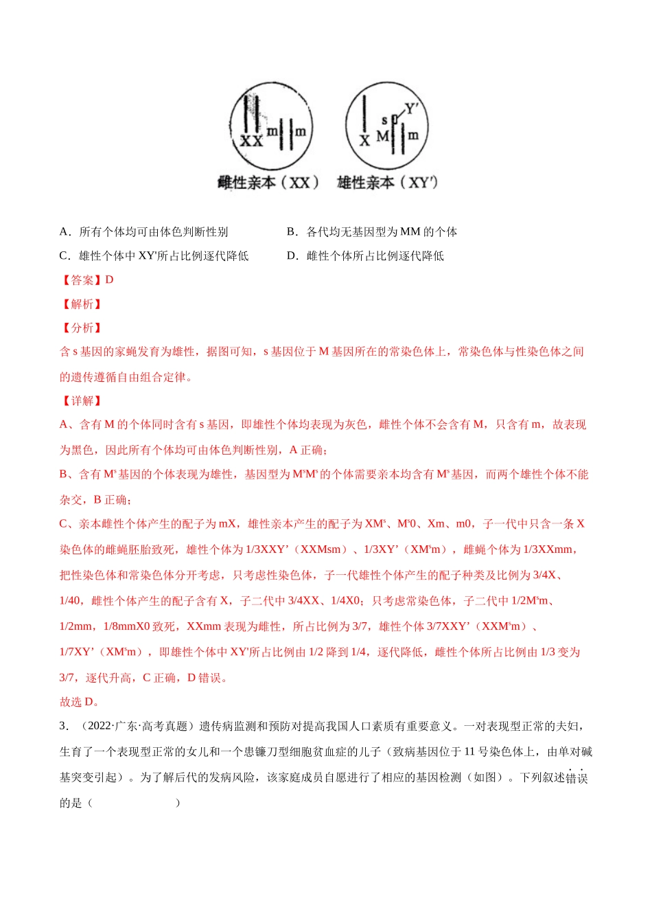
专题 07 伴性遗传和人类遗传病一、单选题1.(2022·全国乙卷·高考真题)依据鸡的某些遗传性状可以在早期区分雌雄,提高养鸡场的经济效益。已知鸡的羽毛性状芦花和非芦花受 1 对等位基因控制。芦花鸡和非芦花鸡进行杂交,正交子代中芦花鸡和非芦花鸡数目相同,反交子代均为芦花鸡。下列分析及推断错误的是( )A.正交亲本中雌鸡为芦花鸡,雄鸡为非芦花鸡B.正交子代和反交子代中的芦花雄鸡均为杂合体C.反交子代芦花鸡相互交配,所产雌鸡均为芦花鸡D.仅根据羽毛性状芦花和非芦花即可区分正交子代性别【答案】C【解析】【分析】根据题意可知,正交子代中芦花鸡和非芦花鸡数目相同,反交子代均为芦花鸡,说明控制鸡羽毛性状芦花和非芦花的基因位于 Z 染色体上,且芦花为显性。设基因 A/a 控制芦花非芦花。【详解】A、设基因 A/a 控制芦花和非芦花性状,根据题意可知,正交为 ZaZa(非芦花雄鸡)×ZAW(芦花雌鸡),子代为 ZAZa、ZaW,且芦花鸡和非芦花鸡数目相同,反交为 ZAZA×ZaW,子代为 ZAZa、ZAW,且全为芦花鸡,A 正确;B、正交子代中芦花雄鸡为 ZAZa(杂合子),反交子代中芦花雄鸡为 ZAZa(杂合子),B 正确;C、反交子代芦花鸡相互交配,即 ZAZa×ZAW,所产雌鸡 ZAW、ZaW(非芦花),C 错误;D、正交子代为 ZAZa(芦花雄鸡)、ZaW(非芦花雌鸡),D 正确。故选 C。2.(2022·山东·高考真题)家蝇 Y 染色体由于某种影响断成两段,含 s 基因的小片段移接到常染色体获得XY'个体,不含 s 基因的大片段丢失。含 s 基因的家蝇发育为雄性,只含一条 X 染色体的雌蝇胚胎致死,其他均可存活且繁殖力相同。M、m 是控制家蝇体色的基因,灰色基因 M 对黑色基因 m 为完全显性。如图所示的两亲本杂交获得 F1,从 F1开始逐代随机交配获得 Fn。不考虑交换和其他突变,关于 F1至 Fn,下列说法错误的是( )A.所有个体均可由体色判断性别B.各代均无基因型为 MM 的个体C.雄性个体中 XY'所占比例逐代降低D.雌性个体所占比例逐代降低【答案】D【解析】【分析】含 s 基因的家蝇发育为雄性,据图可知,s 基因位于 M 基因所在的常染色体上,常染色体与性染色体之间的遗传遵循自由组合定律。【详解】A、含有 M 的个体同时含有 s 基因,即雄性个体均表现为灰色,雌性个体不会含有 M,只含有 m,故表现为黑色,因此所有个体均可由体色判断性别,A 正确;B、含有 Ms基因的个体表现为雄性,基因型为 MsMs的个体需要亲本均含有 Ms基因,而两个雄性个体不能杂交,B 正确;C、亲本雌性个体产生的配子为 mX,雄性亲本产生的配子为 XMs、Ms0、Xm、m0,子一代中只含一条 X染色体的雌蝇胚胎致死,雄性个体为 1/3XXY’(XXMsm)、1/3XY’(XMsm),雌蝇个体为 1/3XXmm,把性染色体和常染色体分开考虑,只考虑性染色体,子一代雄性个体产生的配子种类及比例为 3/4X、1/40,雌性个体产生的配子含有 X,子二代中 3/4XX、1/4X0;只考虑常染色体,子二代中 1/2Msm、1/2mm,1/8mmX0 致死,XXmm 表现为雌性,所占比例为 3/7,雄性个体 3/7XXY’(XXMsm)、1/7XY’(XMsm),即雄性个体中 XY'所占比例由 1/2 降到 1/4,逐代降低,雌性个体所占比例由 1/3 变为3/7,逐代升高,C 正确,D 错误。故选 D。3.(2022·广东·高考真题)遗传病监测和预防对提高我国人口素质有重要意义。一对表现型正常的夫妇,生育了一个表现型正常的女儿和一个患镰刀型细胞贫血症的儿子(致病基因位于 11 号染色体上,由单对碱基突变引起)。为了解后代的发病风险,该家庭成员自愿进行了相应的基因检测(如图)。下列叙述错误的是( )A.女儿和父母基因检测结果相同的概率是 2/3B.若父母生育第三胎,此孩携带该致病基因的概率是 3/4C.女儿将该致病基因传递给下一代的概率是 1/2D.该家庭的基因检测信息应受到保护,避免基因歧视【答案】C【解析】【分析】分析题意可知:一对表现正常的夫妇,生育了一个患镰刀型细胞贫血症的儿子,且致病基因位于常染色体11 号上,故该病受常染色体隐性致病基因控制。【详解】A、该病受常染色体隐性...

1、盘古文库是"C2C"交易模式,即卖家上传的文档直接由买家下载,本站只是中间服务平台,本站所有文档下载的收益归上传人(卖家)所有,作为网络服务商,若您的权利被侵害请及时联系右侧客服。

2、本站默认下载后的格式为 docx,pptx ,xlsx,pdf,zippsd等源文件。office等工具即可编辑!源码类文件除外。

3、如您看到网页展示的内容中含有'"133KU.COM"等水印,是因预览和防盗链技术需要对页面进行转换和压缩成图片所生成,文档下载后不会有该内容标识.

4、本站所有内容均由合作方上传,本站不对文档的完整性、权威性及其观点立场正确性做任何保证或承诺,文档内容仅供研究参考,付费前请自行鉴别。如您付费,意味着您自己接受本站规则且自行承担风险,本站不退款、不进行额外附加服务。

在点击下载本文档时,弹出的对话框中,选择“使用浏览器下载”不支持下载工具多线程下载!

部分浏览图可能存在变形的情况,下载后为高清文件,可直接编辑。

专题 伴性遗传和人类遗传病-十年(2013-2022)高考生物真题分项汇编(全国通用)(解析版)

漫步者+ 关注
机构认证
内容提供者

该用户很懒,什么也没介绍

确认删除?
回到顶部