电脑桌面
添加盘古文库-分享文档发现价值到电脑桌面
安装后可以在桌面快捷访问

2008年高考生物试卷(四川)(解析卷)

2008年高考生物试卷(四川)(解析卷)_第1页
1/6
2008年高考生物试卷(四川)(解析卷)_第2页
2/6
2008年高考生物试卷(四川)(解析卷)_第3页
3/6
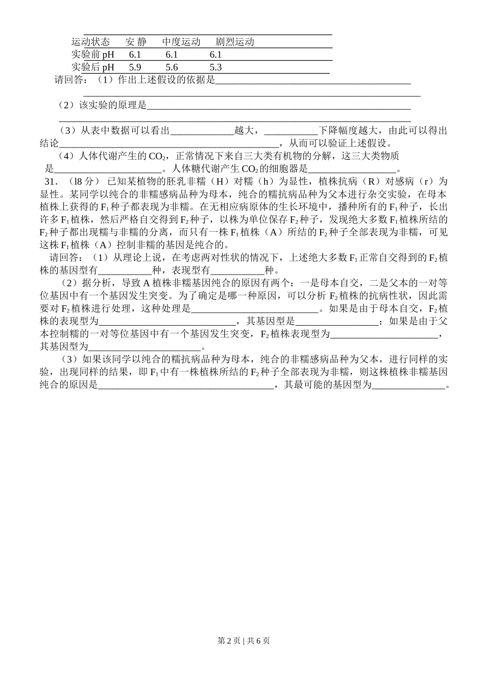
2008 年普通高等学校招生全国统一考试(四川非延考区)理科综合能力测试 班级: 学号: 姓名: 第Ⅰ卷(本卷共 21 小题,每小题 6 分,共 126 分)相对原子质量(原子量):H1 C12 N14 O16 Al 127 Cl 35.5一.选择题:(本大题共 13 小题,每小题出的四个选项中,只有一项是符合题目要求的。)1.将蛙的卵巢放入含有蛙垂体提取液的培养液中,同时检测某种激素急速的含量.经过一段点时间培养后,再检测培养液中该激素的含量,发现该激素含量增加,这种激素是A.促性腺素释放激素 B.促性腺激素 C.促甲状腺激素 D.雌激素2.分别取适宜条件下和低温低光照强度条件下生长的玉米植株叶片,徒手切片后,立即用碘液染色,置于显微镜下观察,发现前者维管束鞘细胞有蓝色颗粒,而后者维管束鞘细胞没有蓝色颗粒,后者没有的原因是 A.维管束鞘细胞不含叶绿体,不能进行光合作用B.维管束鞘细胞能进行光反应,不能进行暗反应C.叶片光合作用强度低,没有光合作用产物积累D.叶片光合作用强度高,呼吸耗尽光合作用产物3.下列关于生态系统稳定性的叙述,错误的是A.在一块牧草地上播种杂草形成杂草地后,其抵抗力稳定性提高B.在一块牧草地上通过管理提高某种牧草的产量后,其抵抗力稳定性提高C.在一块牧草地上栽种乔木形成树林后,其恢复力稳定性下降D.一块弃耕后的牧草地上形成灌木林后,其抵抗力稳定性提高4.下列关于病毒的描述,正确的是A.噬菌体通常在植物细胞中增殖 B.病毒可作为基因工程的运载体C.青霉素可有效抑制流感病毒增殖 D.癌症的发生与病毒感染完全无关5.下列不属于免疫过程的是A.花粉引起体内毛细血管扩张 B.移植的器官被患者排斥C.骨髓瘤细胞与 B 淋巴细胞融合 D.病原微生物被体内吞噬细胞吞噬 30.(24 分) Ⅰ.一般说来,细胞周期中的分裂间期和分裂期相比,持续时间短的时期是__________;动物细胞培养时,如果缺少氨基酸的供应,细胞一般会停留在细胞周期的________。假定体细胞的染色体数是 10,将体细胞放入含有 3H-胸腺嘧啶的培养液中培养,请推测其中一个细胞进行一次 DNA 复制后,该细胞在细胞分裂后期将有__________条染色体被标记。 Ⅱ.为确定人体在运动时呼出气体中的 CO2浓度是否比静止时高,某同学进行了如下探究: 作出假设:人体在运动时呼出气体中 CO2的浓度比静止时高。 实验过程:①在 3 个烧杯中,分别注入 100 mL 蒸馏水,测定其 pH。 ②实验者在安静状态(静坐 2 min)、中度运动(步行 2 min)以及剧烈运动(跳绳 2 min)后,立即分别向上述 3 个烧杯的水中吹入等量气体,测定 pH。经多次重复实验,所得平均数据如下表:第 1 页 | 共 6 页 运动状态 安 静 中度运动 剧烈运动 实验前 pH 6.1 6.1 6.1 实验后 pH 5.9 5.6 5.3 请回答:(1)作出上述假设的依据是_____________________________________________________________________________________________________________ (2)该实验的原理是______________________________________________________ ________________________________________________________________________ (3)从表中数据可以看出_____________越大,___________下降幅度越大,由此可以得出结论_____________________________________________,从而可以验证上述假设。 (4)人体代谢产生的 CO2,正常情况下来自三大类有机物的分解,这三大类物质 是______________________。人体糖代谢产生 CO2的细胞器是__________________。 31.(l8 分) 已知某植物的胚乳非糯(H)对糯(h)为显性,植株抗病(R)对感病(r)为显性。某同学以纯合的非糯感病品种为母本,纯合的糯抗病品种为父本进行杂交实验,在母本植株上获得的 F1种子都表现为非糯。在无相应病原体的生长环境中,播种所有的 F1种子,长出许多 F1植株,然后严格自交得到 F2种子,以株为单位保存 F2种子,发现绝大多数 F1植株所结的F2种子都出现糯与非糯的分离,而只有一株 F1植株(A)所结的 F2种子全部表现为非糯,可见这株 F1植株(A)控制非...

1、盘古文库是"C2C"交易模式,即卖家上传的文档直接由买家下载,本站只是中间服务平台,本站所有文档下载的收益归上传人(卖家)所有,作为网络服务商,若您的权利被侵害请及时联系右侧客服。

2、本站默认下载后的格式为 docx,pptx ,xlsx,pdf,zippsd等源文件。office等工具即可编辑!源码类文件除外。

3、如您看到网页展示的内容中含有'"133KU.COM"等水印,是因预览和防盗链技术需要对页面进行转换和压缩成图片所生成,文档下载后不会有该内容标识.

4、本站所有内容均由合作方上传,本站不对文档的完整性、权威性及其观点立场正确性做任何保证或承诺,文档内容仅供研究参考,付费前请自行鉴别。如您付费,意味着您自己接受本站规则且自行承担风险,本站不退款、不进行额外附加服务。

在点击下载本文档时,弹出的对话框中,选择“使用浏览器下载”不支持下载工具多线程下载!

部分浏览图可能存在变形的情况,下载后为高清文件,可直接编辑。

2008年高考生物试卷(四川)(解析卷)

漫步者+ 关注
机构认证
内容提供者

该用户很懒,什么也没介绍

确认删除?
回到顶部