电脑桌面
添加盘古文库-分享文档发现价值到电脑桌面
安装后可以在桌面快捷访问

2008年高考生物试卷(江苏)(空白卷)

2008年高考生物试卷(江苏)(空白卷)_第1页
1/13
2008年高考生物试卷(江苏)(空白卷)_第2页
2/13
2008年高考生物试卷(江苏)(空白卷)_第3页
3/13
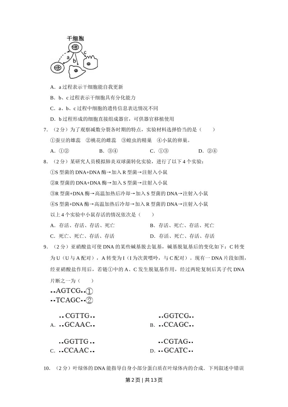
2008 年江苏省高考生物试卷一、单项选择题:本部分包括 20 题,每题 2 分,共计 40 分.每题只有一个选项最符合题意.1.(2 分)下列各组物质中,由相同种类元素组成的是( )A.胆固醇、脂肪酸、脂肪酶B.淀粉、半乳糖、糖原C.氨基酸、核苷酸、丙酮酸D.性激素、生长激素、胰岛素2.(2 分)线粒体 DNA 上的基因所表达的酶与线粒体功能有关.若线粒体 DNA 受损伤,则下列细胞的功能受影响最大的是( )A.红细胞吸收葡萄糖B.小肠上皮细胞吸收水C.神经细胞吸收 K+D.肺泡细胞吸收氧气3.(2 分)下列细胞中,可能已发生癌变的是( )A.细胞膜上糖蛋白减少的细胞B.细胞核增大的细胞C.自由水含量减少的细胞D.被细菌侵染的细胞4.(2 分)下列对有关实验的描述中,错误的是( )A.分离叶绿体中的色素时,不同色素随层析液在滤纸上的扩散速度不同B.用低倍镜观察不到紫色洋葱鳞片叶外表皮细胞的质壁分离和复原过程C.观察叶片细胞的叶绿体时,先在低倍镜下找到叶片细胞再换高倍镜观察D.甲基绿染色可使人口腔上皮细胞的细胞核呈绿色5.(2 分)下列关于叶绿体和光合作用的描述中,正确的是( )A.叶片反射绿光故呈绿色,因此日光中绿光透过叶绿体的比例最小B.叶绿体的类囊体膜上含有自身光合作用所需的各种色素C.光照下叶绿体中的 ATP 主要是由光合作用合成的糖经有氧呼吸产生的D.光合作用强烈时,暗反应过程直接将 3 个 CO2分子合成一个三碳化合物6.(2 分)动物和人体内具有分裂和分化能力的细胞称为干细胞。对图的相关叙述中,错误的是( )第 1 页 | 共 13 页 A.a 过程表示干细胞能自我更新B.b、c 过程表示干细胞具有分化能力C.a、b、c 过程中细胞的遗传信息表达情况不同D.b 过程形成的细胞直接组成器官,可供器官移植使用7.(2 分)为了观察减数分裂各时期的特点,实验材料选择恰当的是( )①蚕豆的雄蕊 ②桃花的雌蕊 ③蝗虫的精巢 ④小鼠的卵巢。A.①②B.③④C.①③D.②④8.(2 分)某研究人员模拟肺炎双球菌转化实验,进行了以下 4 个实验:①S 型菌的 DNA+DNA 酶→加入 R 型菌→注射入小鼠②R 型菌的 DNA+DNA 酶→加入 S 型菌→注射入小鼠③R 型菌+DNA 酶→高温加热后冷却→加入 S 型菌的 DNA→注射入小鼠④S 型菌+DNA 酶→高温加热后冷却→加入 R 型菌的 DNA→注射入小鼠以上 4 个实验中小鼠存活的情况依次是( )A.存活、存活、存活、死亡B.存活、死亡、存活、死亡C.死亡、死亡、存活、存活D.存活、死亡、存活、存活9.(2 分)亚硝酸盐可使 DNA 的某些碱基脱去氨基,碱基脱氨基后的变化如下:C 转变为 U(U 与 A 配对),A 转变为 I(I 为次黄嘌呤,与 C 配对)。现有一 DNA 片段如图,经亚硝酸盐作用后,若链①中的 A、C 发生脱氨基作用,经过两轮复制后其子代 DNA片断之一为( )A.B.C.D.10.(2 分)叶绿体的 DNA 能指导自身小部分蛋白质在叶绿体内的合成.下列叙述中错误第 2 页 | 共 13 页 的是( )A.叶绿体 DNA 能够转录B.叶绿体 DNA 是遗传物质C.叶绿体内存在核糖体D.叶绿体功能不受细胞核调控11.(2 分)某植物种群中,AA 个体点 16%,aa 个体占 36%,该种群随机交配产生的后代中 AA 个体百分比、A 基因频率和自交产生的后代中 AA 个体百分比、A 基因频率的变化依次为( )A.增大,不变;不变,不变B.不变,增大;增大,不变C.不变,不变;增大,不变D.不变,不变;不变,增大12.(2 分)如图表示人体内化学物质传输信息的 3 种方式.神经递质和甲状腺激素的传输方式依次是( )A.①②B.②③C.①③D.②①13.(2 分)人类 Rh 血型有 Rh+和 Rh﹣两种,分别由常染色体上显性基因 R 和隐性基因 r控制.Rh+的人有 Rh 抗原,Rh﹣抗原,Rh﹣的人无 Rh 抗原.若 Rh+胎儿的 Rh 抗原进入Rh﹣母亲体内且使母体产生 Rh 抗体,随后抗体进入胎儿体内则引起胎儿血液凝集和溶血;若这位 Rh﹣母亲又怀一 Rh+胎儿,下列对这两胎儿的相关基因型及血液凝集和溶血程度的分析中,正确的...

1、盘古文库是"C2C"交易模式,即卖家上传的文档直接由买家下载,本站只是中间服务平台,本站所有文档下载的收益归上传人(卖家)所有,作为网络服务商,若您的权利被侵害请及时联系右侧客服。

2、本站默认下载后的格式为 docx,pptx ,xlsx,pdf,zippsd等源文件。office等工具即可编辑!源码类文件除外。

3、如您看到网页展示的内容中含有'"133KU.COM"等水印,是因预览和防盗链技术需要对页面进行转换和压缩成图片所生成,文档下载后不会有该内容标识.

4、本站所有内容均由合作方上传,本站不对文档的完整性、权威性及其观点立场正确性做任何保证或承诺,文档内容仅供研究参考,付费前请自行鉴别。如您付费,意味着您自己接受本站规则且自行承担风险,本站不退款、不进行额外附加服务。

在点击下载本文档时,弹出的对话框中,选择“使用浏览器下载”不支持下载工具多线程下载!

部分浏览图可能存在变形的情况,下载后为高清文件,可直接编辑。

2008年高考生物试卷(江苏)(空白卷)

漫步者+ 关注
机构认证
内容提供者

该用户很懒,什么也没介绍

确认删除?
回到顶部