电脑桌面
添加盘古文库-分享文档发现价值到电脑桌面
安装后可以在桌面快捷访问

2008年高考生物试卷(全国卷Ⅰ)(空白卷)

2008年高考生物试卷(全国卷Ⅰ)(空白卷)_第1页
1/4
2008年高考生物试卷(全国卷Ⅰ)(空白卷)_第2页
2/4
2008年高考生物试卷(全国卷Ⅰ)(空白卷)_第3页
3/4
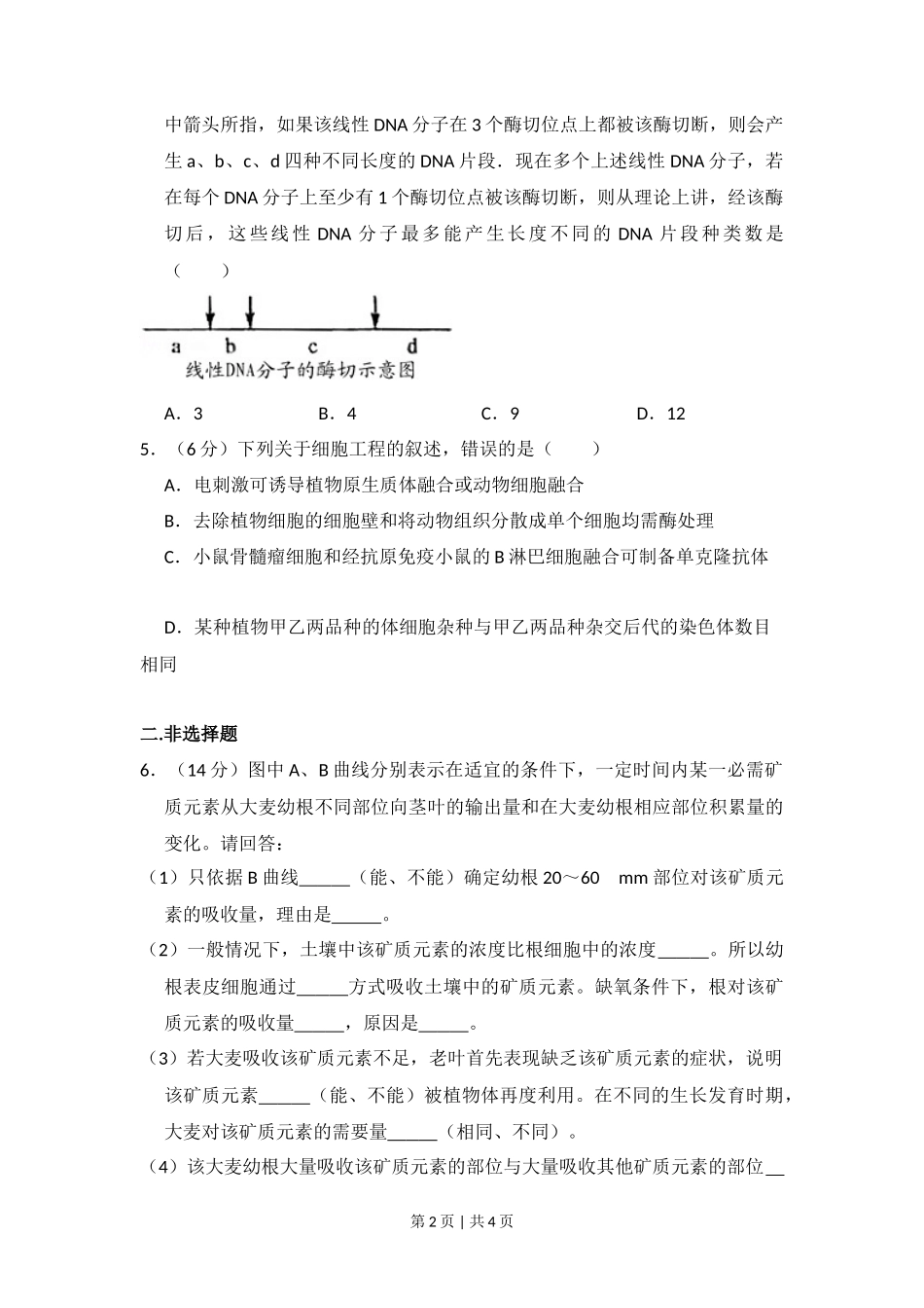
2008 年全国统一高考生物试卷(全国卷Ⅰ)一、选择题(本题共 5 小题,在每小题给出的四个选项中,只有一项是符合题目要求的.)1.(6 分)为了验证胰岛素具有降低血糖含量的作用,在设计实验方案时,如果以正常小鼠每次注射药物前后小鼠症状的变化为观察指标,则下列对实验组小鼠注射药物的顺序正确的是( )A.先注射胰岛素溶液,后注射葡萄糖溶液B.先注射胰岛素溶液,再注射胰高血糖素溶液C.先注射胰岛素溶液,后注射生理盐水D.先注射生理盐水,后注射胰岛素溶液2.(6 分)某水池有浮游动物和藻类两个种群,其种群密度随时间变化的趋势如图所示。若向水池中投放大量专食浮游动物的某种鱼(丙),一段时期后,该水池甲、乙、丙三个种群中仅剩一个种群。下列关于该水池中上述三个种群关系及变化的叙述,正确的是( )A.甲和丙既有竞争关系又有捕食关系,最终仅剩下甲种群B.甲和乙既有竞争关系又有捕食关系,最终仅剩下丙种群C.丙和乙既有竞争关系又有捕食关系,最终仅剩下甲种群D.丙和乙既有竞争关系又有捕食关系,最终仅剩下丙种群3.(6 分)下列关于细菌的叙述,错误的是( )A.硝化细菌能以 NH3,作为氮源和能源物质B.某些细菌可以利用光能因定 CO2合成有机物C.生长因子是某些细菌生长过程中需要额外补弃的营养物质D.含伊红和美蓝试剂的培养基不能用来签别牛奶中的大肠杆菌4.(6 分)已知某种限制性内切酶在一线性 DNA 分子上有 3 个酶切位点,如图第 1 页 | 共 4 页 中箭头所指,如果该线性 DNA 分子在 3 个酶切位点上都被该酶切断,则会产生 a、b、c、d 四种不同长度的 DNA 片段.现在多个上述线性 DNA 分子,若在每个 DNA 分子上至少有 1 个酶切位点被该酶切断,则从理论上讲,经该酶切后,这些线性 DNA 分子最多能产生长度不同的 DNA 片段种类数是( )A.3B.4C.9D.125.(6 分)下列关于细胞工程的叙述,错误的是( )A.电刺激可诱导植物原生质体融合或动物细胞融合B.去除植物细胞的细胞壁和将动物组织分散成单个细胞均需酶处理C.小鼠骨髓瘤细胞和经抗原免疫小鼠的 B 淋巴细胞融合可制备单克隆抗体D.某种植物甲乙两品种的体细胞杂种与甲乙两品种杂交后代的染色体数目相同 二.非选择题6.(14 分)图中 A、B 曲线分别表示在适宜的条件下,一定时间内某一必需矿质元素从大麦幼根不同部位向茎叶的输出量和在大麦幼根相应部位积累量的变化。请回答:(1)只依据 B 曲线 (能、不能)确定幼根 20~60 mm 部位对该矿质元素的吸收量,理由是 。(2)一般情况下,土壤中该矿质元素的浓度比根细胞中的浓度 。所以幼根表皮细胞通过 方式吸收土壤中的矿质元素。缺氧条件下,根对该矿质元素的吸收量 ,原因是 。(3)若大麦吸收该矿质元素不足,老叶首先表现缺乏该矿质元素的症状,说明该矿质元素 (能、不能)被植物体再度利用。在不同的生长发育时期,大麦对该矿质元素的需要量 (相同、不同)。(4)该大麦幼根大量吸收该矿质元素的部位与大量吸收其他矿质元素的部位 第 2 页 | 共 4 页 (相同、不同),该部位称为 。7.(10 分)肌肉受到刺激会产生收缩,肌肉受刺激前后肌细胞膜内外的电位变化和神经纤维的电位变化一样。现取两个新鲜的神经一肌肉标本,将左侧标本的神经搭在右侧标本的肌肉上,此时神经纤维与肌肉细胞相连接(实验期间用生理盐水湿润标本),如图所示。图中②、④指的是神经纤维与肌细胞之间的接头,此接头与突触结构类似。刺激①可引起右肌肉收缩,左肌肉也随之收缩。请回答:(1)①、②、③、④中能进行兴奋传递的是 (填写标号);能进行兴奋传导的是 (填写标号)。(2)右肌肉兴奋时,其细胞膜内外形成的 电流会对③的神经纤维产生 作用,从而引起③的神经纤维兴奋。(3)直接刺激③会引起收缩的肌肉是 。8.(18 分)某自花传粉植物的紫苗(A)对绿苗(a)为显性,紧穗(B)对松穗(b)为显性,黄种皮(D)对白种皮(d)为显性,各由一对等位基因控制。假设这三对基因是自由组合的。现以绿苗紧穗白种皮的纯合品种作母本,以紫苗松穗黄种皮的纯合...

1、盘古文库是"C2C"交易模式,即卖家上传的文档直接由买家下载,本站只是中间服务平台,本站所有文档下载的收益归上传人(卖家)所有,作为网络服务商,若您的权利被侵害请及时联系右侧客服。

2、本站默认下载后的格式为 docx,pptx ,xlsx,pdf,zippsd等源文件。office等工具即可编辑!源码类文件除外。

3、如您看到网页展示的内容中含有'"133KU.COM"等水印,是因预览和防盗链技术需要对页面进行转换和压缩成图片所生成,文档下载后不会有该内容标识.

4、本站所有内容均由合作方上传,本站不对文档的完整性、权威性及其观点立场正确性做任何保证或承诺,文档内容仅供研究参考,付费前请自行鉴别。如您付费,意味着您自己接受本站规则且自行承担风险,本站不退款、不进行额外附加服务。

在点击下载本文档时,弹出的对话框中,选择“使用浏览器下载”不支持下载工具多线程下载!

部分浏览图可能存在变形的情况,下载后为高清文件,可直接编辑。

2008年高考生物试卷(全国卷Ⅰ)(空白卷)

漫步者+ 关注
机构认证
内容提供者

该用户很懒,什么也没介绍

确认删除?
回到顶部