五年级上学期语文单元知识梳理-学霸
五年级上学期语文彩色一课一贴
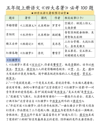
五年级上册语文《四大名著》必考 100 题★四升五语文暑假预习必背★题目著作朝代作者相关故事(3 个)草船借箭 《三国演义》 元末明初罗...
五年级上学期语文必背资料
五年级(上册)课内必背 第一单元 第 1 课《白鹭》 郭沫若 白鹭lù是一首精巧的诗。 色素的配合,身段的大小,一切都很适宜。 白鹤...
五年级上册语文必备内容早读晚默每日早读第一天课文《白鹭》作者:郭沫若那雪白的蓑毛,那全身的流线型结构,那铁色的长喙,那青色的脚,增...
五年级上学期语文1-8单元梳理+专项
五年级上学期语文1-8单元考点归纳
五年级上学期语文《课内阅读》1-8单元常考经典练习密卷,考前提分必备
1.白鹭2 落花生3 桂花雨生字注音音序部首结构组词组词宜鹤嫌朱嵌框匣哨恩韵生字注音音序部首结构组词组词亩播浇吩咐亭榨慕矮生字注音音序...
- 1 -五年级语文(上)按课文内容填空及相关拓展考查第 1、2 单元(以下内容常考形式:填空、选择、判断)一.《白鹭》1.有关白鹭的古...
第 1 页 共 19 页五年级上册语文期中考试复习资料(1-4 单元)重点考点知识点归纳大合集(19 页)白鹭:精巧一、人物、事物特点:☆花...
第 1 页 共 10 页五年级语文上册期中(1-4 单元)课文梳理一、课文内容回顾。1.《白鹭》本文描写了白鹭的 和,表达了作者对白鹭的之...
五上语文期中复习重点·句子专项(1-4 单元)第一单元专项训练——句子训练题班级:_________姓名:__________1.按要求完成下面的句子练习...
五年级上学期英语(人教PEP)课文知识预习+巩固练习(小杨老师)
五年级上册英语重点知识梳理训练Unit 1 What’s he like?单词:___________ 老 的_____________ 年 轻 的______________ 滑 稽...
五年级英语上册单元知识点梳理卷五年级英语上册单元知识点梳理卷五年级英语上册单元知识点梳理卷五年级英语上册单元知识点梳理卷五年级英语...
1111111111111111111111111111
一、重点词汇2.年轻的;岁数不大的1.老的;年纪大的3.滑稽的;可笑的4.体贴的;慈祥的;宽容的 5.要求严格的;严厉的6.有礼貌的;客气的7....
五年级上学期英语(人教PEP)《1-6单元重难考点梳理表》,附详解知识卷共24页
辽宁省数学中考试题和答案219
哔哩哔哩网红博主「佳能同学会」作品高质量备份打包833
红色中式升学宴手机海报邀请函海报694
全国各省高考地理(按省份分类)2008-2025真题和答案996
深度技术 Ghost XP SP3 全新系统下载2630页
63套森林防火宣传PPT模板打包下载7150页
辽宁省数学中考试题和答案2190页
哔哩哔哩网红博主「佳能同学会」作品高质量备份打包8330页
哔哩哔哩「糖果果Candy」作品高质量备份打包4720页
B站「阿猫」作品高质量备份打包5520页
