电脑桌面
添加盘古文库-分享文档发现价值到电脑桌面
安装后可以在桌面快捷访问

瑞安市总部经-文库-济大楼工程施工监理规划(文档)--监理规划

瑞安市总部经-文库-济大楼工程施工监理规划(文档)--监理规划_第1页
1/35
瑞安市总部经-文库-济大楼工程施工监理规划(文档)--监理规划_第2页
2/35
瑞安市总部经-文库-济大楼工程施工监理规划(文档)--监理规划_第3页
3/35
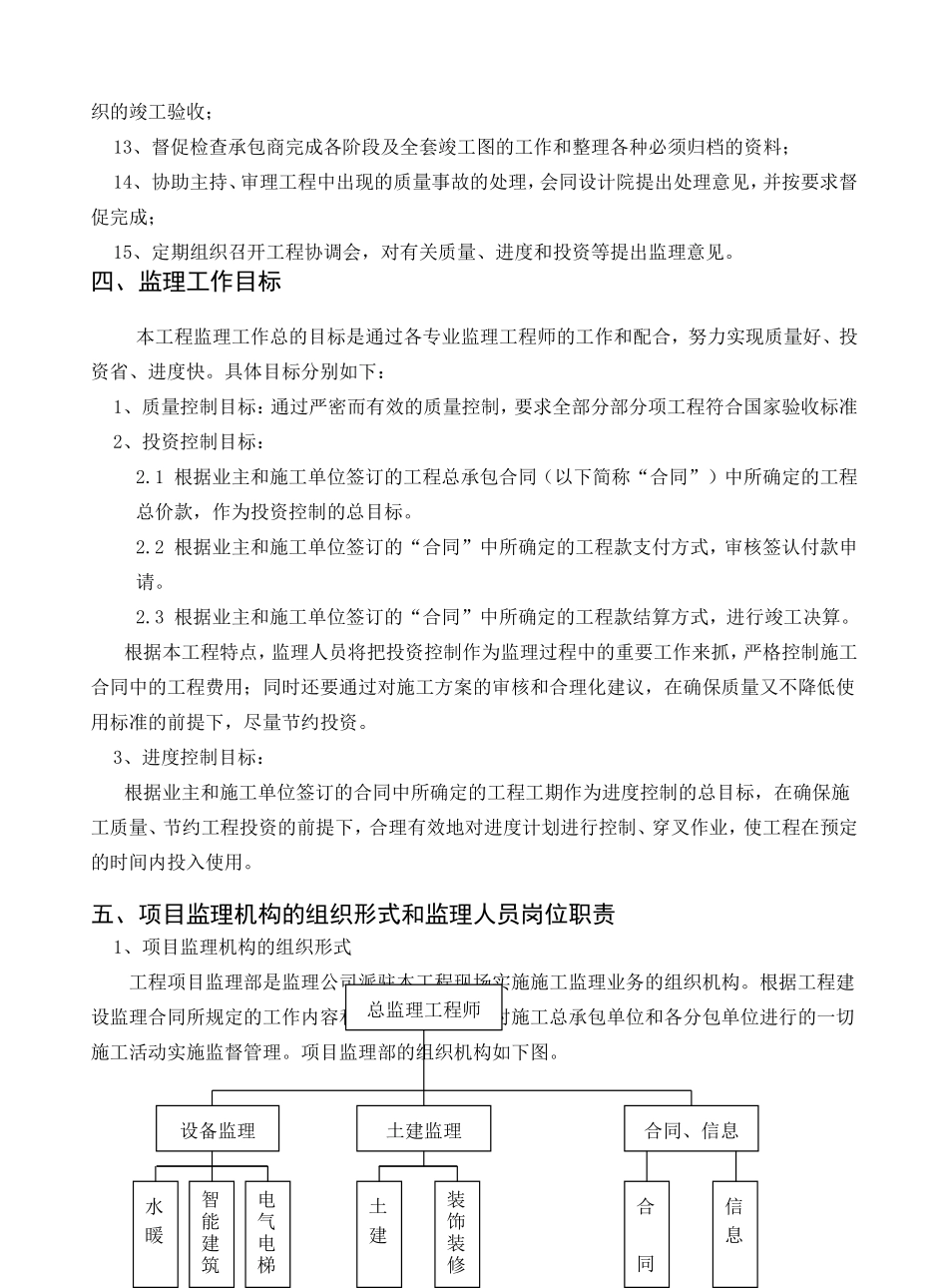
工程施工监理规划工程施工监理规划是具体指导项目监理机构实施工程施工监理工作的重要文件,是各专业监理工程师编写施工监理细则、开展施工监理工作的基础。本规划分工程项目概况、监理工作范围和内容、监理工作目标、监理工作依据、项目监理机构的组织形式和监理人员岗位职责项目监理机构与各参建单位的工作关系、监理工作方法及措施、施工监理的主要工作程序、监理工作制度、监理人员工作守则、监理设施和现场安全及文明施工监理控制等部分阐述。一、工程项目概况1、工程名称: 瑞安市总部经济大楼2、建设地点:瑞安经济开发区发展区(北片)3、工程类型和特点:本工程结构形式为框架-剪力墙结构,结构安全等级二级,基础设计等级甲级,抗震设防裂度 6 度,抗震等级三级。甲类核六级的平战结合人防地下室,平时为地下停车库,战时为人员掩蔽场所。混凝土强度等级:人防地下室基础梁、底板、承台及外墙 C30,有抗渗要求。1#楼混凝土强度一~三层柱和墙为 C40,四~八层柱和墙 C35, 九~十五层柱和墙 C30,梁、板砼强度全部为 C30,构造柱、圈梁、过梁 C20。2#楼混凝土强度一~三层柱和墙为C50, 四~八层柱和墙 C45, 九~十四层柱和墙 C40, 十五~十九层柱和墙 C35, 二十层~顶层柱和墙 C30,梁、板砼强度全部为 C30,构造柱、圈梁、过梁 C20。本工程采用钻孔灌注桩,桩径φ800 桩数量 111 根,桩径 φ700 桩数量 147 根,桩径 φ600 桩数量 319 根,共计:577 根。4、工程规模:工程建筑面积 54572㎡,其中地上 45592㎡,地下一层 8980㎡,建筑基底面积2692㎡;框剪结构, 1#楼地上 15 层,占地面积 1715㎡,地上建筑面积 22933㎡,建筑高度为57.3m; 2#楼地上 25 层,占地面积 977㎡,地上建筑面积 22659㎡,建筑高度为 94.8m。5、建设单位:瑞安市经济开发区发展总公司,6、监理单位:浙江江南工程管理股份有限公司7、设计单位:中国市政工程华北设计研究总院8、施工单位:浙江省建工集团有限责任公司9、勘察单位:浙江省工程物探勘察院二、监理工作依据1、国家颁布的有关法律、法规,《建设工程监理规范》(GB50319-2000)和地方建设行政主管部门有关建设监理的法律、条例和规定等;2、业主与承包商依法签订的工程施工承包合同和协议;13、业主与监理单位签订的建设监理委托合同(或协议);4、经上级有关部门批准的项目可行性研究报告、项目建议书、初步设计及批复、概预算书、建设计划、设计施工图纸(包括修改图和设计变更通知)和说明、施工图审查批准书地质勘察报告等有关技术文件;5、国家和地方现行建筑安装工程质量检验评定标准及施工验收规范和工程质量检验评定标准;6、当地现行的预算定额,取费标准及有关的建设管理办法;7、为本工程制订的有关技术文件及规定。三、监理工作范围和内容本工程监理为施工阶段监理,监理范围为建筑、安装、装饰装修工程、设备安装和调试工程,具体内容如下:1、参与施工招标工作,协助业主与承包商编写开工报告、办理有关手续;2、协助业主审查承包商选择的分包商;3、审查承包商编制的施工组织设计、施工方案及施工进度计划,并监督检查其实施;4、审查承包商或业主提供的材料和设备清单及其所列的规格与质量;5、督促检查承包商严格执行合同,严格按照国家和地方技术规范、标准以及设计图纸文件要求进行施工和安装活动,检查施工过程中的主要部位、环节以及隐蔽工程的施工验收签证,控制工程质量;6、对于用于工程的主要材料、构件的出厂合格证、材料检测单等进行核定,如发现不实之处,有权责成承包商(并指定检验单位)对材质进行再检验,防止不合格的材料构件用于工程;7、检查工程采用的主要设备及关键材料是否符合设计文件和标书所规定的厂家、型号和规格以及质量标准;8、核验承包商所作的工程进度、签收检查承包商填报的旬、月、季等报表,随时提出监理意见,控制工程进度计划;9、对于设计修改和技术洽商,提出监理意见,请设计单位确认;10、根据建筑安装工程施工合同协议的付款规定,以及监理工程师对工程质量、数量的核定,签发付款凭证;11、监督检查文明施工及安全防护措施;12...

1、盘古文库是"C2C"交易模式,即卖家上传的文档直接由买家下载,本站只是中间服务平台,本站所有文档下载的收益归上传人(卖家)所有,作为网络服务商,若您的权利被侵害请及时联系右侧客服。

2、本站默认下载后的格式为 docx,pptx ,xlsx,pdf,zippsd等源文件。office等工具即可编辑!源码类文件除外。

3、如您看到网页展示的内容中含有'"133KU.COM"等水印,是因预览和防盗链技术需要对页面进行转换和压缩成图片所生成,文档下载后不会有该内容标识.

4、本站所有内容均由合作方上传,本站不对文档的完整性、权威性及其观点立场正确性做任何保证或承诺,文档内容仅供研究参考,付费前请自行鉴别。如您付费,意味着您自己接受本站规则且自行承担风险,本站不退款、不进行额外附加服务。

在点击下载本文档时,弹出的对话框中,选择“使用浏览器下载”不支持下载工具多线程下载!

部分浏览图可能存在变形的情况,下载后为高清文件,可直接编辑。

瑞安市总部经-文库-济大楼工程施工监理规划(文档)--监理规划

莲生六十一+ 关注
机构认证
内容提供者

该用户很懒,什么也没介绍

确认删除?
回到顶部