电脑桌面
添加盘古文库-分享文档发现价值到电脑桌面
安装后可以在桌面快捷访问

大学城监理规-文库-划(文档下载)--监理规划

大学城监理规-文库-划(文档下载)--监理规划_第1页
1/27
大学城监理规-文库-划(文档下载)--监理规划_第2页
2/27
大学城监理规-文库-划(文档下载)--监理规划_第3页
3/27
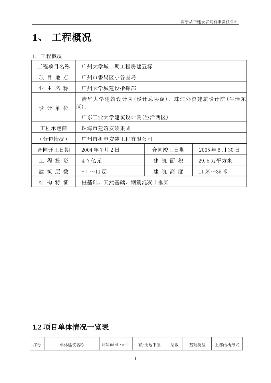
南宁品正建设咨询有限责任公司1、 工程概况1.1 工程概况工程项目名称广州大学城二期工程房建五标项 目 地 点广州市番禺区小谷围岛业 主 名 称广州大学城建设指挥部设 计 单 位清华大学建筑设计院(设计总协调)、珠江外资建筑设计院(生活东区)、广东工业大学建筑设计院(生活西区)工程承包商珠海市建筑安装集团(分包情况)广州市机电安装工程有限公司合同开工日期2004 年 7 月 2 日合同竣工日期2005 年 6 月 30 日工 程 投 资4.7 亿元建 筑 面 积29.5 万平方米建 筑 层 数-1~11 层建 筑 高 度11 米~35 米结 构 特 征 桩基础、天然基础、钢筋混凝土框架1.2 项目单体情况一览表序号单体建筑名称建筑面积(m2)有/无地下室层数基础类型上部结构形式1 南宁品正建设咨询有限责任公司1研究生食堂4978.00 无2管桩基础框架结构2本科生食堂11329.00 无2管桩基础框架结构3东区二期学生食堂7638.00 无2管桩基础框架结构4本科生公寓 11#(生活东区)14692.00 无7管桩基础框架结构5本科生公寓 12#(生活东区)15019.50 无7天然基础框架结构6本科生公寓 13#(生活东区)12895.00 无7天然基础框架结构7服务中心1800.00 无1天然基础框架结构8储蓄所、邮政所、派出所、街道办事处720.00 无2天然基础框架结构9本科生公寓 1#(生活西区)8992.00 无7管桩基础框架结构10本科生公寓 2#(生活西区)10349.00 无7管桩基础框架结构11本科生公寓 3#(生活西区)12491.95 无7管桩基础框架结构12本科生公寓 4#(生活西区)14664.00 无7管桩基础框架结构13本科生公寓 5#(生活西区)12811.80 无7管桩基础框架结构14本科生公寓 6#(生活西区)12811.80 无7管桩基础框架结构15本科生公寓 7#(生活西区)15364.15 有(2552.35㎡)7管桩基础框架结构16本科生公寓 8#(生活西区)15364.15 有(2552.35㎡)7管桩基础框架结构17本科生公寓 9#(生活西区)15364.15 有(2552.35㎡)7管桩基础框架结构18研究生宿舍 10#(生活西区)12385.67 有(2151.67㎡)7管桩基础框架结构19研究生宿舍 11#(生活西区)12385.67 有(2151.67㎡)7管桩基础框架结构20研究生宿舍 12#(生活西区)12385.67 有(2151.67㎡)7管桩基础框架结构21研究生宿舍 13#(生活西区)12895.00 无7管桩基础框架结构22研究生宿舍 14#(生活西区)10975.00 无7管桩基础框架结构23研究生宿舍 16#(生活西区)5715.90 无7管桩基础框架结构24博士后公寓 A 栋3259.40 无11管桩基础框架结构25博士后公寓 B 栋3259.40 无11管桩基础框架结构26博士后公寓 C 栋3259.40 无11管桩基础框架结构27教师公寓 B 栋12688.80 无11管桩基础框架结构28教师公寓 C 栋9952.06 无11管桩基础框架结构29医疗保健中心7585.00 无4管桩基础框架结构1.3 工程特点1.3.1 工程规模大 本工程有 27 栋单位工程,总建筑面积 29.5 万平方米,是生活区一期的两倍多,要在2 南宁品正建设咨询有限责任公司一年的时间内完成如此巨大的工程量,必须有高度的组织管理系统,需要耗费大量的资源。1.3.2 结构复杂从基础类型看,有天然基础、预制管桩基础,有地下室及人防工程;从建筑层数看,有一、二层的低层建筑,也有七层的多层建筑,更有 11 层的小高层,从建筑造型来看,各单体形态各异,除方体以外,还有异形体;因此在高程控制、结构施工,均需对图纸非常熟悉,事前、事中控制要有效。1.3.3 质量要求高对一般性建筑要求达到广州市优良工程标准,对标志性建筑(如食堂)要达到广东省优良工程标准,在一年的时间里,要保证如此高的标准,就必须组织高技术的施工班组,坚持以样板引路,严格检查和验收。1.3.4 工期紧 虽然有一年左右的工期,但在如此大的规模情况下,工期仍然紧张,其中的不利因素有:1)七、八月份在广东省是雨季,而这段时间又必须完成从打桩到基础工程,特别是地下室工程;2)九月至明年的元月是高校的教学期,在此期间正值结构施工的高峰期,施工时间受到较大的限制,不能像第一期那样日夜赶工;3)在装修施工阶段,又有一个春节的时间空档,前后大约会影响 20~30 天的...

1、盘古文库是"C2C"交易模式,即卖家上传的文档直接由买家下载,本站只是中间服务平台,本站所有文档下载的收益归上传人(卖家)所有,作为网络服务商,若您的权利被侵害请及时联系右侧客服。

2、本站默认下载后的格式为 docx,pptx ,xlsx,pdf,zippsd等源文件。office等工具即可编辑!源码类文件除外。

3、如您看到网页展示的内容中含有'"133KU.COM"等水印,是因预览和防盗链技术需要对页面进行转换和压缩成图片所生成,文档下载后不会有该内容标识.

4、本站所有内容均由合作方上传,本站不对文档的完整性、权威性及其观点立场正确性做任何保证或承诺,文档内容仅供研究参考,付费前请自行鉴别。如您付费,意味着您自己接受本站规则且自行承担风险,本站不退款、不进行额外附加服务。

在点击下载本文档时,弹出的对话框中,选择“使用浏览器下载”不支持下载工具多线程下载!

部分浏览图可能存在变形的情况,下载后为高清文件,可直接编辑。

大学城监理规-文库-划(文档下载)--监理规划

莲生六十一+ 关注
机构认证
内容提供者

该用户很懒,什么也没介绍

确认删除?
回到顶部