冲桩工质量技术交底本表一式两份,项目部自存一份,资料室归档一份施工单位广东省基础工程公司工程名称广州大学城道路工程组团四标施工部位...
重庆大学城科技大道北线道路工程---------------监理规划第一章 工程项目概况一、工程名称:重庆大学城科技大道北线道路工程二、工程地点...
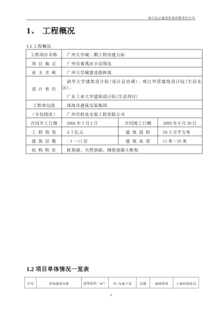
南宁品正建设咨询有限责任公司1、 工程概况1.1 工程概况工程项目名称广州大学城二期工程房建五标项 目 地 点广州市番禺区小谷围岛业 ...
重庆师范大学大学城校区教职工住宅小区 6 号、69 号楼工程(6#楼消防车道工程)施工组织设计编制单位:重庆乘尚建筑工程有限公司编制日...
第一部分 项目简单描述一、引言“大学城”作为一种高等教育现象,率先出现在英美等一些高等教育发达的国家。通常指的是大学发展过程中,大...
辽宁省数学中考试题和答案219
哔哩哔哩网红博主「佳能同学会」作品高质量备份打包833
红色中式升学宴手机海报邀请函海报694
全国各省高考地理(按省份分类)2008-2025真题和答案996
深度技术 Ghost XP SP3 全新系统下载2630页
63套森林防火宣传PPT模板打包下载7150页
辽宁省数学中考试题和答案2190页
哔哩哔哩网红博主「佳能同学会」作品高质量备份打包8330页
哔哩哔哩「糖果果Candy」作品高质量备份打包4720页
B站「阿猫」作品高质量备份打包5520页
