现在到处都流行跳广场舞,那么中老年人跳广场舞的好处有哪些呢?以下网大厨艺小编为大家做了详细介绍。跳广场舞的四大好处:一:维护家庭稳...
到了晚上,很多中老年人开始在广场上跳舞,那么什么是中老年广场舞呢?中老年广场舞你知多少?为了满足大家的好奇心,下面大厨艺小编就来为...
说起来广场舞真是让人又爱又恨,距离广场近的朋友们可能会觉得扰民,但是在广场上锻炼的人会跳的很开心,老年人很多都喜欢跳广场舞,冬天跳...
老人声带息肉是耳鼻喉科最常见的疾病之一,常引发声音嘶哑,多由于发声方式不当或者过度使用声带引起,声带息肉不是突然冒出来的,他有一个...
老人常跳广场舞有哪些好处?近年来不少老年人喜欢上了跳广场舞,也就是健身舞,不管是在白天还是夜晚,在偌大的广场上,与其他人一起翩翩起...
“你是我的小呀小苹果,怎么爱你都不闲多……”每当华灯初上,全国各地的广场、公园里都会响起欢歌劲曲,许多老人随着节拍跳起广场舞。简洁...
广场舞几乎可以说是全民健身运动,深受中老年朋友欢迎,特别是缺乏娱乐的中老年人,晚饭之后的广场,公园到处可见广场舞的队伍。但是老人保...
现在跳广场舞成了一种普遍的现象,也是老年人或者是中年人晚饭后的一种娱乐项目,有一个问题就是广场舞是在什么时间跳,最佳或是选择什么样...
概述时间:5月底地点:深蓝广场-凤竹里人数:100-150人内容:签约、宣讲、秀演调性:尊贵、愉悦、气氛活动色调 I Color System蓝,取自...
目录第一章 概述....................................................................3第二章 技术方案................................
目录第一章 概述....................................................................3第二章 技术方案................................
目录第一章 工程概况及设计要求......................................................2第二章 施工工艺及进度计划......................
目录第一章 工程施工测量............................................................2第二章 钢结构及膜结构安装测量..................
市政工程技术交底-广场铺装市政路桥 2009-12-14 09:03:18 阅读 116 评论 1 字号:大中小 1 适用范围适用于大型天然石材、人工合成...
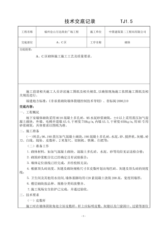
技术交底记录 TJ1.5工程名称福州仓山万达商业广场工程施工单位中国建筑第二工程局有限公司交底部位A、C 区工序名称砌体交底提要:A、C ...
技术交底记录 TJ1.5工程名称福州仓山万达商业广场工程施工单位中国建筑第二工程局有限公司交底部位售楼处 A9工序名称砌体结构交底提要:...
表 C1-3 技 术 交 底 记 录工 程 名 称秦皇岛世纪港湾商业广场交底日期2025-9-4施工单位海南昶辰建筑工程有限公司分项工程名称护...
技 术 交 底 记 录 2004 年 月 日 鲁建 5-1工程名称 嘉恒商务广场 D 座分部工程装饰工程分项工程名称: 混凝土基础垫层交底...
施工技术交底工程名称张家口市月星国际家居建材广场东区交底部位3 层一段梁、板、柱、楼梯施工单位北京牛建建筑集团一分公司交底日期2010...
技 术 交 底 记 录鲁 JJ-005 工程名称青岛李沧宝龙城市广场 1-4#楼施工单位中建三局第三建设工程有限责任公司交底部位主体结构工序...
辽宁省数学中考试题和答案219
哔哩哔哩网红博主「佳能同学会」作品高质量备份打包833
红色中式升学宴手机海报邀请函海报694
全国各省高考地理(按省份分类)2008-2025真题和答案996
深度技术 Ghost XP SP3 全新系统下载2630页
63套森林防火宣传PPT模板打包下载7150页
辽宁省数学中考试题和答案2190页
哔哩哔哩网红博主「佳能同学会」作品高质量备份打包8330页
哔哩哔哩「糖果果Candy」作品高质量备份打包4720页
B站「阿猫」作品高质量备份打包5520页
