目录第一章 指导思想与设计思路......................................................2第二章 脚手架搭设之前准备工作..................
目录第一章 工程概况................................................................2第二章 大横杆的计算............................
目录第一章 工程概况................................................................2第二章 设计方案................................
目录第一章 编制依据................................................................2第二章 工程概况................................
目录第一章 方案设计概况............................................................2第二章 脚手架材质要求..........................
目录第一章 工程概况................................................................2第二章 第外脚手架方案选择......................
目录第一章 安全施工组织设计........................................................5第二章 施工现场临时用电组织设计(见安全控制...
目录第一章 指导思想与设计思路......................................................2第二章 脚手架搭设之前准备工作..................
目录第一章 工程概况................................................................2第二章 搭设方案................................
目录第一章 指导思想与设计思路......................................................2第二章 脚手架搭设之前准备工作..................
目录第一章 编制依据................................................................2第二章 工程概况及设计思路......................
目录第一章 脚手架设计..............................................................2第二章 构造要求................................
目录第一章 工程概况................................................................2第二章 搭设材料................................
目录第一章 脚手架的搭设............................................................2第二章 脚手架的检查与验收......................
目录第一章 编制依据................................................................2第二章 工程概况................................
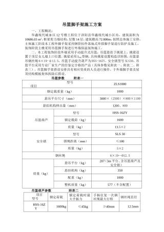
吊篮脚手架施工方案一、工程概况:华鑫现代城 B 区 12 号楼工程位于济阳县华鑫现代城小区内,建筑面积为10686.03 m2,框架剪力墙结构...
满堂脚手架搭设施工方案一、工程概况本工程大楼首层高 5.0m,二~五层层高 4.0m,其中大堂上空局部层高为 9.0m,7.7m。根据现场实际情况...
编号:SZ - 0 7-JSFA-08 深圳游泳跳水馆工程脚手架施工方案中 建 一 局 ( 集 团 ) 二零零一年三月 审批: 审核: 编制:...
脚手架搭设施工方案一、编制依据:建筑施工安全施工标准 JGJ59—99,建筑施工高处作业安全技术规范 JGJ80—91,密目式安全网 GB16909—1...
荣盛地产大厦脚手架搭设方案一、编制依据:编写方案的依据的法律、法规、标准、规范及文件图纸等。二、⒈荣盛地产大厦为钢筋混凝土框剪结构...
辽宁省数学中考试题和答案219
哔哩哔哩网红博主「佳能同学会」作品高质量备份打包833
红色中式升学宴手机海报邀请函海报694
全国各省高考地理(按省份分类)2008-2025真题和答案996
深度技术 Ghost XP SP3 全新系统下载2630页
63套森林防火宣传PPT模板打包下载7150页
辽宁省数学中考试题和答案2190页
哔哩哔哩网红博主「佳能同学会」作品高质量备份打包8330页
哔哩哔哩「糖果果Candy」作品高质量备份打包4720页
B站「阿猫」作品高质量备份打包5520页
