帐 簿 启 用 及 接 交 表机 构 名 称印 鉴帐 簿 名 称 总 账 (第 册)帐 簿 编 号帐 簿 页 数 本帐簿共计 页(...
借方合计:借方合计贷方合计借方合计 - - - - 贷方合计:现金银行存款 - 借贷差额: - 凭证编号凭证编号凭证编号现金银行存款原材...
盈亏平衡分析基本资料销售单价2700销量边际贡献固定成本利润00 1,000,000.00 -1,000,000.00 单位可变成本:190035002800000 1,000,000....
第 1 页,共 4 页应收帐款帐龄分析分级表序号经济内容合同编号及经手人应收款总额合同期内总额应计提的经手编号进入预警期到期最后通牒...
(一) 应收账款登记表 年度日 期科 目厂商名称摘 要金 额冲转日期采购单号 码进库单号 码备 注月日月日审 核: 制 表 :(二)...
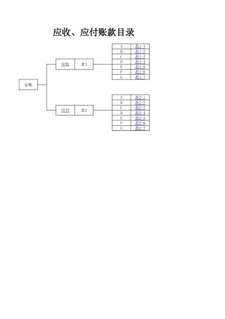
应收、应付账款目录ABCDEFG总账ABCDEFG表1-1表1-2表1-3应收表1表1-4表1-5表1-6表1-7表2-1表2-2应付表2表2-3表2-4表2-5表2-6表2-7应收账款总...
银行存款余额调节表 年 月 日 - 调整后余额 - 调整后余额 - 日期摘 要日期摘 要合 计 - - 合 计 - - 编制单位: 银行帐...
银行月度会计报表资产负债表(银行类)单位:元项 目行次项 目 流动资产:— 流动负债:— 现金及银行存款1 短期存款49 贵金属2 短...
年凭证对方科目借方贷方余额月日字号亿 千 百 十 万 千 百 十 元 角 分 亿 千 百 十 万 千 百 十 元 角 分亿 千 百...
现金流量表10/30/2009 单位:元 项目行次 金额 一、经营活动产生的现金流量:销售商品、提供劳务收到的现金:1 124,999,006.99 收到...
数量金额式明细账本账页数本户页数年摘 要借 方贷 方结 存稽页数量单价金 额数量单价金 额数量单价金 额核月 日 最高存量________...
事业单位会计报表二00 年 月单 位 名 称:编 报 时 间:单 位 负 责 人:分 管 领 导:编 报 单 位:编 表 人:事业...
销售预算(表一) 单位:元季度1234全年预计销售量(件)甲产品8001000120010004000乙产品50075010007503000预计销售价格甲产品6565656565...
年工商企业年度基层会计报表资产负债表纳税人名称:黑龙江露西国际商务信息咨询有限公司12/31/2008单位:元资 产年初数期末数负债及所有者...
项目财务现金流量表单位:万元投资额项目经济效益计算分析期(年)11250100100一、现金流入59201184012417(一)产品销售收入5920118401184...
流动资金贷款额度测算:销售收入:5284.8单位 :万元销售成本:4731.0期初应收账款余额:0.0应收账款周转天数:17.77 期末应收账款余额:...
库 存 商 品 明 细 账类别 品名 规格 年摘要借方月日数量单价金额购进其他千百十万千百十元角分凭证号过 次 页存 商 品 明 ...
考勤表单位:月份单位:天日期出勤统计星期 一二三四五六日一二三四五六日一二三四五六日休息 请假 病休 出勤1老虎上午 √ ×√¤√...
序号12345611.107836432201566350780343038993817424.60061.2当期借款76104013318201141560570780 001.32260386103164677225316255651.600...
2011/1/12011/1/312011 年1 月家庭开支本月收入本月生活费项目金额收入日期项目购入金额工资(净收益)食品费用合计0日常用品合计0教育、...
辽宁省数学中考试题和答案219
哔哩哔哩网红博主「佳能同学会」作品高质量备份打包833
红色中式升学宴手机海报邀请函海报694
全国各省高考地理(按省份分类)2008-2025真题和答案996
深度技术 Ghost XP SP3 全新系统下载2630页
63套森林防火宣传PPT模板打包下载7150页
143套高考PPT模板免费打包下载4300页
辽宁省数学中考试题和答案2190页
哔哩哔哩网红博主「佳能同学会」作品高质量备份打包8330页
哔哩哔哩「糖果果Candy」作品高质量备份打包4720页
