地下卷材防水工程施工质量监理实施细则第一章 工程概况和特点第二章 监理实施细则1、预控(1)卷材防水施工前应具备的基本条件1)上道工...
3.8 地下卷材防水工程施工质量监理实施细则封面(备)目 录3.8.1 工程概况和特点………………………………………………………3.8.2 监...
0131 地下聚氨酯涂膜防水涂料冷作业工程监理实施细则依据标准:《建筑工程施工质量验收统一标准》GB50300-2001《建筑地基基础工程施工质量...
地下给排水监理细则神华宁夏煤业集团煤基烯烃项目 (公用工程)给排水监理实施细则 编 制: 批 准: 2008 年 7 月目 录1. 工程...
中山大学肿瘤防治中心二期工程-地下放疗中心锚杆工程监理细则编制人: 编制日期: 审 核: 审核日期: 批 准: 批准日期: 广州珠...
地下防水监理细则一、 工程概况及编制依据本工程为南京金贸置业有限公司金宇房地产开发公司筹建,华森建筑设计顾问公司设计。位于鼓楼区南...
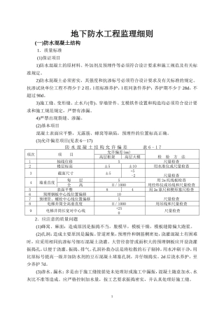
地下防水混凝土工程施工质量监理实施细则第一章 工程概况和特点第二章 监理实施细则1、混凝土配合比防水混凝土的配合比,应符合下列规定...
深圳市中行建设监理有限公司 监理实施细则 A/0 版 工程质量监理实施细则(范本)一、工程概况1、建设单位:(业主单位名称) 2、设计...
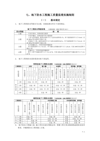
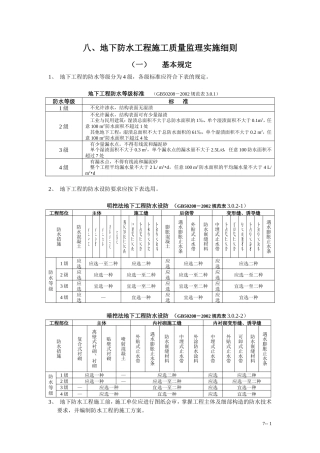
八、地下防水工程施工质量监理实施细则(一)基本规定1、 地下工程的防水等级分为 4 级,各级标准应符合下表的规定。 地下工程防水等级...
七、地下防水工程施工质量监理实施细则(一)基本规定1、 地下工程的防水等级分为 4 级,各级标准应符合下表的规定。 地下工程防水等级...
地下防水工程监理细则一、 工程概况二、监理依据1、GB50208-2002 地下防水工程质量验收规范2、GB50108-2001 地下工程防水技术规范三、质...
地下防水工程监理细则(一)防水混凝土结构 1.质量标准 (1)保证项目 1)防水混凝土的原材料、外加剂及预埋件等必须符合设计要求和施工规范...
地下防水工程监理细则质量标准质量标准一. 依据标准 GB50208-2002《地下防水工程质量验收规范》 GB50108-2001《地下工程防水技术规范》...
地下防水工程监理实施细则编制:审批:河北三元建设监理有限责任公司沧州阿尔卡迪亚新儒苑项目监理部一、专业工程特点防水等级和设防要求;...
世纪花园 B2 组团世纪花园 B2 组团地下防水工程监理实施细则编制:审批:青岛昌隆建设咨询有限公司世纪花园 B2 组团地下防水工程监理...
地下防水工程监理实施细则编制:审批:河北三元建设监理有限责任公司哈院项目监理部一、专业工程特点地下防水等级为一级,设防做法参 88J6...
、地下防水工程监理实施细则编制: 审批: 、2006 年 4 月 地下防水工程监理实施细则目 录1. 目的2. 依据文件3. 术语4. 基本要求...
编号:编制:批准: 地下防水工程监理实施细则地下防水工程监理实施细则 一.监理工作的依据1.《建设工程监理规程》(DBJ01-41-2002)2...
目录1. 专业工程概况2. 人防专业工程的特点3. 监理工作依据4. 监理工作流程5. 监理工作控制要点及目标值6. 监理工作方法和措施 人防...
编号:11 工 程地 下 车 库 结 构 工 程监理实施细则 编制人: 批准人: 批准时间: 上 海 建 设工程 监 理有 限 公 ...
辽宁省数学中考试题和答案219
哔哩哔哩网红博主「佳能同学会」作品高质量备份打包833
红色中式升学宴手机海报邀请函海报694
全国各省高考地理(按省份分类)2008-2025真题和答案996
深度技术 Ghost XP SP3 全新系统下载2630页
63套森林防火宣传PPT模板打包下载7150页
辽宁省数学中考试题和答案2190页
哔哩哔哩网红博主「佳能同学会」作品高质量备份打包8330页
哔哩哔哩「糖果果Candy」作品高质量备份打包4720页
B站「阿猫」作品高质量备份打包5520页
