xx 市政基础设施工程施 工 技 术 交 底 记 录市政施管-9编号:工程名称部位名称基 础工序名称钻孔灌注桩交底日期年 月 日交 底...
市政基础设施工程施工技术交底记录编 号 : 市 政 施 管 — 10工程名称 部位名称工序名称箱涵钢筋工程交底日期年 月 日交底单位...
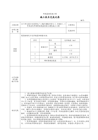
市政基础设施工程施工技术交底记录 编号:工程名称江门市文昌沙水质净化厂二期扩建截污管 B、C、D 线和 1、3号泵房及华园桥在线监测房...
市政基础设施工程施工技术交底记录编号: 市政管施-10工程名称珠海大道(南湾立交至珠海大桥)新增车行通道工程下穿隧道暗埋段承包单位中...
第一页,共二页市政基础设施工程施工技术交底记录编号: 市政施管—10工程名称佛山市南海区桂澜路(桂平路至海八路)改造工程承包单位北京...
技术交底记录2006 年 8 月 19 日工程名称某基础设施配套工程分部工程排水工程分项工程名称沟 槽交底内容:1、 施工依据某基础设施配...
重庆市城乡建设委员会关于印发《重庆市市政基础设施工程施工技术用表》和《重庆市市政基础设施工程文件归档内容一览表》的通 知各区县(自...
新疆维吾尔自治区住房和城乡建设厅文件新建建[2010]17 号关于印发《新疆维吾尔自治区房屋建筑和市政基础设施工程施工监理招标投标若干规定...
江江西省房屋建筑和市政基础设施工程监理招标 招 标 文 件 招 标 项 目: 招 标 人: ( 章 ) __ _ 法定代表人:____________...
江江西省房屋建筑和市政基础设施工程监理招标 资格预审文件 招 标 项 目:_____________________ ___招 标 人:__________________(...
(正、副)本 江西省房屋建筑和市政基础设施工程监理招标投 标 文 件(商务标专用格式)投 标 项 目: 投 标 单 位: ( 章 ) 法定...
福建省建设厅关于印发《福建省房屋建筑和市政基础设施工程施工监理招标投标管理若干规定》(试行)的通知发文单位:福建省建设厅 文 号:...
房屋建筑和市政基础设施工程施工监理 招标文件招标编号: 诚实监招仙字( 2009 )第( 01 )号 项目名称: 仙游县医院医技综合楼工...
建设工程施工监理招标文件工程名称: 建设单位: (盖章)法定代表人: (签字或盖章)项目联系人: 联系电话: 招标代理机构: (公...
江西省房屋建筑和市政基础设施工程监理招标投 标文 件(技术标专用格式)招标项 目 上饶市带湖安置小区项目监理工程 投标单位: 江西...
郑州市市政基础设施工程监理质量评估报告工程名称:邙山干渠、明渠围网防护施工工程工程地点: 郑州市邙山干渠明渠沿线 工程范围: 干渠...
穗验监理-1-5编号:200 年第 号房屋建筑工程和市政基础设施工程质 量 评 估 报 告 工 程 名 称: 监理单位(公章): 发 ...
房屋建筑工程和市政基础设施工程单位工程质量评估报告监 理 号: 工 程 名 称: 子 项 名 称: 监 理 单 位:(章) 年 月...
JL-C005房屋建筑工程和市政基础设施工程单位工程质量评估报告监 理 号:工程名称: 谢家敬老院子项名称: 配料库监理单位(章): 四...
都江堰市工业集中发展区基础设施配套工程(一期)施工旁站监理细则一、工程概况1.1 工程名称:都江堰市工业集中发展区基础设施配套工程(...
辽宁省数学中考试题和答案219
哔哩哔哩网红博主「佳能同学会」作品高质量备份打包833
红色中式升学宴手机海报邀请函海报694
全国各省高考地理(按省份分类)2008-2025真题和答案996
深度技术 Ghost XP SP3 全新系统下载2630页
63套森林防火宣传PPT模板打包下载7150页
辽宁省数学中考试题和答案2190页
哔哩哔哩网红博主「佳能同学会」作品高质量备份打包8330页
哔哩哔哩「糖果果Candy」作品高质量备份打包4720页
B站「阿猫」作品高质量备份打包5520页
