福建公正工程建设监理咨询有限公司 监理大纲 一、工程概况(一)项目名称: (二)建设地点: (三)项目组成、规模、特点: 对应配套基础设...
都江堰市工业集中发展区基础设施配套工程(一期)工程安全生产监督实施细则一、工程概况1.1 工程名称:都江堰市工业集中发展区基础设施配...
锦建安站发[2011]17 号转发省住建厅《关于印发〈辽宁省房屋建筑和市政基础设施工程施工现场文明施工管理规定〉的通知》的通知各县(市)区...
年中工作总结XX 2011 年 6 月 21 日2011 年初到现在,半年时间已经过去,在公司领导与同事的帮助下,我在工作方面取得了较大进步,...
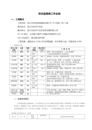
项目监理部工作总结一、工程概况工程名称:宜兴市科创新城基础设施 EPC-BT(四路二河)工程建设地点:宜兴市经济开发区建设单位:宜兴市经济...
2007 年光泽县烟叶基础设施(应急项目)建设工程监理报告一、概述:受南平市烟草公司光泽分公司委托,对 2007 年光泽县烟叶基础设施(应...
交通基础设施建设计划完成情况表制表机关:报送日期:有效期限:项目名称新增生产能力(或效益)起点终点国有土地集体土地(公顷)施 工 ...
河南科技大学新校区基础设施工程设计投 标 书投标单位:洛阳市城市建设勘察设计研究院设计证书等级:市政公用甲级(161171-sj)法人代表...
拆迁户集中建房基础设施图纸清单
辽宁省数学中考试题和答案219
哔哩哔哩网红博主「佳能同学会」作品高质量备份打包833
 红色中式升学宴手机海报邀请函海报694
全国各省高考地理(按省份分类)2008-2025真题和答案996
深度技术 Ghost XP SP3 全新系统下载2630页
63套森林防火宣传PPT模板打包下载7150页
辽宁省数学中考试题和答案2190页
哔哩哔哩网红博主「佳能同学会」作品高质量备份打包8330页
哔哩哔哩「糖果果Candy」作品高质量备份打包4720页
B站「阿猫」作品高质量备份打包5520页
