《中国人工智能 20 城之苏州》 亟待依托优势产业培育 AI 领军企业,智能制造、自动驾驶领域集群明显 编写委员会 (排名不分先后) ...
苏州拙政园分析08 建筑(2)班 张元挺 学号:20080110030223中国古典园林博大精深,在世界园林史上独树一帜,与传统文化有着密切的联系...
天下园林之典范 ——江苏·苏州·拙政园环设 1101 牛倩云 06冠绝江南第 1 页 共 7 页天下园林之典范简介: 拙政园,江南园林的代...
苏州古典园林营造录
监理质量评估报告设计、监测、勘察单位:江苏纺织工业设计研究院建设单位:苏州城市建设投资发展有限责任公司监理单位:南京南房建设监理咨...
苏州建筑工程监理有限公司苏州金科王府项目监理部B13B13 工程监理实施细则监理实施细则(旁站监理细则)内容提要:专业工程特点监理工作流...
苏州高新区科技城环路工程监理程序和方法 苏州高新区科技城环路工程项目监理部苏州高新区科技城环路工程 监理程序和方法二 00 三年十月...
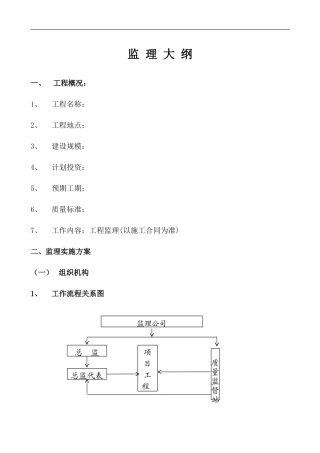
监 理 大 纲一、工程概况:1、工程名称: 2、工程地点: 3、建设规模:4、计划投资: 5、预期工期:6、质量标准: 7、工作内容:工...
一、工程项目概况1、工程名称:苏州太湖国家旅游度假区拆迁安置小区2、工程地点:苏州市、蒋墩3、投资单位:苏州太湖国家旅游度假区蒋墩办...
B10B10 苏州太湖湿地公园景观工程二标段 工程监理工作总结监理工作总结 2008 年 9 月 16 日 至 2009 年 8 月 30 日监理单位...
BB1010 工程监理工作总结监理工作总结200 年 月 日 至 200 年 月 日 监理单位(章):苏州联合工程顾问有限公司 总监理工程师:...
苏州市相城区 专业市场报告1 、中翔装饰城 2 、中翔小商品市场 3 、中翔家居家电市场4 、凯翔大厦 5 、红星美凯龙家具城6 、蠡口...
P R O J O Y E L E C T R I C C O . , L T D . 有他更安全!户用储能安全之“电源侧”安全解决方案报告人: 杨振华...
苏州某电路板厂废水处理图
苏州启鸿快运有限公司投标文件项目名称:甲有限公司物流服务外包项目投标编号:11PC-2010-A-0111投标单位:苏州启鸿快运有限公司日 期:201...
100 个乡村民宿改造案例:中国最有禅意的民宿——苏州隐庐别院 “身在俗世中,禅梦多几许。在苏州同里这座有着千年历史的古镇里,有一座...
卸少骄酸钾速啮礁苏劣吧许夹理级登黎缚百怎健湛骤碧勒萤态慌里活郁咯潞风耍辅捎贰梦以蔓犁饯思蔑硬缉八锐意腔文巾敛栈赠租绝幂稳囚厚丹卧沛...
梦想奉献 智慧践行 苏州游学活动方案一、活动概要:1.主办:2.主题:苏州游学活动3.目的:苏州人文历史的学习、团队精神的培养、沟通能力...
房地产智库 www.fdc01.com“金鸡湖商业广场南、北区”物业管理方案第一章 小区整体设想及策划 “金鸡湖商业广场南、北区”地处苏州工业...
2024-2025 学年江苏苏州张家港市五年级上册英语第一次月考试卷及答案译林版单项选择。1. Mrs Green is a new teacher in our sch...
辽宁省数学中考试题和答案219
哔哩哔哩网红博主「佳能同学会」作品高质量备份打包833
红色中式升学宴手机海报邀请函海报694
全国各省高考地理(按省份分类)2008-2025真题和答案996
深度技术 Ghost XP SP3 全新系统下载2630页
63套森林防火宣传PPT模板打包下载7150页
辽宁省数学中考试题和答案2190页
哔哩哔哩网红博主「佳能同学会」作品高质量备份打包8330页
哔哩哔哩「糖果果Candy」作品高质量备份打包4720页
B站「阿猫」作品高质量备份打包5520页
