二年级上册语文 查字典专项练习盘古
第124秋二年级数学期中复习《角的认识》专项练习天第2天24秋二年级数学期中复习《角的认识》专项练习24秋二年级数学期中复习《角的认识》专...
zhǎoliǎngnǎkuāndǐngyǎn...
两 哪 宽 顶 眼 睛 皮 孩 两个 两天 哪里 宽大 屋顶 眼泪眼睛 点睛 肚子 皮球 肚皮 小孩2. 词语练习,注意字的大小及间...
1二年级数学上册必背公式汇总1 米=10 分米1 厘米=10 毫米100 厘米=1 米1 公里=1000 米10 厘米=1 分米1 分米=10 厘米1 千米=10...
★二年级语文默写单盘古
二年级数学学情调研试卷时间:40 分钟总分:100 分一、卷面分。(2 分)二、细心计算。(共 28 分)1、口算。(16 分)75-9=24+30=42...
二上语文识字表注音练习二上语文识字表注音练习年级:____年____班 姓名:1...
一年级下语文期末检测卷盘古文库
钢梯盘古--建筑图集
表 C1-3 技术交底记录 工程名称营口北海新村 A9~14#楼交底部位屋面工程编号A9-14日 期2011.4.9交底内容:一、 屋面工程做法1、屋面...
监理工作总结一、工程概况本工程从位于仲景路与天山路交叉口西南角 20 米路西,为砖混结构的多层住宅楼,地下一层,地上六层,建筑总面积...
xxxx 宅楼工程监理工作总结xxxx 建设监理有限公司二 0 一 0 年九月十六日xx 住宅楼监理工作总结一、工程概况xx 宅楼 B 区位于东...
六期住宅工程监理工作的经验交流尊敬的各位领导、同仁,大家好:今天在此召开监理工作经验交流会,值此机会,下面我结合航天城六期住宅这一...
创 “无渗漏” 住宅工程监理工作方法 在住宅工程项目建设中,渗漏问题一直是难以解决的质量通病,它直接影响到住宅的使用功能,降低了住...
XXXXXXXX 周边绿化工程监 理 总 结编制:(总监) 审核:(总工) XXXXXXXXXXXX 监理有限公司XXXX 年 X 月 XX 日工程名称:XXX...
监理工作总结工程名称:重庆市巴南区财政局综合服务中心工程建设单位:重庆市巴南区财政局设计单位:重庆海石建筑设计院 地勘单位:中国建...
中直永定路小区 1#及 2#住宅楼屋面改造工程监理工作总结一、工程概况(一)工程基本情况表工程名称建设单位施工单位监理单位施工日期(二...
一、工程概况1、工程名称:中国移动通信集团重庆有限公司酉阳分公司综合楼 5 楼机房装修工程2、建设单位:中国移动通信集团重庆有限公司5...
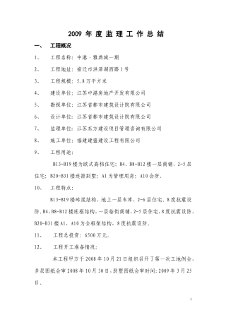
2009 年 度 监 理 工 作 总 结一、工程概况1、工程名称:中港·雅典城一期2、工程地址:宿迁市洪泽湖西路 1 号3、工程规模:5.8...
辽宁省数学中考试题和答案219
哔哩哔哩网红博主「佳能同学会」作品高质量备份打包833
红色中式升学宴手机海报邀请函海报694
全国各省高考地理(按省份分类)2008-2025真题和答案996
深度技术 Ghost XP SP3 全新系统下载2630页
63套森林防火宣传PPT模板打包下载7150页
辽宁省数学中考试题和答案2190页
哔哩哔哩网红博主「佳能同学会」作品高质量备份打包8330页
哔哩哔哩「糖果果Candy」作品高质量备份打包4720页
B站「阿猫」作品高质量备份打包5520页
